- Title
-
Behavioural pharmacology predicts disrupted signalling pathways and candidate therapeutics from zebrafish mutants of Alzheimer's disease risk genes
- Authors
- Kroll, F., Donnelly, J., Özcan, G.G., Mackay, E., Rihel, J.
- Source
- Full text @ Elife
|
Most Alzheimer’s risk genes are found in zebrafish and expressed early in development. (a) Of 40 Alzheimer’s risk genes, 17 had one orthologue in zebrafish; 11 had two orthologues; 2 had more than two orthologues; and 10 did not have any annotated orthologue. More details about orthologues of Alzheimer’s risk genes are provided in Supplementary file 1 (source: Ensembl). (b) Expression of Alzheimer’s risk genes during early development in zebrafish. Genes were marked as ‘expressed’ (green) if at least three cells had detectable transcripts in the single-cell RNA-seq dataset from Raj et al., 2020. CABZ01076737.1 is the orthologue of TSPOAP1; cd247l is the orthologue of FCER1G; si:ch211-260p9.3 is an orthologue of PLCG2; zgc:174164 is an orthologue of ADAM10. Other genes have the same name as their human orthologue. The orthologues of MS4A6E were not included. hpf, hours post-fertilisation; dpf, days post-fertilisation.(c) Expression of apoeb in cells of the nervous system at 5 dpf. Each dot represents one cell. Cells are grouped by cluster identity, which are provided in Supplementary file 1. Single-cell RNA-seq data and clustering from Raj et al., 2020. (d) In situ hybridization chain reactions labelling psen2, apoeb, or clu mRNA in the brains of 6-dpf larvae. The images are maximum Z-projections of dorsal (top) and sagittal (bottom) views of three larvae. A, anterior; P, posterior; R, rightwards; L, leftwards; D, dorsal; V, ventral. Larva # labels individual animals across this figure and Figure 1—figure supplements 3 and 4. See also Figure 1—videos 1–9. |
|
Expression of zebrafish orthologues of early-onset Alzheimer’s risk genes from single-cell RNA-seq data. Expression of appa (a); appb (b); psen1 (b); psen2 (d) in brain cells of the larval zebrafish at 5 dpf. Each dot represents one cell. Cells are grouped by clusters, which are coloured by broad categories. Cluster identities are provided in Supplementary file 1. Single-cell RNA-seq data and clustering from Raj et al., 2020. |
|
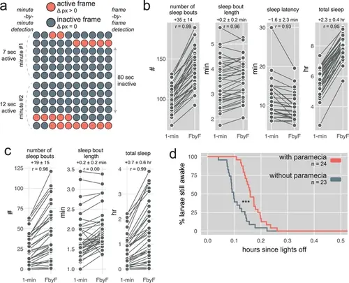
Analysis of zebrafish sleep/wake behaviour at the frame-by-frame resolution with the FramebyFrame R package. (a) 3D model of the 96-square well mesh-bottom plate. Available at github.com/francoiskroll/FramebyFrame (copy archived at Kroll, 2025a). (b) Example of an 8-day (208 hr total) video-tracking experiment. scrambled-injected control larvae were in a mesh-bottom plate placed in a water bath containing paramecia. Larvae were tracked for 63 hr on a 14 hr:10 hr light:dark cycle (white and dark grey backgrounds, respectively), then switched to constant dim light (30 lux) for 145 hr (subjective nights are framed). The larvae were tracked from 4 to 13 dpf and all appeared healthy at the end of the experiment. The trace is the mean ± SEM across larvae of the activity (sum of Δ pixels/10 min). The arrow indicates when the water in the bath was replaced and fresh paramecia were supplemented, causing a spike in activity. (c) The FramebyFrame R package calculates 17 parameters from the Δ pixel timeseries of each larva. The parameters are grouped in three categories: activity parameters, active bout parameters, and sleep parameters. Here, sleep parameters calculated by the FramebyFrame R package are annotated on the first ~9 min of the Δ pixel timeseries for one wild-type larva starting at lights off. These parameters describe the sleep behaviour of each larva during each day or night. Sleep parameters are also calculated for days, except for sleep latency. This plot is connected to (b) for illustrative purposes only; the data was not from the same experiment. (d) Example of an active bout parameter—active bout length—annotated on the sample data from (c). For all the activity and active bout parameters calculated by the FramebyFrame R package, see Figure 2—figure supplement 1. |
|
Behavioural parameters calculated by the FramebyFrame R package on the Δ pixel timeseries. (a) Activity parameters calculated by the FramebyFrame R package annotated on sample data from a single larva. These parameters describe the overall activity of each larva during each day or night and are calculated directly on the Δ pixel timeseries. Sunset startle describes the larva’s startle response when lights abruptly switch off at the day-to-night transition, and therefore is only defined for nights. Activity tends to decrease over the course of the day; the slope parameter describes the rate of this decline. Transition delta describes the sudden jump or drop in activity which occurs at the light transitions. Fractal dimension describes the smoothness (D closer to 1.0) or roughness (D closer to 2.0) of the activity trace. (b) Active bout parameters calculated by the FramebyFrame R package annotated on sample data from a single larva. These parameters describe the average swimming bout of each larva during each day or night. |
|
Sleep detection by the FramebyFrame R package. (a) Example of a sleep bout detected by the FramebyFrame R package that is missed by analysis done on 1-min epochs. In this example, the larva was inactive for 80 consecutive seconds, which represents a sleep bout as per the 1-min inactivity criterion for sleep (Rihel et al., 2010b). Binning in 1-min epochs misses the sleep bout as it returns two active minutes with 7 and 12 s of activity per minute, while the FramebyFrame package detects the 80 s sleep bout. (b) Difference in sleep parameters measurements between the 1-min analysis and the frame-by-frame analysis performed on the same dataset. One line represents one wild-type larva during one night. 1-min, results obtained with the minute-by-minute detection; FbyF, results obtained with the FramebyFrame R package; r, Pearson correlation. (c) Difference in sleep parameters measurements between the 1-min analysis and the frame-by-frame analysis, as in (b). One line represents one wild-type larva during one day. (d) Example of a sleep latency survival plot generated with the FramebyFrame R package. Starting at lights-off, larvae that experienced their first sleep bout were gradually removed from the survival curve. At any timepoint, the larvae with paramecia in the well were 68 ± 31% less likely to fall asleep for the first time than larvae housed without paramecia: hazard ratio for larvae with paramecia = 0.32 ± 0.31, *** p<0.001 by likelihood-ratio test. |
|
psen2 F0 knockouts initiate more sleep bouts during the day. (a) Human PSEN1 amino acid sequence (top) aligned to zebrafish Psen1 amino acid sequence (bottom). In the zebrafish protein, each amino acid (vertical bar) is coloured based on its similarity with the human protein. In the human protein, wavy lines represent disordered domains and arrowheads point to the two active sites at residues 257 and 385 (source: UniProt). White gaps are added when additional residues are present in the other sequence. (b) Human PSEN2 amino acid sequence (top) aligned to zebrafish Psen2 amino acid sequence (bottom), as in (a). Active sites are at residues 263 and 366 (source: UniProt and AlphaFold). (c) (above) Schematic of psen1 in the 5′–3′ genome direction. Exons are in dark grey; tall exons are protein-coding, small are 5′- or 3′-UTR. Light grey lines are introns, and grey arrows represent the direction of transcription. Orange arrowheads mark the target loci. Exons and introns are on different scales. (below) Percentage of reads mutated (height of each bar, with orange representing percentage with a frameshift mutation) at each targeted locus of psen1. scr, scrambled-injected control larva; ko, psen1 F0 knockout larva. The numbers refer to individual animals. For example, ko4 refers to an individual psen1 F0 knockout larva for which mutations at each targeted locus are plotted. Across F0 knockout samples: 99.0 ± 2.7% mutated reads, 78.6 ± 29.7% of all reads had a frameshift mutation. (d) (above) Schematic of psen2 in the 5′–3′ genome direction, as in (c). (below) Percentage of reads mutated and frameshifted at each targeted locus of psen2, as in (c). Across F0 knockout samples: 99.9 ± 0.1% mutated reads, 82.0 ± 33.6% of all reads had a frameshift mutation. (e) Concentration of Aβ40 and Aβ42 in pools of n=16–22 uninjected, scrambled-injected, psen1 F0 knockout, and psen2 F0 knockout 16-dpf larvae. Each datapoint is the mean of four technical replicates. Concentration unit is ng of Aβ40/42 per g of total protein extracted. Horizontal black line represents the limit of detection. Red crosses indicate samples for which all technical replicates were below the limit of detection. All Aβ38 measurements were below the limit of detection and are not plotted. (f) Pictures of psen2 (top row) and psen1 (bottom row) F0 knockout larvae at 16 dpf. Note the fainter pigmentation of psen2 F0 knockout larvae. (g) (left) Activity (sum of Δ pixels/10 min) of psen2 F0 knockout larvae and scrambled-injected siblings during 48 hr on a 14 hr:10 hr light:dark cycle (white background for days, dark grey background for nights). (right) Sleep (minutes per 10 min epoch) during the same experiment. Traces are mean ± SEM across larvae. See also Figure 3—figure supplement 2a for results from replicate clutch 2. (h) Behavioural fingerprints of two clutches of psen2 F0 knockout larvae. Each dot represents the mean deviation from the same-clutch scrambled-injected mean for that parameter (z-score, mean ± SEM). Asterisks represent the p-values by likelihood-ratio test on linear mixed effects models calculated on the raw parameter values. cos, cosine similarity between the two clutch fingerprints. |
|
psen1 F0 knockouts are slightly hyperactive at night. (a) Pictures of psen1/psen2 double F0 knockout larvae (5 dpf). Note patchy retinal pigment epithelium and eye oedema (insets). (b) Parameter plots for two clutches of psen1 F0 knockout larvae and scrambled-injected siblings. Each dot represents one larva during one night. Black crosses mark the group means. At night, psen1 F0 knockouts slept less (total sleep, * p=0.030), spent more time active (time active, * p=0.018), and initiated more swimming bouts (number of active bouts, ** p=0.004) than scrambled-injected siblings. The startle response of psen1 F0 knockouts was also slightly suppressed (sunset startle, * p=0.015). Statistics by likelihood-ratio test on linear mixed effects models. (c) Behavioural fingerprints of two clutches of psen1 F0 knockout larvae. Each dot represents the mean deviation from the same-clutch scrambled-injected mean for that parameter (z-score, mean ± SEM). Asterisks represent the p-values by likelihood-ratio test on linear mixed effects models calculated on the raw parameter values, as in (b). cos, cosine similarity between the two clutch fingerprints. |
|
sleep/wake behaviour of psen2 F0 knockouts. (a) (left) Activity (sum of Δ pixels/10 min) of psen2 F0 knockout larvae and scrambled-injected siblings during 48 hr on a 14 hr:10 hr light:dark cycle (white background for days, dark grey background for nights). (right) Sleep (minutes per 10-min epoch) during the same experiment. Traces are mean ± SEM across larvae. This replicate experiment is called clutch 2 in Figure 3h. (b) Parameter plots for two clutches of psen2 F0 knockout larvae and scrambled-injected siblings. Each dot represents one larva during 1 day. Black crosses mark the group means. Compared to scrambled-injected siblings, psen2 F0 knockouts displaced fewer pixels (total activity, *** p<0.001) and initiated fewer swimming bouts (number of active bouts, *** p<0.001), each displacing fewer pixels in average (active bout mean, *** p<0.001). They also spent more time asleep (total sleep, ** p=0.002) and initiated more sleep bouts (number of sleep bouts, ** p=0.002) than scrambled-injected siblings. Statistics by likelihood-ratio test on linear mixed effects models. |
|
The behavioural phenotype of psen2 F0 knockouts is not an artefact caused by their fainter pigmentation. (a) Pictures of psen2 F0 knockout larvae (top row) and scrambled-injected control larvae (bottom row) at the end of the behavioural tracking (8 dpf). Note the fainter pigmentation of psen2 F0 knockout larvae, particularly over the swim bladder (marked by black arrowheads). (b) Frame-by-frame Δ pixel timeseries of two individual larvae showing the startle response shortly after the lights turn off. (left) Startle response of a psen2 F0 knockout larva. During the 3 s after lights-off, the most vigorous bout reached a maximum Δ pixel value of 75 px. (right) Startle response of a scrambled-injected larva. During the 3 s after lights-off, the most vigorous bout reached a maximum Δ pixel value of 85 px. (c) Maximum startle responses over the three consecutive lights-off transitions, by clutch (clutch 1 and clutch 2) and group (psen2 KO or scrambled). Each dot represents one larva. The startle response was defined as the maximum Δ pixel during the 3 s directly after lights-off (see b). There were three lights-off transitions during the experiment; plotted for each larva is the largest of the three startle responses (maximum startle response). (left) Unprocessed data. scrambled-injected larvae displaced more pixels during the startle response at lights-off compared to psen2 F0 knockout larvae, presumably because they appeared darker to the camera (clutch 1: * p=0.042; clutch 2: *** p<0.001, by Welch’s t-test). The ratio of the means estimated how much darker psen2 knockout larvae were compared to scrambled-injected larvae; that is, psen2 knockout larvae were 0.89 and 0.95× as dark as scrambled-injected larvae. (right) The ratios were then used to downscale the frame-by-frame Δ pixel data of the scrambled-injected larvae, in a sense artificially making them as faint as psen2 knockout larvae. As intended, the downscaling rendered the differences in startle response non-significant (clutch 1: ns p=0.78; clutch 2: ns p=0.77, by Welch’s t-test). (d) The original activity trace (sum Δ pixels/10 min, mean ± SEM) of scrambled-injected larvae (lighter grey) compared to the downscaled one (darker grey), during the first day and night as illustration. The data of psen2 F0 knockouts is not shown as it is not modified during the downscaling. (e) Behavioural fingerprints of two clutches of psen2 F0 knockout larvae, before and after downscaling the Δ pixel data of the scrambled-injected larvae. Each dot represents the mean deviation from the same-clutch scrambled-injected mean for that parameter (z-score, mean ± SEM). Two parameters were excluded from the fingerprints: sunset startle, as the difference between knockouts and controls was artificially nullified by the pixel scaling procedure; and active bout minimum, because the pixel scaling procedure artefactually raised this parameter for scrambled-injected larvae. Asterisks represent the p-values by likelihood-ratio test on linear mixed effects models calculated on the raw parameter values. cos, cosine similarity between the two clutch fingerprints. The pixel scaling procedure is available as a function (pixelAdjust(…)) in the FramebyFrame R package. |
|
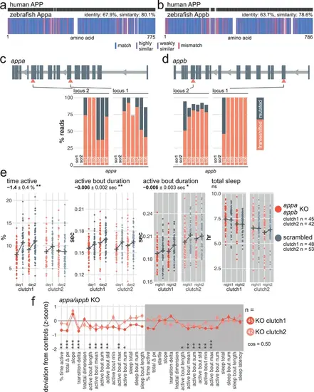
appa/appb F0 knockouts have subdued swimming bouts throughout the day/night cycle. (a) Human APP amino acid sequence (top) aligned to zebrafish Appa amino acid sequence (bottom). In the zebrafish protein, each amino acid (vertical bar) is coloured based on its similarity with the human protein. White gaps are added when additional residues are present in the other sequence. (b) Human APP amino acid sequence (top) aligned to zebrafish Appb amino acid sequence (bottom), as in (a). (c) (top) Schematic of appa in the 5′–3′ genome direction. Exons are in dark grey; tall exons are protein-coding, small are 5′- or 3′-UTR. Light grey lines are introns, and grey arrows represent the direction of transcription. Orange arrowheads mark the target loci. Exons and introns are on different scales. (bottom) Percentage of reads mutated (height of each bar, with orange representing percentage with a frameshift mutation) at each targeted locus of appa. scr, scrambled-injected control larva; ko, appa F0 knockout larva. Across F0 knockout samples: 96.6 ± 8.4% mutated reads, 70.4 ± 23.2% of all reads had a frameshift mutation. (d) (top) Schematic of appb, as in (c). (bottom) Percentage of reads mutated (height of each bar, with orange representing percentage with a frameshift mutation) at each targeted locus of appb. scr, scrambled-injected control larva; ko, appb F0 knockout larva. Across F0 knockout samples: 95.0 ± 5.6% mutated reads, 82.6 ± 19.0% of all reads had a frameshift mutation. In (c) and (d), the numbers refer to individual animals. For example, ko5 refers to an individual appa/appb double F0 knockout larva for which mutations at the four targeted loci are plotted. (e) Parameter plots for two clutches of appa/appb F0 knockout larvae and scrambled-injected siblings. Each dot represents one larva during one day (left) or night (right). Black crosses mark the group means. Compared to scrambled-injected controls, appa/appb F0 knockouts spent less time active during the day (time active, ** p=0.002) and had shorter swimming bouts across the day/night cycle (active bout duration, day: ** p=0.003; night: * p=0.018). Sleep was not affected (sleep total, ns p=0.71). Statistics by likelihood-ratio test on linear mixed effects models. (f) Behavioural fingerprints of two clutches of appa/appb double F0 knockout larvae. Each dot represents the mean deviation from the same-clutch scrambled-injected mean for that parameter (z-score, mean ± SEM). Asterisks represent the p-values by likelihood-ratio test on linear mixed effects models calculated on the raw parameter values. cos, cosine similarity between the two clutch fingerprints. |
|
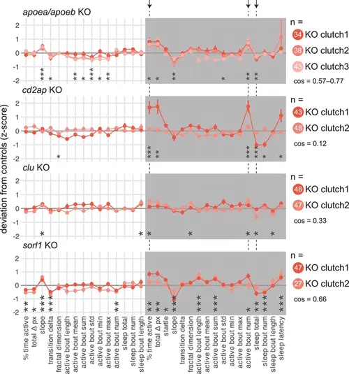
F0 knockout larvae in genes associated with late-onset Alzheimer’s disease sleep less at night. For each gene: behavioural fingerprints of N = 2–3 clutches of F0 knockout larvae. Each dot represents the mean deviation from the same-clutch scrambled-injected mean for that parameter (z-score, mean ± SEM). Asterisks represent the p-values by likelihood-ratio test on linear mixed effects models calculated on the raw parameter values. cos, cosine similarities between fingerprints. Arrows and dashed lines mark the three parameters which are significant for all four late-onset Alzheimer’s risk genes tested. |
|
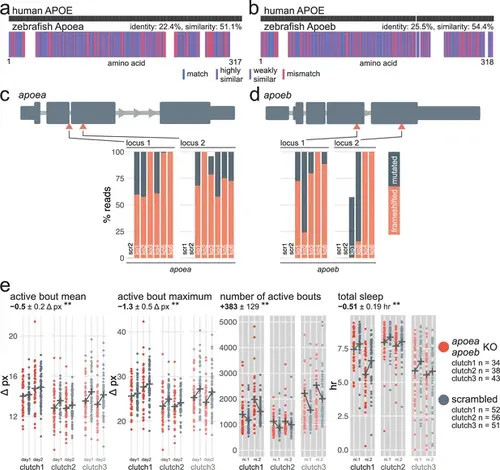
apoea/apoeb double F0 knockouts have subdued swimming bouts during the day and sleep less at night. (a) Human APOE amino acid sequence (top) aligned to zebrafish Apoea amino acid sequence (bottom). In the zebrafish protein, each amino acid (vertical bar) is coloured based on its similarity with the human protein. White gaps are added when additional residues are present in the other sequence. (b) Human APOE amino acid sequence (top) aligned to zebrafish Apoeb amino acid sequence (bottom), as in (a). (c) (top) Schematic of apoea in the 5′–3′ genome direction. Exons are in dark grey; tall exons are protein-coding, small are 5′- or 3′-UTR. Light grey lines are introns, and grey arrows represent the direction of transcription. Orange arrowheads mark the target loci. Exons and introns are on different scales. (bottom) Percentage of reads mutated (height of each bar, with orange representing percentage with a frameshift mutation) at each targeted locus of apoea. scr, scrambled-injected control larva; ko, apoea F0 knockout larva. Across F0 knockout samples: 99.6 ± 1.2% mutated reads, 77.5 ± 17.8% of all reads had a frameshift mutation. (d) (top) Schematic of apoeb, as in (c). (bottom) Percentage of reads mutated (height of each bar, with orange representing percentage with a frameshift mutation) at each targeted locus of apoeb. scr, scrambled-injected control larva; ko, apoeb F0 knockout larva. Across F0 knockout samples: 95.2 ± 14.2% mutated reads, 64.6 ± 39.9% of all reads had a frameshift mutation. In (c) and (d), the numbers refer to individual animals. For example, ko6 refers to an individual apoea/apoeb double F0 knockout larva for which mutations at the four targeted loci are plotted. (e) Parameter plots for three clutches of apoea/apoeb double F0 knockout larvae and scrambled-injected siblings. Each dot represents one larva during one day (left) or night (right). Black crosses mark the group means. (left) During the day, apoea/apoeb double F0 knockout larvae had more subdued swimming bouts than scrambled-injected siblings (active bout mean, ** p=0.006; active bout maximum, ** p=0.004). (right) At night, apoea/apoeb double F0 knockout larvae were performing more swimming bouts (number of active bouts, ** p=0.003) and sleeping less (total sleep, ** p=0.009) than scrambled-injected siblings. Six datapoints from four apoea/apoeb F0 knockout larvae fall outside the Y axis limit of the number of active bouts (7229–13,975 bouts). Statistics by likelihood-ratio test on linear mixed effects models. ni., night. |
|
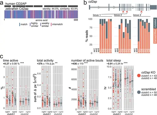
cd2ap F0 knockouts are hyperactive at night. (a) Human CD2AP amino acid sequence (top) aligned to zebrafish Cd2ap amino acid sequence (bottom). In the zebrafish protein, each amino acid (vertical bar) is coloured based on its similarity with the human protein. White gaps are added when additional residues are present in the other sequence. (b) (top) Schematic of cd2ap in the 5′–3′ genome direction. Exons are in dark grey; tall exons are protein-coding, small are 5′- or 3′-UTR. Light grey lines are introns, and grey arrows represent the direction of transcription. Orange arrowheads mark the target loci. Exons and introns are on different scales. (bottom) Percentage of reads mutated (height of each bar, with orange representing percentage with a frameshift mutation) at each targeted locus of cd2ap. scr, scrambled-injected control larva; ko, cd2ap F0 knockout larva. The numbers refer to individual animals. For example, ko1 refers to an individual cd2ap F0 knockout larva for which mutations at each targeted locus are plotted. Across F0 knockout samples: 94.3 ± 9.8% mutated reads, 72.1 ± 20.3% of all reads had a frameshift mutation. (c) Parameter plots for two clutches of cd2ap F0 knockout larvae and scrambled-injected siblings. Each dot represents one larva during one night. Black crosses mark the group means. At night, cd2ap F0 knockouts spent more time active (time active, *** p<0.001), displaced more pixels in total (total activity, ** p=0.001), initiated more swimming bouts (number of active bouts, *** p<0.001), and slept less (total sleep, *** p<0.001) than scrambled-injected siblings. Three datapoints from two cd2ap F0 knockout larvae (clutch1) fall outside the Y axis limit of the time active plot (5.1–5.8 hr). One datapoint from a cd2ap F0 knockout larvae (clutch1) falls outside the Y axis limit of the total activity plot (1.2×106 Δ px). |
|
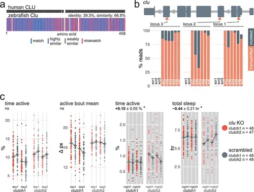
clu F0 knockouts sleep slightly less at night. (a) Human CLU amino acid sequence (top) aligned to zebrafish Clu amino acid sequence (bottom). In the zebrafish protein, each amino acid (vertical bar) is coloured based on its similarity with the human protein. White gaps are added when additional residues are present in the other sequence. (b) (top) Schematic of clu in the 5′–3′ genome direction. Exons are in dark grey; tall exons are protein-coding, small are 5′- or 3′-UTR. Light grey lines are introns, and grey arrows represent the direction of transcription. Orange arrowheads mark the target loci. Exons and introns are on different scales. (bottom) Percentage of reads mutated (height of each bar, with orange representing percentage with a frameshift mutation) at each targeted locus of clu. scr, scrambled-injected control larva; ko, clu F0 knockout larva. The numbers refer to individual animals. For example, ko2 refers to an individual clu F0 knockout larva for which mutations at each targeted locus are plotted. Across F0 knockout samples: 99.6 ± 1.6% mutated reads, 84.9 ± 17.7% of all reads had a frameshift mutation. (c) Parameter plots for two clutches of clu F0 knockout larvae and scrambled-injected siblings. Each dot represents one larva during one day (left) or night (right). Black crosses mark the group means. Loss of Clu did not consistently affect locomotor activity during the day (time active, ns p=0.18; active bout mean, ns p=0.21). At night, clu F0 knockouts were slightly more active (time active, * p=0.047) and slept less (total sleep, * p=0.033) than scrambled-injected siblings, although the effect sizes were not well replicated across clutches. One datapoint from a clu F0 knockout larvae (clutch2) falls outside the Y axis limit of the night time active plot (3.3%). |
|
sorl1 F0 knockouts are hypoactive during the day but hyperactive at night. (a) Human SORL1 amino acid sequence (top) aligned to zebrafish Sorl1 amino acid sequence (bottom). In the zebrafish protein, each amino acid (vertical bar) is coloured based on its similarity with the human protein. White gaps are added when additional residues are present in the other sequence. (b) (top) Schematic of sorl1 in the 5′–3′ genome direction. Exons are in dark grey; tall exons are protein-coding, small are 5′- or 3′-UTR. Light grey lines are introns, and grey arrows represent the direction of transcription. Orange arrowheads mark the target loci. Exons and introns are on different scales. (bottom) Percentage of reads mutated (height of each bar, with orange representing percentage with a frameshift mutation) at each targeted locus of sorl1. scr, scrambled-injected control larva; ko, sorl1 F0 knockout larva. The numbers refer to individual animals. For example, ko6 refers to an individual sorl1 F0 knockout larva for which mutations at each targeted locus are plotted. Across F0 knockout samples: 98.2 ± 5.4% mutated reads, 73.9 ± 23.8% of all reads had a frameshift mutation. (c) (left) Activity (sum of Δ pixels/10 min) of sorl1 F0 knockout larvae and scrambled-injected siblings during 48 hr on a 14 hr:10 hr light:dark cycle (white background for days, dark grey background for nights). (right) Sleep (minutes per 10-min epoch) during the same experiment. Traces are mean ± SEM across larvae. See also Figure 4—figure supplement 5 for results from replicate clutch 2. (d) Parameter plots for two clutches of sorl1 F0 knockout larvae and scrambled-injected siblings. Each dot represents one larva during one day (top row) or night (bottom row). Black crosses mark the group means. (top row) During the day, sorl1 F0 knockouts spent less time active (time active, ** p=0.005) and initiated fewer swimming bouts (number of active bouts, ** p=0.004) than scrambled-injected controls. The average duration and number of pixels each swimming bout displaced were not affected by the loss of Sorl1 (active bout duration, ns p=0.40; active bout sum, ns p=0.84). Sleep was also not affected (total sleep, ns p=0.98). (bottom row) During the night, sorl1 F0 knockouts spent more time active (time active, ** p=0.002) and their swimming bouts lasted longer on average (active bout duration, *** p<0.001) than scrambled-injected siblings. sorl1 F0 knockouts also slept less (total sleep, ** p=0.001), mainly because they initiated fewer sleep bouts (number of sleep bouts, *** p<0.001), while the duration of each sleep bout remained broadly unchanged (sleep bout duration, ns p=0.69). One scrambled-injected larva from clutch 2 falls outside the Y axis limit of sleep bout duration (night1: 16.1 min, night2: 12.3 min). Statistics by likelihood-ratio test on linear mixed effects models. |
|
Replicate clutch of sorl1 F0 knockouts. (left) Activity (sum of Δ pixels/10 min) of sorl1 F0 knockout larvae and scrambled-injected siblings during 48 hr on a 14 hr:10 hr light:dark cycle (white background for days, dark grey background for nights). (right) Sleep (minutes per 10-min epoch) during the same experiment. Traces are mean ± SEM across larvae. This replicate experiment is called clutch 2 in Figure 4—figure supplement 4. |
|
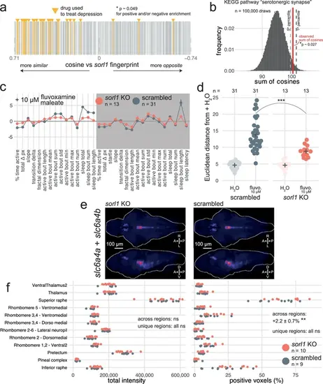
Predictive behavioural pharmacology identifies impaired serotonin signalling in sorl1 knockouts. (a) Compounds interacting with the serotonin transporter SLC6A4 tend to generate behavioural phenotypes similar to the sorl1 F0 knockout fingerprint. 2674 compound–target protein pairs (vertical bars; 1552 unique compounds) are ranked from the fingerprint with the most positive cosine to the fingerprint with the most negative cosine in comparison with the mean sorl1 F0 knockout fingerprint. Fingerprints of compounds that interact with SLC6A4 are coloured in yellow (source: Therapeutic Target Database). Simulated p-value = 0.015 for enrichment of drugs interacting with SLC6A4 at the top (positive cosine) and/or bottom (negative cosine) of the ranked list by a custom permutation test. (b) Result of the permutation test for top and/or bottom enrichment of drugs interacting with SLC6A4 in the ranked list. The absolute cosines of the fingerprints of drugs interacting with SLC6A4 (n=18, one fingerprint per compound) were summed, giving sum of cosines = 6.1. To simulate a null distribution, 18 fingerprints were randomly drawn 100,000 times, generating a distribution of 100,000 random sum of cosines. Here, only 1470 random draws gave a larger sum of cosines, so the simulated p-value was p = 1470/100,000 = 0.015 *. (c) (top) Behavioural fingerprints of sorl1 F0 knockouts and scrambled-injected siblings treated with 1 µM citalopram. (bottom) Behavioural fingerprints of sorl1 F0 knockouts and scrambled-injected siblings treated with 10 µM citalopram. In both plots, each dot represents the mean deviation from the mean of the same-group (F0 knockout or scrambled-injected) untreated (H2O) siblings (z-score, mean ± SEM); therefore, the baseline (z-scores = 0) does not represent the same larvae for sorl1 F0 knockouts and scrambled-injected controls. Z-scores from two clutches were averaged. (d) Euclidean distance from same-group controls’ mean across the 32 parameters. ns p=0.71, *** p<0.001 by Welch’s t-test. (e) HCRs labelling transcripts encoding serotonin transporters (slc6a4a and slc6a4b) in 6-dpf sorl1 F0 knockouts and scrambled-injected controls. The images are maximum Z-projections of dorsal (top) and sagittal (bottom) views of the median stack of all larvae in each group. A, anterior; P, posterior; R, rightwards; L, leftwards; D, dorsal; V, ventral. (f) Quantification of HCRs from (c). (left) Total grey pixel intensity per anatomical region in sorl1 F0 knockouts and scrambled-injected controls. Across regions: ns p=0.98; unique regions: ns p>0.25. (right) Number of voxels with positive signal per anatomical region in sorl1 F0 knockouts and scrambled-injected controls. ** p=0.001, unique regions: ns p>0.07. Statistics across regions by likelihood-ratio test on linear mixed effects models; statistics on unique regions by Welch’s t-test without p-value adjustment. The same larvae are plotted in Figure 5—figure supplement 1e f. |
|
Predictions of disrupted processes in sorl1 knockouts based on indications and KEGG pathways. (a) Drugs used to treat depression tend to generate behavioural phenotypes similar to the sorl1 F0 knockout fingerprint. 1401 pairs of one compound and one therapeutic indication (vertical bars; 1123 unique compounds) are ranked from the fingerprint with the most positive cosine to the fingerprint with the most negative cosine in comparison with the mean sorl1 F0 knockout fingerprint. Fingerprints of drugs used to treat depression are coloured in yellow (source: Therapeutic Target Database). Simulated p-value = 0.049 for enrichment of drugs used to treat depression at the top (positive cosine) and/or bottom (negative cosine) of the ranked list by a custom permutation test. (b) Result of the permutation test for top and/or bottom enrichment of drugs affecting the ‘serotonergic synapse’ KEGG pathway. The absolute cosines of the fingerprints of drugs which affect the ‘serotonergic synapse’ (n=374, one fingerprint per compound) were summed, giving sum of cosines = 100.4. To simulate a null distribution, 374 fingerprints were randomly drawn 100,000 times, generating a distribution of 100,000 random sum of cosines. Here, only 2662 random draws gave a larger sum of cosines, so the simulated p-value was p = 2662/100,000 = 0.027 *. (c) Behavioural fingerprints of sorl1 F0 knockouts and scrambled-injected siblings treated with 10 µM fluvoxamine maleate. In both plots, each dot represents the mean deviation from the mean of the same-group (F0 knockout or scrambled-injected) untreated (H2O) siblings (z-score, mean ± SEM), therefore the baseline (z-scores = 0) does not represent the same larvae for sorl1 F0 knockouts and scrambled-injected controls. (d) Euclidean distance from same-group controls’ mean across the 32 parameters. *** p<0.001 by Welch’s t-test. (e) HCRs labelling transcripts encoding tryptophan hydroxylases (tph1a, tph1b, tph2) in 6-dpf sorl1 F0 knockouts and scrambled-injected controls. The images are maximum Z-projections of dorsal (top) and sagittal (bottom) views of the median stack of all larvae in each group. A, anterior; P, posterior; R, rightwards; L, leftwards; D, dorsal; V, ventral. (f) Quantification of HCRs from (e). (left) Total grey pixel intensity per anatomical region in sorl1 F0 knockouts and scrambled-injected controls. *** p<0.001, * p=0.012. (right) Number of voxels with positive signal per anatomical region in sorl1 F0 knockouts and scrambled-injected controls. Across regions: ns p=0.08; unique regions: ns p>0.07. Statistics across regions by likelihood-ratio test on linear mixed effects models; statistics on unique regions by Welch’s t-test without p-value adjustment. The same larvae are plotted in Figure 5e and f. |
|
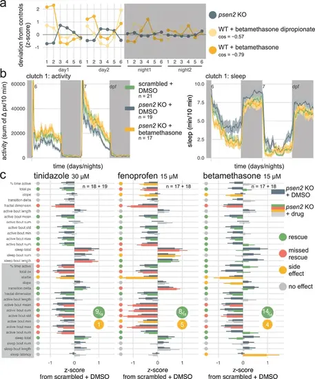
Betamethasone normalises the psen2 knockout behavioural phenotype. (a) The psen2 F0 knockout fingerprint was used as query to identify small molecules that generate the opposite behavioural phenotype when applied on wild-type larvae, returning betamethasone as candidate therapeutic. Plotted are the query psen2 fingerprint (mean of two clutches, dark grey) and the two betamethasone fingerprints from the drug database with the largest negative cosine similarities (yellow). Parameters: 1, average activity (sec active/min); 2, average waking activity (sec active/min, excluding inactive minutes); 3, total sleep (hr); 4, number of sleep bouts; 5, sleep bout length (min); 6, sleep latency (min until first sleep bout). cos, cosine similarity between each betamethasone fingerprint and the psen2 F0 knockout fingerprint. (b) (left) Activity (sum of Δ pixels/10 min) of scrambled-injected larvae treated with DMSO and psen2 F0 knockout larvae treated with DMSO or 15 µM betamethasone during 48 hr on a 14 hr:10 hr light:dark cycle (white background for days, dark grey background for nights). (right) Sleep (minutes per 10 min epoch) during the same experiment. Traces are mean ± SEM across larvae. See also Figure 6—figure supplement 1 for results from replicate clutch 2. (c) Survey of behavioural parameters for each drug treatment. Bars represent the mean deviation from scrambled-injected siblings treated with DMSO (z-score, mean ± SEM). Dark grey bars represent the psen2 knockouts treated with DMSO, i.e. the phenotype to be treated (same population of psen2 knockouts treated with DMSO for all the drug treatments, n=19+18). Other bars are colour-coded by the effect of each drug on psen2 knockouts: ‘rescue’ (green) if the drug normalised the parameter; ‘missed rescue’ (red) if the drug failed to normalise the parameter; ‘side effect’ (yellow) if the drug significantly altered a parameter which was unaffected in psen2 knockouts; and ‘no effect’ (grey). Calls were decided based on significance by likelihood-ratio test on linear mixed effects models calculated on the raw parameter values from both clutches (n is sample size of drug-treated psen2 knockouts of clutch1 + clutch2). |
|
Selection of candidate therapeutics to normalise the psen2 behavioural phenotype by predictive behavioural pharmacology. (a) The psen2 F0 knockout fingerprint was used as query to identify small molecules that generate the opposite behavioural phenotype when applied on wild-type larvae, returning tinidazole and fenoprofen as candidate therapeutics. Plotted are the query psen2 fingerprint (mean of two clutches, dark grey) and the tinidazole (green) and fenoprofen (blue) fingerprints from the drug database. Parameters: 1, average activity (sec active/min); 2, average waking activity (sec active/min, excluding inactive minutes); 3, total sleep (hr); 4, number of sleep bouts; 5, sleep bout length (min); 6, sleep latency (min until first sleep bout). cos, cosine similarity between the drug fingerprint and the psen2 F0 knockout fingerprint. (b) (left) Activity (sum of Δ pixels/10 min) of scrambled-injected larvae treated with DMSO and psen2 F0 knockout larvae treated with DMSO or 15 µM betamethasone during 48 hr on a 14 hr:10 hr light:dark cycle (white background for days, dark grey background for nights). (right) Sleep (minutes per 10-min epoch) during the same experiment. Traces are mean ± SEM across larvae. |
|
The ZOLTAR online app for prediction of therapeutics and disrupted processes from behavioural fingerprints. (a) Datasets currently available to the ZOLTAR online app for predictions. The height of each bar represents the number of unique compounds with this annotation. Some annotations are labelled as examples. Of 3677 unique compounds labelled with a PubChem ID, 1123 were annotated with one or more indications; 1552 were annotated with one or more target proteins; and 1140 were annotated with one or more KEGG pathways through their targets. Source of annotations: Therapeutic Target Database. (b) Screenshot showing some of the features of the ZOLTAR online app. User drags and drops data file(s) (middur = sec active/min for each larva) and file(s) labelling each well with a condition (called ‘genotype file’, but can be any group assignments). The app reads the groups from the genotype file(s) and the user selects the treatment and control groups in a dropdown menu. The app calculates and plots the fingerprint(s) (tab Query fingerprint), then ranks the 5756 small molecule fingerprints (tab Drug fingerprints ranked) from maximum positive cosine to maximum negative cosine. Clicking on a row in the table of ranked compounds plots all the fingerprints of this compound (all fingerprints with the same PubChem ID) in comparison with the query fingerprint, as in Figure 6a. The app tests, for each annotation, enrichment towards the top and/or bottom of the ranked list with a custom permutation test. Current annotations are clinical indications (tab Indications), target proteins (tab Targets), and the KEGG pathways each target protein is associated with (tab KEGG pathways). Clicking on a row in a table of annotation results generates the ‘barcode plot’ for this annotation, as in Figure 5a. The tables can be downloaded as .csv files and the plots as .pdf files. |