IMAGE

Fig. 3 - Supplemental 3

ID
ZDB-IMAGE-250324-9
Source
Figures for Kroll et al., 2025
Image
Figure Caption

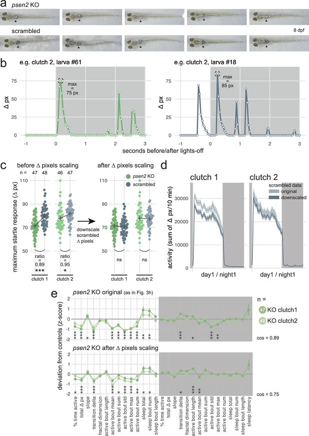
Fig. 3 - Supplemental 3 The behavioural phenotype of psen2 F0 knockouts is not an artefact caused by their fainter pigmentation. (a) Pictures of psen2 F0 knockout larvae (top row) and scrambled-injected control larvae (bottom row) at the end of the behavioural tracking (8 dpf). Note the fainter pigmentation of psen2 F0 knockout larvae, particularly over the swim bladder (marked by black arrowheads). (b) Frame-by-frame Δ pixel timeseries of two individual larvae showing the startle response shortly after the lights turn off. (left) Startle response of a psen2 F0 knockout larva. During the 3 s after lights-off, the most vigorous bout reached a maximum Δ pixel value of 75 px. (right) Startle response of a scrambled-injected larva. During the 3 s after lights-off, the most vigorous bout reached a maximum Δ pixel value of 85 px. (c) Maximum startle responses over the three consecutive lights-off transitions, by clutch (clutch 1 and clutch 2) and group (psen2 KO or scrambled). Each dot represents one larva. The startle response was defined as the maximum Δ pixel during the 3 s directly after lights-off (see b). There were three lights-off transitions during the experiment; plotted for each larva is the largest of the three startle responses (maximum startle response). (left) Unprocessed data. scrambled-injected larvae displaced more pixels during the startle response at lights-off compared to psen2 F0 knockout larvae, presumably because they appeared darker to the camera (clutch 1: * p=0.042; clutch 2: *** p<0.001, by Welch’s t-test). The ratio of the means estimated how much darker psen2 knockout larvae were compared to scrambled-injected larvae; that is, psen2 knockout larvae were 0.89 and 0.95× as dark as scrambled-injected larvae. (right) The ratios were then used to downscale the frame-by-frame Δ pixel data of the scrambled-injected larvae, in a sense artificially making them as faint as psen2 knockout larvae. As intended, the downscaling rendered the differences in startle response non-significant (clutch 1: ns p=0.78; clutch 2: ns p=0.77, by Welch’s t-test). (d) The original activity trace (sum Δ pixels/10 min, mean ± SEM) of scrambled-injected larvae (lighter grey) compared to the downscaled one (darker grey), during the first day and night as illustration. The data of psen2 F0 knockouts is not shown as it is not modified during the downscaling. (e) Behavioural fingerprints of two clutches of psen2 F0 knockout larvae, before and after downscaling the Δ pixel data of the scrambled-injected larvae. Each dot represents the mean deviation from the same-clutch scrambled-injected mean for that parameter (z-score, mean ± SEM). Two parameters were excluded from the fingerprints: sunset startle, as the difference between knockouts and controls was artificially nullified by the pixel scaling procedure; and active bout minimum, because the pixel scaling procedure artefactually raised this parameter for scrambled-injected larvae. Asterisks represent the p-values by likelihood-ratio test on linear mixed effects models calculated on the raw parameter values. cos, cosine similarity between the two clutch fingerprints. The pixel scaling procedure is available as a function (pixelAdjust(…)) in the FramebyFrame R package.

Acknowledgments
This image is the copyrighted work of the attributed author or publisher, and ZFIN has permission only to display this image to its users. Additional permissions should be obtained from the applicable author or publisher of the image. Full text @ Elife