IMAGE

Fig. 2 - Supplemental 1

ID
ZDB-IMAGE-250324-4
Source
Figures for Kroll et al., 2025
Image
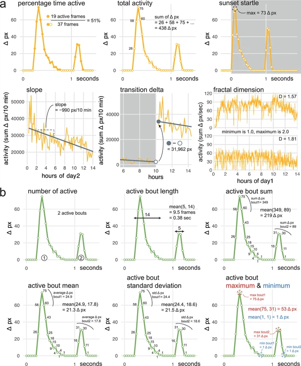
Figure Caption

Fig. 2 - Supplemental 1 Behavioural parameters calculated by the FramebyFrame R package on the Δ pixel timeseries. (a) Activity parameters calculated by the FramebyFrame R package annotated on sample data from a single larva. These parameters describe the overall activity of each larva during each day or night and are calculated directly on the Δ pixel timeseries. Sunset startle describes the larva’s startle response when lights abruptly switch off at the day-to-night transition, and therefore is only defined for nights. Activity tends to decrease over the course of the day; the slope parameter describes the rate of this decline. Transition delta describes the sudden jump or drop in activity which occurs at the light transitions. Fractal dimension describes the smoothness (D closer to 1.0) or roughness (D closer to 2.0) of the activity trace. (b) Active bout parameters calculated by the FramebyFrame R package annotated on sample data from a single larva. These parameters describe the average swimming bout of each larva during each day or night.

Acknowledgments
This image is the copyrighted work of the attributed author or publisher, and ZFIN has permission only to display this image to its users. Additional permissions should be obtained from the applicable author or publisher of the image. Full text @ Elife