IMAGE

Fig. 1

ID
ZDB-IMAGE-250324-1
Source
Figures for Kroll et al., 2025
Image
Figure Caption

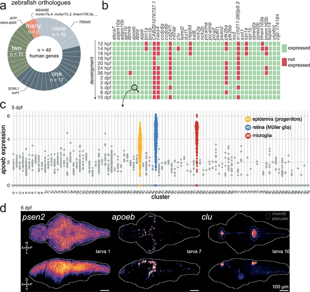
Fig. 1 Most Alzheimer’s risk genes are found in zebrafish and expressed early in development. (a) Of 40 Alzheimer’s risk genes, 17 had one orthologue in zebrafish; 11 had two orthologues; 2 had more than two orthologues; and 10 did not have any annotated orthologue. More details about orthologues of Alzheimer’s risk genes are provided in Supplementary file 1 (source: Ensembl). (b) Expression of Alzheimer’s risk genes during early development in zebrafish. Genes were marked as ‘expressed’ (green) if at least three cells had detectable transcripts in the single-cell RNA-seq dataset from Raj et al., 2020. CABZ01076737.1 is the orthologue of TSPOAP1; cd247l is the orthologue of FCER1G; si:ch211-260p9.3 is an orthologue of PLCG2; zgc:174164 is an orthologue of ADAM10. Other genes have the same name as their human orthologue. The orthologues of MS4A6E were not included. hpf, hours post-fertilisation; dpf, days post-fertilisation.(c) Expression of apoeb in cells of the nervous system at 5 dpf. Each dot represents one cell. Cells are grouped by cluster identity, which are provided in Supplementary file 1. Single-cell RNA-seq data and clustering from Raj et al., 2020. (d) In situ hybridization chain reactions labelling psen2, apoeb, or clu mRNA in the brains of 6-dpf larvae. The images are maximum Z-projections of dorsal (top) and sagittal (bottom) views of three larvae. A, anterior; P, posterior; R, rightwards; L, leftwards; D, dorsal; V, ventral. Larva # labels individual animals across this figure and Figure 1—figure supplements 3 and 4. See also Figure 1—videos 1–9.

Acknowledgments
This image is the copyrighted work of the attributed author or publisher, and ZFIN has permission only to display this image to its users. Additional permissions should be obtained from the applicable author or publisher of the image. Full text @ Elife