IMAGE

Fig. 4 - Supplemental 3

ID
ZDB-IMAGE-250324-14
Source
Figures for Kroll et al., 2025
Image
Figure Caption

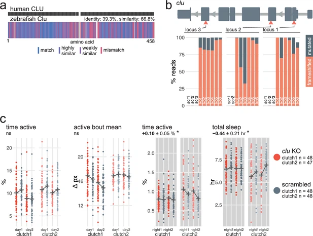
Fig. 4 - Supplemental 3 clu F0 knockouts sleep slightly less at night. (a) Human CLU amino acid sequence (top) aligned to zebrafish Clu amino acid sequence (bottom). In the zebrafish protein, each amino acid (vertical bar) is coloured based on its similarity with the human protein. White gaps are added when additional residues are present in the other sequence. (b) (top) Schematic of clu in the 5′–3′ genome direction. Exons are in dark grey; tall exons are protein-coding, small are 5′- or 3′-UTR. Light grey lines are introns, and grey arrows represent the direction of transcription. Orange arrowheads mark the target loci. Exons and introns are on different scales. (bottom) Percentage of reads mutated (height of each bar, with orange representing percentage with a frameshift mutation) at each targeted locus of clu. scr, scrambled-injected control larva; ko, clu F0 knockout larva. The numbers refer to individual animals. For example, ko2 refers to an individual clu F0 knockout larva for which mutations at each targeted locus are plotted. Across F0 knockout samples: 99.6 ± 1.6% mutated reads, 84.9 ± 17.7% of all reads had a frameshift mutation. (c) Parameter plots for two clutches of clu F0 knockout larvae and scrambled-injected siblings. Each dot represents one larva during one day (left) or night (right). Black crosses mark the group means. Loss of Clu did not consistently affect locomotor activity during the day (time active, ns p=0.18; active bout mean, ns p=0.21). At night, clu F0 knockouts were slightly more active (time active, * p=0.047) and slept less (total sleep, * p=0.033) than scrambled-injected siblings, although the effect sizes were not well replicated across clutches. One datapoint from a clu F0 knockout larvae (clutch2) falls outside the Y axis limit of the night time active plot (3.3%).

Acknowledgments
This image is the copyrighted work of the attributed author or publisher, and ZFIN has permission only to display this image to its users. Additional permissions should be obtained from the applicable author or publisher of the image. Full text @ Elife