IMAGE

Fig. 1 - Supplemental 1

ID
ZDB-IMAGE-250324-2
Source
Figures for Kroll et al., 2025
Image
Figure Caption

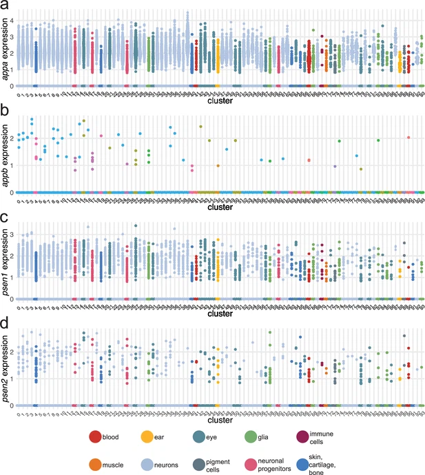
Fig. 1 - Supplemental 1 Expression of zebrafish orthologues of early-onset Alzheimer’s risk genes from single-cell RNA-seq data. Expression of appa (a); appb (b); psen1 (b); psen2 (d) in brain cells of the larval zebrafish at 5 dpf. Each dot represents one cell. Cells are grouped by clusters, which are coloured by broad categories. Cluster identities are provided in Supplementary file 1. Single-cell RNA-seq data and clustering from Raj et al., 2020.

Acknowledgments
This image is the copyrighted work of the attributed author or publisher, and ZFIN has permission only to display this image to its users. Additional permissions should be obtained from the applicable author or publisher of the image. Full text @ Elife