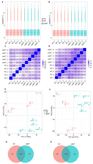
Comparison of gene expression levels between cdkl5−/− mutant zebrafish and WT siblings at 5 dpf (A,C,E,G) and 35 dpf (B,D,F,H). (A,B) Box plots of the distribution of gene expression levels based on log2 transformed FPKM (Fragments Per Kilobase of transcript per Million mapped reads) values for each sample. The abscissa axis is the sample name, and the ordinate axis represents the log2 (FPKM + 1) values. (C,D) Heatmap of the square of Pearson correlation coefficients (R2) among the ten sequenced samples. (E,F) Principal Component Analysis (PCA) maps based on the gene expression value (FPKM) of samples. The abscissa axis is the first principal component (PC1) representing the most variation in the data, and the ordinate axis is the second principal component (PC2), representing the second most variation in the data. (G,H) Venn diagram of gene expression indicating the number of common and uniquely expressed genes in the WT siblings and cdkl5−/− groups.

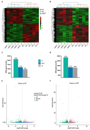
Differential gene expression analysis between cdkl5−/− mutant zebrafish and WT siblings at 5 dpf (A,C,E) and 35 dpf (B,D,F). (A,B) Heatmap of hierarchical clustering analysis of differentially expressed genes (DEGs), based on log2(FPKM+1) values. Each column corresponds to a different sample, while each row represents a distinct gene. Red and green colors indicate genes with higher and lower expression levels, respectively. (C,D) The number of differentially expressed genes in cdkl5−/− vs. WT groups. (E,F) Volcano plots show the distribution of the differentially expressed genes. The abscissa axis represents the value of log2FoldChange, and the ordinate axis represents the statistical significance value (−log10 (p value)) of gene expression between the groups. Red and green dots indicate significantly upregulated (up) and downregulated (down) genes, respectively. Blue dots represent genes with no statistically significant differences in expression (no) between the two groups.

Enriched gene ontology (GO) terms for all differentially expressed genes between cdkl5−/− mutant zebrafish and WT siblings. The top 10 significantly enriched GO terms in biological process (BP), cellular component (CC), and molecular function (MF) for all DEGs at 5 dpf (A) and 35 dpf (B) are displayed. The ordinate axis represents the GO term while the abscissa axis represents the level of significance of GO term’s enrichment, expressed as −log10(padj). Different colors represent different functional categories. The numbers above each bar indicate the number of enriched DEGs for each GO term.

Gene ontology (GO) terms enrichment analysis for the separated downregulated and upregulated DEGs between cdkl5−/− mutant zebrafish and WT siblings. The top 10 enriched GO terms in biological process (BP), cellular component (CC), and molecular function (MF) for the downregulated (A,B) and upregulated (C,D) DEGs at 5 dpf (A,C) and 35 dpf (B,D). Stripped bars indicate the GO terms that were not statistically significant. The numbers in front of each bar indicate the number of enriched DEGs for each GO term.

Enriched Kyoto Encyclopedia of Genes and Genomes (KEGG) pathways in zebrafish cdkl5−/− mutants compared to WT siblings. (A) Significantly enriched KEGG pathways for the downregulated DEGs at 5 dpf. (B) Significantly enriched KEGG pathways for the downregulated DEGs at 35 dpf. (C) Significantly enriched KEGG pathways for the upregulated DEGs at 35 dpf. The number of DEGs contributing to each pathway is shown in front of the corresponding bar.

RT-qPCR analysis of a randomly selected set of DEG between cdkl5−/− mutant zebrafish and WT siblings at 5 dpf (A) and 35 dpf (B). Relative expression values are presented as mean±SD and statistical analysis was performed using Student’s t-test with Welch correction. *, **, ***, and **** indicate p < 0.05, p < 0.01, p < 0.001 and p < 0.0001, respectively.

EXPRESSION / LABELING:
Genes:
Fish:
Anatomical Term:
Stage Range: Day 5 to Days 30-44
PHENOTYPE:
Fish:
Observed In:
Stage Range: Day 5 to Days 30-44

Motor neuron alterations in cdkl5−/− zebrafish at 3 dpf. (A) Representative fluorescence images of the WT and cdkl5−/− motor neurons, labeled by Tg(hb9:GFP). (B) Number of motor neurons per hemisegment. (C) Axonal length of CaP motor neurons. Values are presented as mean ± SD and statistical analysis was performed using Student’s t-test with Welch correction. ** and **** indicate and p < 0.01 and p < 0.0001, respectively.

ZFIN is incorporating published figure images and captions as part of an ongoing project. Figures from some publications have not yet been curated, or are not available for display because of copyright restrictions.

Acknowledgments
This image is the copyrighted work of the attributed author or publisher, and ZFIN has permission only to display this image to its users. Additional permissions should be obtained from the applicable author or publisher of the image. Full text @ Int. J. Mol. Sci.