FIGURE SUMMARY
Title

Investigating Psychopharmaceutical Effects on Early Vertebrate Development Using a Zebrafish Model System

Authors
Zimmerman, N., Marta, A., Baker, C., Korade, Z., Mirnics, K., Shibata, A.
Source
Full text @ J Dev Biol

Development of a zebrafish model system to examine the effects of psychopharmaceuticals on the cholesterol synthesis and early vertebrate development. (A) Summary of cholesterol synthesis pathways and proposed effects of psychopharmaceuticals. Products of the cholesterol biosynthesis pathways are shown in black. Enzymes of cholesterol biosynthesis pathways are shown in blue. AY9944 inhibits DHCR7 and is used as a positive control to demonstrate the effect of blocking DHCR7 and reducing desmosterol levels. Psychopharmaceuticals are hypothesized to inhibit DHCR7 in zebrafish and have similar effects to AY9944 on zebrafish development and behavior (indicated by ???). (B) Zebrafish model system for the evaluation of AY9944 and psychopharmaceuticals. Following treatment optimization, AY9944 and psychopharmaceuticals at 1 µM were administered at three days post fertilization (dpf) and 24 h prior to endogenous cholesterol synthesis. Following 48 h of exposure, 5dpf zebrafish were collected for multiple analyses.

(A–F) LC-MS/MS analysis of cholesterol precursors and cholesterol following exposure to AY9944 and psychopharmaceuticals. Cholesterol precursor and cholesterol levels were measured in AY9944, CAR, ARI, and TRZ-treated zebrafish. Results are presented as relative fold change normalized to the vehicle (VEH)-treated zebrafish. (A) Lanosterol, (B) 7-DHC, (C) cholesterol, (D) desmosterol, (E) 7-DHC/cholesterol, (F) desmosterol/cholesterol. N ≥ 3 trials with at least three technical replicates, 30 fish per condition for each trial. * p < 0.05, ** p < 0.01, *** p < 0.001, **** p < 0.0001, determined by one-way ANOVA followed by Tukey’s post hoc HSD. VEH= 0.1% DMSO, AY9944 = positive control, CAR = Cariprazine, ARI = Aripiprazole, TRZ = Trazodone. Error Bars = 95% confidence intervals.

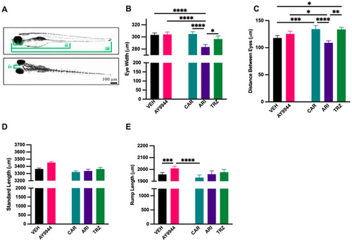
(A–E) Morphological measurements of zebrafish following exposure to AY9944 and psychopharmaceuticals. (A) Measurements i-iii were taken from the lateral view. Measurement i: eye width, measures the anterior portion of the eye to the most posterior side of the eye. Measurement ii: rump length, measures the anterior portion of the eye to the anus. Measurement iii: standard length, measures the anterior portion of the eye to the most posterior portion of the tail. Measurement iv: Distance between eyes measures the distance along the most lateral position of one to the other eye (dorsal view). Scale bar: 100 µm. (B) Eye width (C) Distance between the eyes (D) Rump length (E) Standard length. N ≥ 4 with at least 30 fish per trial. * p < 0.05, ** p < 0.01, *** p < 0.001, **** p < 0.0001, determined by one-way ANOVA followed by Tukey’s post hoc HSD. VEH = 0.1% DMSO, AY9944 = positive control, CAR = Cariprazine, ARI = Aripiprazole, TRZ = Trazodone. Error Bars = 95% confidence intervals.

(A–F) Sterol deposition in zebrafish following exposure to AY9944 and psychopharmaceuticals. Sterols were imaged using filipin immunohistochemistry. (A) VEH treated zebrafish. White outline indicates the area of the eye measured for quantification of filipin intensity. (B) AY9944 treated zebrafish. (C) CAR treated zebrafish. (D) ARI treated zebrafish. (E) TRZ treated zebrafish. (F) Relative filipin fluorescent intensity (Fluorescent Unit/Area) of the eye all treatments. Images were taken at a magnification of 10.5X. Scale bar = 221 µm. N ≥ 4. * p < 0.05, ** p < 0.01, *** p < 0.001, determined by one-way ANOVA followed by Tukey’s post hoc HSD. VEH = 0.1% DMSO, AY9944 = positive control, CAR = Cariprazine, ARI = Aripiprazole, TRZ = Trazodone. Error Bars = 95% confidence intervals.

(A–I) Cholesterol synthesis and transport gene transcription are significantly affected by exposure to AY9944 and some psychopharmaceuticals. RT-qPCR was used to measure fold change in mRNA transcription relative to the house keeping gene Actin. (A–C) are genes associated with cholesterol synthesis prior to the Bloch and Kandutsch-Russell pathways. (D–G) are genes associated with cholesterol synthesis in the Bloch and Kandutsch-Russell pathways. (H,I) are cholesterol transport genes. N ≥ 3, 30 fish per condition for each replicate. * p < 0.05, ** p < 0.01, *** p < 0.001, **** p < 0.0001, determined by one-way ANOVA followed by Tukey’s post hoc HSD. VEH = 0.1% DMSO, AY9944 = positive control, CAR = Cariprazine, ARI = Aripiprazole, TRZ = Trazodone. Error Bars = 95% confidence intervals.

(A–F) Immunohistochemical evaluation of zebrafish brain following exposure to AY9944 and psychopharmaceuticals. Immunofluorescence of HuC/D (green, pan-neuronal stain) and DAPI (blue, nuclear). (A) Measurements of immunolabeled zebrafish brains were taken from the dorsal view. Measurement i: outlines the optic tectum. Measurement ii: measures the distance between tectums and spans from the most medial side of the left optic tectum to the most medial side of the right optic tectum. Measurement iii: outlines the cerebellum. Measurement iv: outlines the midbrain. Measurement v: outlines the mesencephalon between the optic tectums. Measurement vi: measures forebrain length from the most lateral side on the left side of the forebrain to the most lateral side on the right side of the forebrain. Measurement vii: outlines the forebrain. (B) VEH-treated zebrafish brain. (C) AY9944-treated zebrafish brain. (D) CAR-treated zebrafish brain. (E) ARI-treated zebrafish brain. (F) TRZ-treated zebrafish brain. Images were taken at a magnification of 10X and enhanced for viewing. Analyses were performed on raw images. Scale bar: 100 µm.

(A–F) Effect of AY9944 and psychopharmaceutical exposure on the development of brain regions in developing zebrafish. (A) Forebrain area, (B) forebrain length, (C) area of the optic tectum, (D) distance between optic tectums, (E) midbrain area, (F) cerebellar area in VEH and AY9944-treated zebrafish compared to CAR, ARI, and TRZ-treated zebrafish. N ≥ 8 zebrafish. * p < 0.05, ** p < 0.01, *** p < 0.001, **** p < 0.0001, determined by one-way ANOVA followed by Tukey’s post hoc HSD. VEH = 0.1% DMSO, AY9944 = positive control, CAR = Cariprazine, ARI = Aripiprazole, TRZ = Trazodone. Error Bars = 95% confidence intervals.

(A–D) Neuronal density in developing brain regions of zebrafish following AY9944 and psychopharmaceutical exposure. HuC/D immunohistochemistry is used to measure fluorescent intensity and evaluate neuronal density in the optic tectum (A), cerebellum (B), midbrain (C), and forebrain (D) in VEH and AY9944 exposed zebrafish compared to CAR, ARI, and TRZ exposed zebrafish. N ≥ 4 and 4 areas per brain region were measured/zebrafish. * p < 0.05, ** p < 0.01, *** p < 0.001, **** p < 0.0001, determined by one-way ANOVA followed by Tukey’s post hoc HSD. VEH = 0.1% DMSO, AY9944 = positive control, CAR = Cariprazine, ARI = Aripiprazole, TRZ = Trazodone. Error Bars = 95% confidence intervals.

(A–I) Acetylated tubulin immunoreactivity is significantly affected in regions of the zebrafish brain following AY9944 and psychopharmaceutical exposure. Measurements were taken from the dorsal (A) and ventral (B) view. Images were enhanced for viewing. Analyses were performed on raw images. Acetylated tubulin RFUs/area ratio was calculated for each brain region. Measurement i: outlines the optic tectums. Measurement ii: outlines the midbrain region between the two optic tectums. Measurement iii: outlines the cerebellum. Measurement iv: outlines the forebrain from the dorsal side. Measurement v: outlines the forebrain from the ventral side. Measurement vi: outlines the posterior paraventricular organ. Measurement vii: outlines the hypothalamic region. Scale bar = 200 µm. Acetylated tubulin intensity in the optic tectal (C), midbrain (D), cerebellum (E), dorsal forebrain (F), ventral forebrain (G), posterior paraventricular organ (H), hypothalamic regions in AY9944, psychopharmaceutical treatments, and VEH treated zebrafish. N ≥ 5 zebrafish. * p < 0.05, ** p < 0.01, *** p < 0.001, **** p < 0.0001, determined by one-way ANOVA followed by Tukey’s post hoc HSD. VEH = 0.1% DMSO, AY9944 = positive control, CAR = Cariprazine, ARI = Aripiprazole, TRZ = Trazodone. Error Bars = 95% confidence intervals.

(A–F) Swimming behavior of zebrafish following AY9944 and psychopharmaceutical exposure. Freeze counts (A), freeze duration (B), moderate count (C), moderate duration (D), burst count (E), burst duration (F) in VEH and AY9944-exposed zebrafish compared to CAR, ARI, and TRZ-exposed zebrafish were evaluated using the Zebrabox® System. N ≥ 30 zebrafish. * p < 0.05, ** p < 0.01, *** p < 0.001, **** p < 0.0001, determined by one-way ANOVA followed by Tukey’s post hoc HSD. VEH = 0.1% DMSO, AY9944 = positive control, CAR = Cariprazine, ARI = Aripiprazole, TRZ = Trazodone. Error Bars = 95% confidence intervals.

Summary of psychopharmaceutical effects on early vertebrate development using the zebrafish model system. The table displays the degree of significant change that VEH, AY9944, CAR, ARI, and TRZ exposure induced in early developing zebrafish as determined by one-way ANOVA followed by Tukey’s post hoc HDS analysis. Red boxes denote a significant increase, and blue boxes denote a significant decrease compared to the VEH control. p values are indicated in the colorimetric scale. VEH = 0.1% DMSO negative control, AY9944 = positive control, CAR = Cariprazine, ARI = Aripiprazole, TRZ = Trazodone.

Acknowledgments
This image is the copyrighted work of the attributed author or publisher, and ZFIN has permission only to display this image to its users. Additional permissions should be obtained from the applicable author or publisher of the image. Full text @ J Dev Biol