FIGURE SUMMARY
Title

A transgenic zebrafish for in vivo visualization of cilia

Authors
Zhang, H., Huang, Z., Lv, L., Xin, Y., Wang, Q., Li, F., Dong, L., Wu, C., Ingham, P.W., Zhao, Z.
Source
Full text @ Open Biol.

Expression analysis of zebrafish Nphp3. (a) The upper panel is the RT-PCR image of znphp3 expression from 4 hpf to 120 hpf. β-actin was used as an internal control. The qRT-PCR was used to quantify nphp3 mRNA levels in wild larvae as shown in the lower panel. The expression of znphp3 was normalized by β-actin mRNA. The vertical coordinate is the logarithm with log10 as the base. Vertical bars represent the standard deviation (n = 3). One-way ANOVA was used for analysis. Significant values are noted as *p ≤ 0.05. (bi) Whole-mount in situ hybridization of zebrafish nphp3 (znphp3) in wild zebrafish embryos at different stages. (b) ubiquitous expression of znphp3 was observed at sphere stage (4 hpf; embryo shown with animal pole to the top); (c) znphp3 mRNA was uniformly distributed throughout the embryo at 10ss; (d,e) znphp3 mRNA accumulated primarily in the ventral portion of the larvae, the retina, and the horizontal myoseptum region during 24–48 hpf; (f) the expression at the horizontal myoseptum remained and spread to the intermediated muscle fibres at 96 hpf; (gi) znphp3 mRNA was found at the majority of the somatic borders and was slightly expressed at the pronephros glomerulus at 120 hpf (as shown in the dotted line in g). Arrows point to tissues with enriched expression of znphp3. Scale bar, 100 µm.

Transient expressed N-terminal peptide of zNphp3 (zNphp3N) fused eGFP localized to PC in zebrafish embryos. (a) Sequence alignment of zNphp3N with human and mouse homologs. The Clustal Omega program was used to align protein sequences from D. rerio (zebrafish), H. sapiens (human) and M. musculus (mouse). High and low amino acid similarities are emphasized in dark and light gray, respectively. (be2) At 18 hpf embryos, the transiently expressed fluorescent fusion protein zNphp3N-eGFP was precisely localized in the primary cilia of various cells in the otic vesicle, neural tube, and myotome. (b–e) Ciliary localization of zNphp3N-eGFP protein (in green) expressed transiently in zebrafish embryos. (b1–e1) Cilia labelled by anti-AcTub (red). (b2–e2) Co-location of transiently expressed zNphp3N-eGFP and cilia labelled by anti-AcTub. Arrows indicate places with obvious co-localization. The frame denotes the enlarged site. Scale bar, 5 µm.

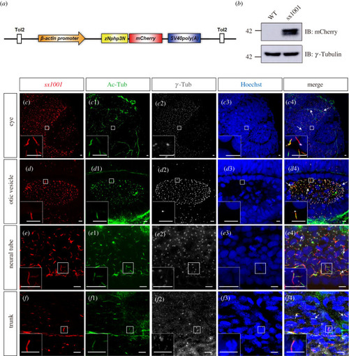
Stable transgenic lines sx1001 effectively marked the ciliary structure in nearly every embryonic tissue. (a) Schematic diagram of transgenic vector construction. (b) Western blot image of Nphp3N-protein expression levels. Protein from wild zebrafish embryos was used as the negative control. (cf4) The cilia-tagged transgenic zebrafish sx1001 endogenously produced zNphp3N-mCherry to label the ciliary structure in the eyes, otic vesicle, neural tube and trunk. (c–f) Endogenous zNphp3N-mCherry fluorescent fusion proteins (red). (c1–f1) Cilia labelled by anti-AcTub (green). (c2–f2) The basal body of cilia marked by anti-γ-tubulin (grey). (c3–f3) Nucleus stained by Hoechst (blue). (c4–f4) The merge panel. Arrows indicate places with obvious co-localization. The frame denotes the enlarged site. Scale bar, 5 µm.

Nphp3N-mCherry integration into sx1001 has no influence on the cilium morphology. (a–d) In all tissues examined, no noticeable difference in cilia morphology was detected between sx1001 and wild-type embryos. (a–d), cilia labelled by anti-AcTub in wild-type embryos at 18 hpf (green). (a′–d′) Cilia marked by sx1001 (red); nuclei were labelled by Hoechst (blue). Scale bar, 5 μm. (e–h) Comparative measurements of the length of cilia in the eyes, otic vesicle, neural tube and myotome from wild-type (black bar) and sx1001 (grey bar) using the maximum intensity projection (MIP) method [33]. Each sample has been measured the length of 20 straight cilia (n = 4 for each sample). Unpaired Student's t-test was used for analysis (n.s., not significant).

sx1001 enabled the live imaging of cilia at the tissue level. (a–c) In living sx1001 at 24 hpf, the cilia of the embryo were clearly visible in red fluorescence in the retina, otic vesicle, and spinal canal. Histone2A with C terminal fused eGFP was used to label the nucleoli in live embryos. In live 3 dpf sx1001 larvae, the various ciliary structures have been revealed and identified with a red fluorescent signal from different tissues as indicated (d–i). The frame denotes the enlarged site. Scale bar, 5 µm.

Cilia in adult sx1001 tissue were uniformly labelled. (a–f) Transverse cryosection of different tissues to observe the distribution of sx1001 labelled (red) cilia in adult zebrafish (n = 3 for each sample). The nucleus was stained by Hoechst (blue). Scale bar, 5 μm. (a) Cilia at the photoreceptor cell layer; (b) cilia of myocardial cell cilia; (c) cilia structure of the small intestine; (d) cilia of liver cells; (e) cilia of renal cell; (f) cilia of skeletal muscles. (g) The length of tissue cilia was measured using the MIP method previously described. Each sample has been measured with the length of 40 straight primary cilia (n = 5 for each sample).

sx1001 is an effective tool for studying the vertebrate Hh-related components. (ac) Kif7-eGFP fusion proteins (green) accumulated at the tip of cilia in the otic vesicle, neural tube, and myotome in sx1001 (red). (df) Smo-GFP fusion proteins (green) were observed across the ciliary raft in the otic vesicle, neural tube, and myotome in sx1001 (red). The frame denotes the enlarged site. Scale bars, 2.5 µm.

Acknowledgments
This image is the copyrighted work of the attributed author or publisher, and ZFIN has permission only to display this image to its users. Additional permissions should be obtained from the applicable author or publisher of the image. Full text @ Open Biol.