IMAGE

Figure 3

ID
ZDB-IMAGE-220814-4
Genes
Source
Figures for Zhang et al., 2022
Image
Figure Caption

Figure 3

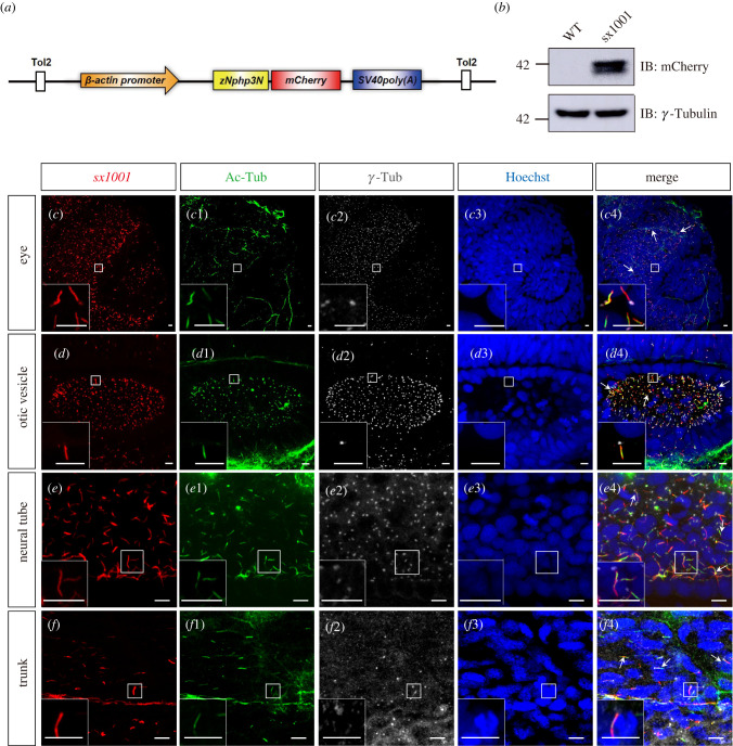
Stable transgenic lines sx1001 effectively marked the ciliary structure in nearly every embryonic tissue. (a) Schematic diagram of transgenic vector construction. (b) Western blot image of Nphp3N-protein expression levels. Protein from wild zebrafish embryos was used as the negative control. (cf4) The cilia-tagged transgenic zebrafish sx1001 endogenously produced zNphp3N-mCherry to label the ciliary structure in the eyes, otic vesicle, neural tube and trunk. (c–f) Endogenous zNphp3N-mCherry fluorescent fusion proteins (red). (c1–f1) Cilia labelled by anti-AcTub (green). (c2–f2) The basal body of cilia marked by anti-γ-tubulin (grey). (c3–f3) Nucleus stained by Hoechst (blue). (c4–f4) The merge panel. Arrows indicate places with obvious co-localization. The frame denotes the enlarged site. Scale bar, 5 µm.

Figure Data
Acknowledgments
This image is the copyrighted work of the attributed author or publisher, and ZFIN has permission only to display this image to its users. Additional permissions should be obtained from the applicable author or publisher of the image. Full text @ Open Biol.