FIGURE SUMMARY
Title

Inhibition of the minor spliceosome restricts the growth of a broad spectrum of cancers

Authors
Doggett, K., Morgan, K.J., Olthof, A.M., Mieruszynski, S., Williams, B.B., Garnham, A.L., Milevskiy, M.J.G., Whitehead, L., Coates, J., Buchert, M., O'Donoghue, R.J.J., Hall, T.E., Putoczki, T.L., Ernst, M., Sutherland, K.D., Kanadia, R.N., Heath, J.K.
Source
Full text @ EMBO Rep.

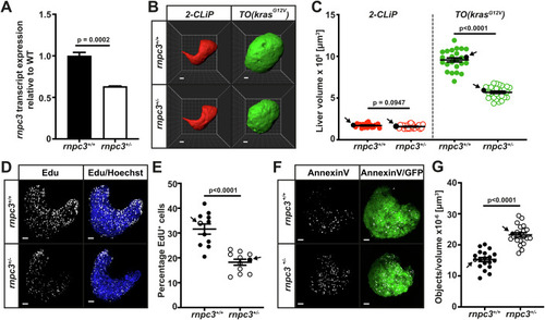
Heterozygous loss of rnpc3 reduces tumour burden in a krasG12V-driven zebrafish model of hepatocellular carcinoma (HCC).

(A) RT-qPCR analysis of rnpc3 mRNA extracted from independent pools of rnpc3+/− larvae aged 7 days post-fertilization (dpf) compared to rnpc3+/+ larvae (n = 3 biological replicates). (B) Representative Imaris three-dimensional reconstructions of 2-CLiP and dox-treated TO(krasG12V)T/+ livers of 7 dpf larvae of the indicated rnpc3 genotype. Scale bar is 25 µm. (C) Liver volume in 2-CLiP (red symbols, n = 26 or n = 29) and TO(krasG12V) transgene (green circles, n = 24 or n = 28) zebrafish at 7 dpf. Black arrows on the graphs indicate the data points (black symbols) that correspond to the representative images shown in (B). (D, E) EdU (white dots) and Hoechst 33342-positive hepatocyte nuclei (n = 11) at 7 dpf. Black arrows on the graphs indicate the data points that correspond to the representative images shown in (D). Scale bar is 50 μm. (F, G) Foci of AnnexinV-mKate fluorescence in TO(krasG12V) livers (n = 19 and 20) at 7 dpf. Black arrows on the graphs indicate the data points that correspond to the representative images shown in (F). Scale bar is 50 μm. Data are represented as mean ± SEM. Significance was assessed using a Student’s t test, P < 0.05. Source data are available online for this figure.

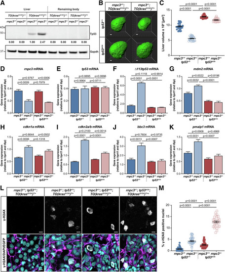
rnpc3 heterozygosity combines with krasG12V to activate a Tp53 DNA damage response that restricts tumour burden.

(A) Tp53 Western blot in lysates of 7 dpf TO(krasG12V) larvae of the indicated rnpc3 genotype. Values shown are normalized by reference to the Gapdh loading control and compared with the Tp53 signal in lane 3, which was set at 1. (B) Representative three-dimensional reconstructions of 7 dpf TO(krasG12V)T/+ livers of the indicated rnpc3 and tp53 genotypes. Scale bar is 25 µm. (C) Impact of rnpc3 heterozygosity and homozygous tp53 mutation on liver volume in 7 dpf TO(krasG12V)T/+ larvae. Data represented as mean ± SEM, n = 28, 32, 27 and 24. Significance was tested using a one-way ANOVA with Tukey’s multiple comparisons test. Scale bar is 25 µm. (DK) RT-qPCR analysis of gene expression in 7 dpf TO(krasG12V)T/+ dissected livers of the indicated rnpc3 and tp53 genotypes. Data are expressed as mean ± SEM, n = 3 biological replicates. (L) Representative Airyscan imaging of liver cryosections of liver from 7 dpf TO(krasG12V)T/+ larvae of the indicated rnpc3 and tp53 genotype stained with γ-H2AX antibody (white) marking DNA double-strand breaks, DAPI (cyan) marking DNA, and EGFP-KrasG12V (magenta) marking the cell membrane. Scale bar is 5 µm. (M) Quantification of the percentage of hepatocytes positive for γ-H2AX. Data are expressed as mean ± SEM, n = 32, 47, 46 and 30. Significance was tested using a one-way ANOVA with Tukey’s multiple comparisons test. Source data are available online for this figure.

Rnpc3 heterozygosity reduces tumour burden in a mouse model of lung adenocarcinoma and gastric adenoma.

(A) RT-qPCR analysis of Rnpc3 mRNA extracted from 160-day-old WT and Rnpc3 heterozygous mouse stomach and lung tissue (n = 4, 2 males and 2 females). Results are expressed as mean ± SEM. Significance was assessed using multiple unpaired t tests. (B, C) Representative hematoxylin and eosin-stained lung sections 180 days after intranasal administration of adenoviral Cre recombinase (AdCre). Arrows and arrowhead indicate foci of atypical adenomatous hyperplasia (AAH) and adenoma, respectively. These lesions are pERK and 65 K positive. Scale bar in (B, C) is 2 mm. Scale bar in (B′, C′) is 200 μm. (D) Quantification of hyperplasia in sections of lung, expressed as a percentage of total lung area. Results are expressed as mean ± SEM, n = 5 or 7 per genotype. Significance was assessed using a Student’s t test. (E) Representative adenomas in the corpus (arrowhead) and antral (arrow) regions of the glandular stomach of mice. Scale bar is 5 mm. (F) Total adenoma weight at 100 d of age, n = 20 or 21 per genotype. Data are expressed as mean ± SEM. (G) Total adenoma weight at 180 d of age, n = 10 or 14 per genotype. Data are expressed as mean ± SEM. Significance was assessed with a Student’s t test with Welch’s correction. (H) Histological sections of the glandular stomach stained with H&E at 100 d. (I) Immunocytochemical localization of pERK1/2 indicates active MAPK signalling at the luminal surface of adenomas in 100 d old Gp130F/F mice. Scale bar in (H, I) is 2 mm. (J) Western blot analysis of pERK1/2 proteins in antral adenomas from four individual mice/genotype at 100 d. Values shown are normalized by reference to the α-tubulin loading control and relative to Rnpc3+/+; Gp130F/F samples. (K) Quantification of pERK1/2 protein abundance shown in (J). Data are expressed as mean ± SEM, n = 4. Significance was assessed with a Student’s t test. Source data are available online for this figure.

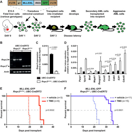
Disruption of the Rnpc3 locus in AML cells causes impaired minor splicing and prolonged survival of mice.

(A) Schematic diagram depicting the AML experimental workflow. (B) PCR for Rnpc3 recombination on AML cells treated in vitro for 72 h with 4-OHT. L Ladder. (C) RT-qPCR of Rnpc3 transcripts on AML cells treated in vitro for 72 h with 4-OHT. Data are expressed as mean ± SEM, n = 3. (D) RT-qPCR of amplicons containing retained minor introns. Results are expressed as the mean of three independent secondary AML cell lines per genotype ± SEM, significance was assessed using a two-tailed, unpaired Students’ t test, except for Parp1, Vps16 and Mapk1 where n = 2. (E) Kaplan–Meier plot of female mice harbouring tertiary transplants of Rnpc3lox/lox;UBC-CreERT2 AML cells, treated with TMX or vehicle 13 and 14 days later (n = 6 and 3, respectively, one experiment). (F) Kaplan–Meier plot of female mice harbouring tertiary transplants of Rnpc3lox/−;UBC-CreERT2 AML cells, treated with TMX or vehicle 13 and 14 days later. (n = 15 and 11, respectively, two independent experiments combined). Significance was assessed with a Mantel–Cox test. Source data are available online for this figure.

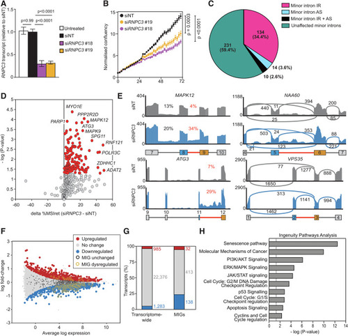
RNPC3 knockdown impairs the growth of A549 cells and causes defects in the splicing of minor introns resulting in differential expression of genes enriched in cancer related pathways.

(A) RT-qPCR analysis of RNPC3 transcripts in A549 cells treated with siRNPC3 #18 and #19 for 72 h. Data are represented as mean ± SEM (n = 4 biological replicates). (B) Quantification of A549 cell growth over 72 h treatment with non-targeting (NT) or 2 independent RNPC3 siRNAs. Data are represented as mean ± SEM (n = 3, 25 images per well, every hour). Significance was assessed by two-way ANOVA with Dunnett’s multiple comparisons test. (C) Pie chart displaying percentage distribution of aberrant minor intron splicing events in siRNPC3-treated cells. (D) Volcano plot of MIG transcripts exhibiting significant minor intron retention (solid red circles) in siRNPC3-treated cells. Significance was assessed by Welch’s t test. For an intron to be called as significantly retained in siRNPC3 samples, we required the following, FDR ≦ 0.05, 100% coverage of the intron in siRNPC3 samples, ≥10% IRratio in siRNPC3 and ≥ 5% IRratio over siNT samples. Likewise, for an intron to be significantly retained in siNT samples, FDR ≦ 0.05, 100% coverage across the intron in siNT samples, ≥ 10% IRratio in siNT cells and ≥ 5% IRratio over siRNPC3 samples (n = 4 replicates per genotype). (E) Example RNAseq read coverage plots showing RNPC3 knockdown increases minor intron retention in MAPK12 and ATG3 and produces alternative splicing in NAA60 and VPS35. (F) Scatter plot of differential gene expression between siRNPC3 and siNT-treated A549 cells. Of the 24,061 expressed transcripts, 2268 are DEGs (1286 downregulated shown in blue, 985 upregulated shown in red. The dysregulated MIGs are circled in yellow). (G) Differential gene expression analysis of MIGs compared to all transcripts. (H) Selection of significantly enriched canonical pathways identified by IPA analysis of all affected genes (DEGs plus IR and AS affected MIGs). -log (P) values > 1.3 (vertical line) signify significant enrichment. Significance was assessed by Fisher exact test. Source data are available online for this figure.

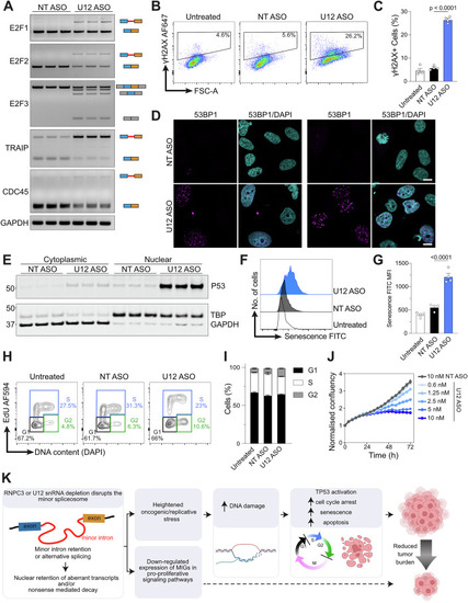
Minor class splicing knockdown induces DNA damage and cell cycle arrest in human cancer cell lines.

(A) RT-PCR analysis of cell cycle related MIG splicing changes in A549 cells after 72 h treatment with 10 nM ASO. Schematic depictions of the obtained amplicons are shown on the right with the minor intron in red and the upstream and downstream exons coloured blue and orange, respectively. Exons not separated by a minor intron are grey. (B) Representative FACS plots of yH2AX expression from A549 cells after 72 h treatment with 10 nM ASO. (C) Quantification of yH2AX FACS analysis. Data are represented by the mean ± SEM (n = 4). Significance was assessed by one-way ANOVA with Tukey’s multiple comparison test. (D) Two representative images of 53BP1 staining in A549 cells 72 h after 10 nM ASO treatment. Scale bar is 10 µm. (E) P53 immunoblot of nuclear and cytoplasmic fractions from A549 cells exposed to 10 nM ASO for 72 h (n = 3 biological replicates/condition). (F) Flow cytometry histograms of FITC senescence probe in A549 cells 72 h after 10 nM ASO treatment. (G) Quantification of senescence FACS analysis. MFI = median fluorescence intensity. Data are represented by mean ± SEM (n = 4). Significance was assessed by one-way ANOVA with Tukey’s multiple comparison test. (H) Representative FACS plots of cell cycle analysis from A549 cells after 72 h treatment with 10 nM ASO. Proliferating cells stained for incorporated EdU against total DNA content measured by DAPI. (I) Quantification of FACS cell cycle analysis. Data are represented by mean ± SEM (n = 4). Significance was assessed by one-way ANOVA with Tukey’s multiple comparison test. U12 ASO-treated samples were significantly different to NT ASO samples at two cell cycle stages: S P = 0.0009, G2 P < 0.0001. (J) Quantification of A549 cell growth over 72 h treatment across a titration of U12 ASO (0.625 nM–10 nM) compared to 10 nM non-targeted (NT) ASO. (K) Schematic diagram depicting the sequence of molecular and cellular events linking minor splicing disruption with reduced tumour burden. Data are represented as mean ± SEM (n = 4, 16 images per well, every hour). Source data are available online for this figure.

Acknowledgments
This image is the copyrighted work of the attributed author or publisher, and ZFIN has permission only to display this image to its users. Additional permissions should be obtained from the applicable author or publisher of the image. Full text @ EMBO Rep.