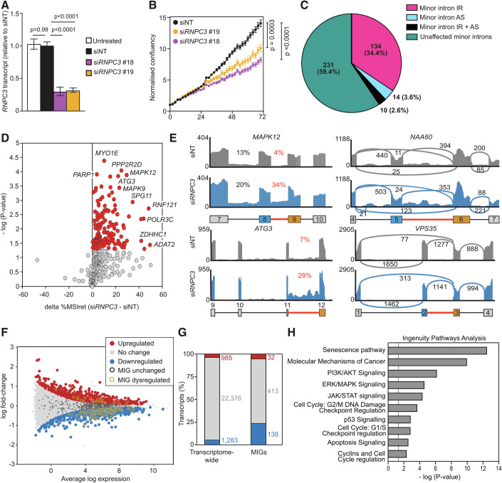
Figure 5
RNPC3 knockdown impairs the growth of A549 cells and causes defects in the splicing of minor introns resulting in differential expression of genes enriched in cancer related pathways.
(A) RT-qPCR analysis of RNPC3 transcripts in A549 cells treated with siRNPC3 #18 and #19 for 72 h. Data are represented as mean ± SEM (n = 4 biological replicates). (B) Quantification of A549 cell growth over 72 h treatment with non-targeting (NT) or 2 independent RNPC3 siRNAs. Data are represented as mean ± SEM (n = 3, 25 images per well, every hour). Significance was assessed by two-way ANOVA with Dunnett’s multiple comparisons test. (C) Pie chart displaying percentage distribution of aberrant minor intron splicing events in siRNPC3-treated cells. (D) Volcano plot of MIG transcripts exhibiting significant minor intron retention (solid red circles) in siRNPC3-treated cells. Significance was assessed by Welch’s t test. For an intron to be called as significantly retained in siRNPC3 samples, we required the following, FDR ≦ 0.05, 100% coverage of the intron in siRNPC3 samples, ≥10% IRratio in siRNPC3 and ≥ 5% IRratio over siNT samples. Likewise, for an intron to be significantly retained in siNT samples, FDR ≦ 0.05, 100% coverage across the intron in siNT samples, ≥ 10% IRratio in siNT cells and ≥ 5% IRratio over siRNPC3 samples (n = 4 replicates per genotype). (E) Example RNAseq read coverage plots showing RNPC3 knockdown increases minor intron retention in MAPK12 and ATG3 and produces alternative splicing in NAA60 and VPS35. (F) Scatter plot of differential gene expression between siRNPC3 and siNT-treated A549 cells. Of the 24,061 expressed transcripts, 2268 are DEGs (1286 downregulated shown in blue, 985 upregulated shown in red. The dysregulated MIGs are circled in yellow). (G) Differential gene expression analysis of MIGs compared to all transcripts. (H) Selection of significantly enriched canonical pathways identified by IPA analysis of all affected genes (DEGs plus IR and AS affected MIGs). -log (P) values > 1.3 (vertical line) signify significant enrichment. Significance was assessed by Fisher exact test. Source data are available online for this figure.
Acknowledgments
This image is the copyrighted work of the attributed author or publisher, and
ZFIN has permission only to display this image to its users.
Additional permissions should be obtained from the applicable author or publisher of the image.
Full text @ EMBO Rep.
Your Input Welcome
Thank you for submitting comments. Your input has been emailed to ZFIN curators who may contact you if
additional information is required.
Oops. Something went wrong. Please try again later.