IMAGE

Figure 4

ID
ZDB-IMAGE-250811-4
Source
Figures for Doggett et al., 2025
Image
Figure Caption

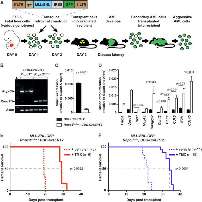
Figure 4 Disruption of the Rnpc3 locus in AML cells causes impaired minor splicing and prolonged survival of mice.

(A) Schematic diagram depicting the AML experimental workflow. (B) PCR for Rnpc3 recombination on AML cells treated in vitro for 72 h with 4-OHT. L Ladder. (C) RT-qPCR of Rnpc3 transcripts on AML cells treated in vitro for 72 h with 4-OHT. Data are expressed as mean ± SEM, n = 3. (D) RT-qPCR of amplicons containing retained minor introns. Results are expressed as the mean of three independent secondary AML cell lines per genotype ± SEM, significance was assessed using a two-tailed, unpaired Students’ t test, except for Parp1, Vps16 and Mapk1 where n = 2. (E) Kaplan–Meier plot of female mice harbouring tertiary transplants of Rnpc3lox/lox;UBC-CreERT2 AML cells, treated with TMX or vehicle 13 and 14 days later (n = 6 and 3, respectively, one experiment). (F) Kaplan–Meier plot of female mice harbouring tertiary transplants of Rnpc3lox/−;UBC-CreERT2 AML cells, treated with TMX or vehicle 13 and 14 days later. (n = 15 and 11, respectively, two independent experiments combined). Significance was assessed with a Mantel–Cox test. Source data are available online for this figure.

Acknowledgments
This image is the copyrighted work of the attributed author or publisher, and ZFIN has permission only to display this image to its users. Additional permissions should be obtained from the applicable author or publisher of the image. Full text @ EMBO Rep.