IMAGE

Figure 1

ID
ZDB-IMAGE-250811-1
Source
Figures for Doggett et al., 2025
Image
Figure Caption

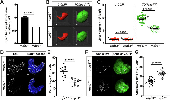
Figure 1 Heterozygous loss of rnpc3 reduces tumour burden in a krasG12V-driven zebrafish model of hepatocellular carcinoma (HCC).

(A) RT-qPCR analysis of rnpc3 mRNA extracted from independent pools of rnpc3+/− larvae aged 7 days post-fertilization (dpf) compared to rnpc3+/+ larvae (n = 3 biological replicates). (B) Representative Imaris three-dimensional reconstructions of 2-CLiP and dox-treated TO(krasG12V)T/+ livers of 7 dpf larvae of the indicated rnpc3 genotype. Scale bar is 25 µm. (C) Liver volume in 2-CLiP (red symbols, n = 26 or n = 29) and TO(krasG12V) transgene (green circles, n = 24 or n = 28) zebrafish at 7 dpf. Black arrows on the graphs indicate the data points (black symbols) that correspond to the representative images shown in (B). (D, E) EdU (white dots) and Hoechst 33342-positive hepatocyte nuclei (n = 11) at 7 dpf. Black arrows on the graphs indicate the data points that correspond to the representative images shown in (D). Scale bar is 50 μm. (F, G) Foci of AnnexinV-mKate fluorescence in TO(krasG12V) livers (n = 19 and 20) at 7 dpf. Black arrows on the graphs indicate the data points that correspond to the representative images shown in (F). Scale bar is 50 μm. Data are represented as mean ± SEM. Significance was assessed using a Student’s t test, P < 0.05. Source data are available online for this figure.

Acknowledgments
This image is the copyrighted work of the attributed author or publisher, and ZFIN has permission only to display this image to its users. Additional permissions should be obtained from the applicable author or publisher of the image. Full text @ EMBO Rep.