FIGURE SUMMARY
Title

Targeting oxidative stress-induced lipid peroxidation enhances podocyte function in cystinosis

Authors
Berlingerio, S.P., Bondue, T., Tassinari, S., Siegerist, F., Ferrulli, A., Lismont, C., Cairoli, S., Goffredo, B.M., Ghesquière, B., Fransen, M., Endlich, N., Oliveira Arcolino, F., Bussolati, B., van den Heuvel, L., Levtchenko, E.
Source
Full text @ J Transl Med

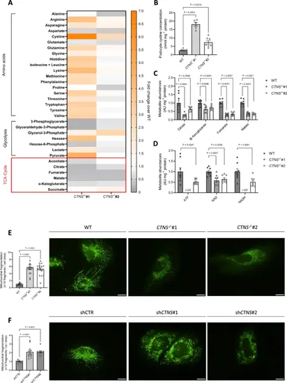
Cystinosis podocytes display impaired mitochondrial metabolism and a fragmented mitochondrial network. a. Intracellular metabolite levels in CTNS−/−#1 and CTNS−/−#2 normalized to WT podocytes measured by LC–MS (n = 3 biological experiments, n ≥ 2 technical replicates). b. Cystine concentrations in WT, CTNS−/−#1, and CTNS−/−#2, expressed as nmol mg⁻1 protein. (n ≥ 6 biological experiments, n = 2 technical replicates). Statistical analysis: Dunnett’s one-way ANOVA. (c, d) c. Citrate, α-ketoglutarate, fumarate, and malate levels in CTNS−/−#1 and CTNS−/−#2, normalized to WT podocytes and protein (mg⁻1), d. ATP, NAD, and NADH levels in CTNS−/−#1 and CTNS−/−#2, normalized to WT podocytes and protein (mg⁻1). (n = 3 biological experiments, n ≥ 2 technical replicates). Statistical analysis: linear mixed model for each metabolite. AU = arbitrary units. LOD = below the limit of detection. Each dot represents a technical replicate. (e, f) Mitochondrial fragmentation in cells expressing the mitochondrial roGFP2 redox sensor. Left panel: quantification of mitochondrial fragmentation (number of fragments normalized to cell area) in e. CTNS−/−#1 and CTNS−/−#2 normalized to WT podocytes; f. shCTNS#1 and shCTNS#2 normalized to shCTR. (n = 4 biological experiments, n ≥ 4 technical replicates). Statistical analysis: linear mixed model. Each dot represents an individual cell measurement. Right panels: representative images of mitochondrial networks. Scale bar: 20 μm. Unless noted, each dot represents a biological experiment

Cystinosis podocytes reveal decreased respiratory activity. Seahorse assay. (a, b) Upper panel: Oxygen consumption rate (OCR) in a. WT, CTNS−/−#1, and CTNS−/−#2, and b. shCTR, shCTNS#1, and shCTNS#2 at baseline and following injection of oligomycin, FCCP, and rotenone/antimycin A (R/A). Final concentrations: oligomycin (1.5 μM), FCCP (2 μM), rotenone (1.25 μM) and antimycin A (2.5 μM). Lower panel: quantification of basal respiration, maximal respiration, ATP production, and spare respiratory capacity in a. WT, CTNS−/−#1, and CTNS−/−#2, and b. shCTR, shCTNS#1, and shCTNS#2 (n = 4 biological experiments, n = 10 technical replicates). Statistical analysis: Dunnett’s one-way ANOVA. For each experiment, values were normalized to protein levels. Each dot represents a biological experiment

Cystinosis podocytes show an increased mitochondrial glutathione redox state and elevated lipid peroxidation. (a, b) In situ quantification of the mitochondrial glutathione redox potential in a. CTNS−/−#1 and CTNS−/−#2 normalized to WT podocytes, b. shCTNS#1 and shCTNS#2 normalized to shCTR. (n ≥ 4 biological experiments, where each dot represents the average ratio calculated from 10 measurements within a single cell). Statistical analysis: Dunnett’s One-Way ANOVA. AU = arbitrary unit. (c, d, e, f) Superoxide anion levels measured using the mitochondrial superoxide indicator MitoSOX in c. CTNS−/−#1 normalized to WT podocytes and protein content, d. CTNS−/−#2 normalized to WT podocytes and protein content, e. shCTNS#1 normalized to shCTR and protein content, f. shCTNS#2 normalized to shCTR and protein content. (n = 3 biological experiments, n ≥ 5 technical replicates) Statistical analysis: linear mixed model. Each dot represents a technical replicate. (g, h) Left panel: Representative western blot image of Superoxide Dismutase 2 (SOD2) in g. WT, CTNS−/−#1, and CTNS−/−#2, and h. shCTR, shCTNS#1, and shCTNS#2. β-Actin was used as a loading control. Right panel: Quantification of SOD2 protein expression relative to β-Actin. (n = 4 biological experiments, n = 1 technical replicate). Statistical analysis: one-sample t-test, with WT set as the reference. AU = arbitrary units. (i, j, k, l) Ratio of the percentages of BODIPY-C11 + cells measured by flow cytometry in i. CTNS−/−#1 normalized to WT, j. CTNS−/−#2 normalized to WT, k. shCTNS#1 normalized to shCTR, and l. shCTNS#2 normalized to shCTR. (n ≥ 4 biological experiments, n = 1 technical replicate). Statistical analysis: Welch’s unpaired t-test. Unless noted, each dot represents a biological experiment

Cystinosis podocytes present increased 4-hydroxynonenal (4-HNE) protein expression and ferroptotic cell death. (a, b) Representative western blot analysis of 4-hydroxynonenal (4-HNE)-conjugated protein levels. a. Left panel: WT and CTNS−/−#1; central panel: WT and CTNS−/−#2, with β-Actin used as the loading control. Right panel: quantification of 4-HNE protein expression normalized to β-Actin. (n ≥ 3 biological experiments, n = 1 technical replicate). Statistical analysis: one-sample t-test, with WT set as the reference. b. Left panel: shCTR and shCTNS#1; central panel: shCTR and shCTNS#2, with β-Actin used as loading control. Right panel: quantification of 4-HNE protein expression normalized to β-Actin. (n = 3 biological experiments, n = 1 technical replicate). Statistical analysis: one-sample t-test, with shCTR set as the reference. (c, d) Ratio of the percentages of BODIPY-C11 + cells among dead podocytes (Zombie) measured by flow cytometry. c. CTNS−/−#1 normalized to WT; d. CTNS−/−#2 normalized to WT. (n ≥ 3 biological experiments, n = 1 technical replicate). Statistical analysis: Welch’s unpaired t-test Each dot represents a biological experiment

Targeting mitochondrial ROS improves cell adhesion and reduces podocyte permeability. (a) Adherence of CTNS−/−#1 and CTNS−/−#2, normalized to WT podocytes. Each dot represents the relative number of podocytes attached in one well. (n ≥ 3 biological experiments, n ≥ 3 technical replicates). Statistical analysis: linear mixed model. (b) Fluorescein isothiocyanate-labeled bovine serum albumin (FITC-BSA) fluorescence quantification in CTNS−/−#1 and CTNS−/−#2, normalized to WT. (n ≥ 6 biological experiments, n = 4 technical replicates). Statistical analysis: Dunnett’s One-Way ANOVA. (c) Adherence of shCTNS#1 and shCTNS#2, normalized to shCTR. Each dot represents the relative number of podocytes attached in one well. (n ≥ 3 biological experiments, n ≥ 3 technical replicates). Statistical analysis: linear mixed model. (d) FITC-BSA fluorescence quantification in shCTNS#1 and shCTNS#2, normalized to shCTR. (n ≥ 7 biological experiments, n = 4 technical replicates. Statistical analysis: Dunn’s Kruskal–Wallis. (e, f, g, h) Adherence of cells incubated with 100 µM cysteamine, 10 µM MitoTEMPO, or 100 µM cysteamine + 10 µM MitoTEMPO for 48 h, normalized to e. CTNS−/−#1, f. CTNS−/−#2, g. shCTNS#1, and h. shCTNS#2. (n ≥ 3 biological experiments, n ≥ 3 technical replicates). Statistical analysis: linear mixed model. (I, j, k, l) FITC-BSA fluorescence quantification of cells incubated with 100 µM cysteamine, 10 µM MitoTEMPO, or 100 µM cysteamine + 10 µM MitoTEMPO for 48 h, normalized to i. CTNS−/−#1, j. CTNS−/−#2, k. shCTNS#1, and l. shCTNS#2. (n ≥ 4 biological experiments, n ≥ 3 technical replicates). Statistical analysis: Dunnett’s One-Way ANOVA. (m) Millifluidic system to assess podocyte dynamic permeability. Podocytes were seeded in a bioreactor and perfused with media. The figure was created using biorender.com. (n, o) Quantification of FITC-BSA fluorescence intensity in the upper chamber medium after perfusion in n. WT, CTNS−/−#1 + 100 µM cysteamine + 10 µM MitoTEMPO, and o. shCTR, shCTNS#2 + 100 µM cysteamine + 10 µM MitoTEMPO for 48 h. (n ≥ 3 biological experiments, n = 4 technical replicates). Statistical analysis: Dunnett’s One-Way ANOVA. Unless noted, each dot represents a biological experiment

Inhibiting lipid peroxidation improves cell adhesion and reduces podocyte permeability. (a, b, c, d) Adherence of cells incubated with 100 µM cysteamine, 10 µM liproxstatin-1, or 100 µM cysteamine + 10 µM liproxstatin-1 for 48 h, normalized to a. CTNS−/−#1, b. CTNS−/−#2, c. shCTNS#1, and d. shCTNS#2. Each dot represents the relative number of podocytes attached in one well. (n ≥ 3 biological experiments, n ≥ 3 technical replicates). Statistical analysis: linear mixed model. (e, f, g, h) FITC-BSA fluorescence quantification of cells incubated with 100 µM cysteamine, 10 µM liproxstatin-1, or 100 µM cysteamine + 10 µM liproxstatin-1 for 48 h, normalized to e. CTNS−/−#1, f. CTNS−/−#2, g. shCTNS#1, and h. shCTNS#2. (n ≥ 4 biological experiments, n = 4 technical replicates). Statistical analysis: Dunnett’s One-Way ANOVA. Unless noted, each dot represents a biological experiment

Mitochondrial oxidative stress induces lipid peroxidation in cystinosis podocytes. (a, b, c, d) Ratio of the percentages of BODIPY-C11 + cells measured by flow cytometry incubated with 10 µM cysteamine, 10 µM MitoTEMPO, or 100 µM cysteamine + 10 µM MitoTEMPO for 48 h, normalized to a. CTNS−/−#1, b. CTNS−/−#2, c. shCTNS#1, and d. shCTNS#2. (n ≥ 3 biological experiments, n = 1 technical replicate). Statistical analysis: Dunnett’s One-Way ANOVA. (e, f) Ratio of the percentages of BODIPY-C11 + cells among dead podocytes (Zombie) measured by flow cytometry incubated with 100 µM cysteamine, 10 µM MitoTEMPO, or 100 µM cysteamine + 10 µM MitoTEMPO for 48 h, normalized to e. CTNS−/−#1 and f. CTNS−/−#2. (n ≥ 3 biological experiments, n = 1 technical replicate). Statistical analysis: Dunnett’s One-Way ANOVA. (g, h, i, j) Ratio of the percentages of BODIPY-C11 + cells measured by flow cytometry incubated with 10 µM liproxstatin-1 or 100 µM cysteamine + 10 µM liproxstatin-1 for 48 h, normalized to g. CTNS−/−#1, h. CTNS−/−#2, i. shCTNS#1, and j. shCTNS#2. Data for the CTNS−/−#1, CTNS−/−#2, shCTNS#1, and shCTNS#2 groups are the same as those in (A-D), respectively. (n ≥ 3 biological experiments, n = 1 technical replicate). Statistical analysis: Dunnett’s One-Way ANOVA. (k, l) Ratio of the percentages of BODIPY-C11 + cells among dead podocytes (Zombie) measured by flow cytometry incubated with 10 µM liproxstatin-1 or 100 µM cysteamine + 10 µM liproxstatin-1 for 48 h, normalized to k. CTNS−/−#1 and l. CTNS−/−#2. Data for the CTNS−/−#1 and CTNS−/−#2 groups are the same as those in (e–f), respectively. (n ≥ 3 biological experiments, n = 1 technical replicate). Statistical analysis: Dunnett’s One-Way ANOVA. Each dot represents a biological experiment

Combinatorial treatment with cysteamine and MitoTEMPO or liproxstatin-1 decreases 4-HNE protein expression in cystinosis podocytes. (a, b) Left panel: Representative western blot image of 4-hydroxynonenal (4-HNE)-conjugated protein levels in a. CTNS−/−#1 and b. CTNS−/−#2 treated with 100 µM cysteamine, 10 µM MitoTEMPO, 100 µM cysteamine + 10 µM MitoTEMPO, 10 µM liproxstatin-1, or 100 µM cysteamine + 10 µM liproxstatin-1 for 48 h. β-Actin was used as a loading control. Right panel: Quantification of 4-HNE protein expression normalized to β-Actin. (n = 4 biological experiments, n = 1 technical replicate) Statistical analysis: one-sample t-test, with WT set as the reference. AU = arbitrary units. Each dot represents a biological experiment

Scavenging mitochondrial oxidative stress and inhibiting lipid peroxidation rescues proteinuria in DBP-EGFP cystinosis zebrafish larvae. a. Quantification of DBP-EGFP fluorescence intensity in the eyes of 120 h post-fertilization (hpf) zebrafish larvae. Data include WT (ctns+/+), ctns−/−, and ctns−/− larvae treated from 48 to 120 hpf with 100 µM cysteamine, 100 µM cysteamine + 10 µM MitoTEMPO, 10 µM liproxstatin-1, or 100 µM cysteamine + 10 µM liproxstatin-1. n ≥ 60 zebrafish larvae per condition. Statistical analysis: Šídák's One-Way ANOVA. Fluorescence intensity is normalized to WT and presented as a violin plot. b. Representative images of 120 hpf zebrafish larvae eyes for WT, ctns−/−, and ctns−/− treated with 100 µM cysteamine, 10 µM MitoTEMPO, 100 µM cysteamine + 10 µM MitoTEMPO, 10 µM liproxstatin-1, or 100 µM cysteamine + 10 µM liproxstatin-1. Red circles highlight areas where DBP-EGFP fluorescence intensity was measured. Scale bar: 250 µm

Acknowledgments
This image is the copyrighted work of the attributed author or publisher, and ZFIN has permission only to display this image to its users. Additional permissions should be obtained from the applicable author or publisher of the image. Full text @ J Transl Med