IMAGE

Fig. 6

ID
ZDB-IMAGE-250425-16
Source
Figures for Huang et al., 2025
Image
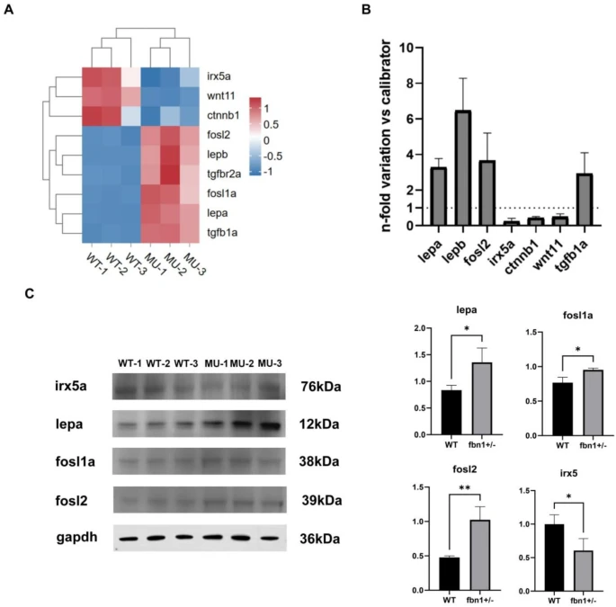
Figure Caption

Fig. 6 (A). Heatmap of expression of these significant differential genes that related to bone development and lipid metabolism. (B) qRT-PCR. The bar graph shows expression of lepa, lepb, fosl2, irx5a, ctnnb1, wnt11, and tgfb1a mRNA in fbn1+/− zebrafish. The results were obtained using 10 zebrafish per each experimental group and are expressed as mean ± SEM. Data were compared using an independent two-sample t-test, and the P-values were calculated to assess the significance of the difference in means between the two groups. Values of *P ≤ 0.05 were considered significant. (C). Western blotting analysis. Proteins related to lipid metabolism were detected by western blotting for their presence and quantity. *: p < 0.05; **: p < 0.01; ***: p < 0.001. Full-length blots/gels are presented in Supplementary Fig. 1

Acknowledgments
This image is the copyrighted work of the attributed author or publisher, and ZFIN has permission only to display this image to its users. Additional permissions should be obtained from the applicable author or publisher of the image. Full text @ BMC Genomics