Fig. 4

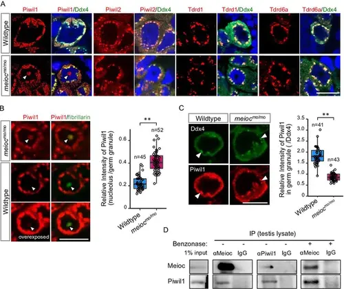
Meioc binds with Piwil1 and affects the localization of Piwil1. (A) Immunostaining of Ddx4 and Piwil1, Piwil2, Tdrd1, and Tdrd6a in wild-type and meiocmo/mo spermatogonia. The arrowhead: the Piwil1 signal in the nucleolus. (B) Immunostaining against Piwil1 and fibrillarin (left panels) and quantification of nucleolar Piwil1 (right panel) in wild-type and meiocmo/mo spermatogonia. Arrowheads: fibrillarin positive nucleolus. (C) Immunostaining of Piwil1 and Ddx4 (left panels) and quantification of Piwil1 in germ granules (right panel) in wild-type and meiocmo/mo spermatogonia. Arrowheads: Ddx4 positive germ granules. (D) Co-immunoprecipitation of Meioc and Piwil1 using testis lysate. Meioc signals were detected in Piwil1 immunoprecipitate and vice versa. Benzonase: addition of benzonase nuclease. **p<0.01. Scale bars: 10 µm.

Expression Data

Expression Detail
Antibody Labeling
Phenotype Data

Phenotype Detail
Acknowledgments
This image is the copyrighted work of the attributed author or publisher, and ZFIN has permission only to display this image to its users. Additional permissions should be obtained from the applicable author or publisher of the image. Full text @ Elife