Fig. 3 - Supplemental 1

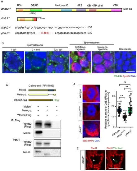
Mutations of the ythdc2-/-. (A) Zebrafish Ythdc2 protein structure and mutation sequence (*) in the ythdc2 KO zebrafish. (B) Double staining of a testis with anti-Ythdc2 antibody (green) and anti-Sycp3 antibody (red). Staging of spermatogonia was defined by the number of cells in the cyst, and staging of spermatocytes was defined by the patterns of Sycp3. Scale bar: 5 µm. (C) Pull-down assay using full-length or coiled-coil domain-deleted Meioc and Flag-tagged Ythdc2. Schema: conditions of coexpression of each protein in HEK-293A cells used for the pull-down assay. (D) In situ hybridization of 28S rRNA (left panels) and quantification of the 28S rRNA signal intensities (right panels) in wild-type, meiocmo/mo, and ythdc2-/- 1- to 2-cell spermatogonia. The cytoplasmic signal intensities were normalized to the myoid cell cytoplasm. **p<0.01, ns: not significant. (E) Immunostaining against Piwil1 (red) and fibrillarin (green) in ythdc2-/- spermatogonia. Arrowheads: undetectable Piwil1 signals in fibrillarin (green) positive nucleoli under the normal sensitivity imaging of Piwil1.

Expression Data

Expression Detail
Antibody Labeling
Phenotype Data

Phenotype Detail
Acknowledgments
This image is the copyrighted work of the attributed author or publisher, and ZFIN has permission only to display this image to its users. Additional permissions should be obtained from the applicable author or publisher of the image. Full text @ Elife