FIGURE SUMMARY
Title

Evaluation of the efficacy of cystinosin supplementation through CTNS mRNA delivery in experimental models for cystinosis

Authors
Bondue, T., Berlingerio, S.P., Siegerist, F., Sendino-GarvĂ­, E., Schindler, M., Baelde, H.J., Cairoli, S., Goffredo, B.M., Arcolino, F.O., Dieker, J., Janssen, M.J., Endlich, N., Brock, R., Gijsbers, R., van den Heuvel, L., Levtchenko, E.
Source
Full text @ Sci. Rep.

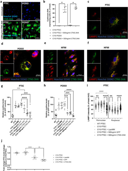
Transfection of cystinosis patient (CYS) derived proximal tubular epithelial cells (PTECs) and podocytes (PODOs) with CTNS-3HA mRNA results in lysosomal expression of cystinosin-3HA, reduction of cystine levels and reduced inulin leakage at 24 h post-transfection. (a) Cystinosin-3HA expression (green) after transfection of CYS PTECs and PODOs with 500 ng/ml CTNS-3HA mRNA (bottom) as compared with untreated cells (top). Scale bar = 100 µm. (b) Quantification of PTECs and PODOs expressing cystinosin-3HA in randomly acquired microscopical fields (each dot is one field from 3 independent experiments). Images were obtained using a Operetta CLS High Content Screening Microscope. Median and 95% CI are indicated. Data were analysed with Mann–Whitney tests. *p < 0.05. (c–f) Lysosomal localization was demonstrated at 24 h post-transfection by co-staining of cystinosin-3HA (green) with LAMP1 (red) in confocal images in a 2D cell model (c,d) (scale bar = 20 µm) and in PTECs on the hollow fiber membranes (HFM—e,f) (scale bar = 50 µm and 20 µm). (g,h) Reduction of lysosomal cystine accumulation in PTECs (g) and PODOs (h) at 24h post-transfection with increasing concentrations of CTNS-3HA mRNA. Cellular cystine levels were analysed by LC–MS. CTNS-3HA mRNA treated cells were compared with the GFP control using Kruskal Wallis test (PTECs) and Welch’s ANOVA (PODOs) (*). A second comparison between the transfected cells and wildtype control (Kruskal–Wallis—#) was performed. Median and 95% CI are represented for PTECs and mean with SEM for PODOs (n = 3 independent experiments). *p < 0.05; ***,###p < 0.001; ****p < 0.0001. (i) At 24 h post-transfection, cells treated with CTNS-3HA mRNA show a reduced perinuclear LAMP1 signal (% of total, Kruskal–Wallis test—*). The (peripheral) distribution in the CTNS-3HA treated PTECs was comparable to the wildtype control (Kruskal–Wallis test—#) (n = 120 cells). Median with 95% CI is indicated. **p < 0.01; ****,####p < 0.0001. (i) The fold change leakage of FITC-inulin (relative to untreated PTECs) was evaluated in PTECs cultured on the hollow fiber membranes at 24 h post-transfection (n = 3 biological replicates). Data were evaluated with an one-way ANOVA. Mean and SEM are shown. **p < 0.01; ****p < 0.01.

Transfection of cystinosis patient (CYS) derived proximal tubular epithelial cells (PTECs) and podocytes (PODOs) results in functional cystinosin-3HA expression for up to 4 and 10 days, and reduces cystine levels for up to 10 and 18 days, respectively. (a,b) Time course of cystinosin-3HA expression in PTECs (a) and PODOs (b). Images were obtained using the Operetta CLS High Content Screening Microscope and percentage of cells with detectable cystinosin-3HA expression quantified (each dot represents one observed field from 3 independent experiments). Data were analysed using a Kruskal Wallis test (PTECs) and Welch’s ANOVA test (PODOs). Median and 95% CI are represented for PTECs, and mean and SEM are shown for the PODOs. *p < 0.05; ***p < 0.001; ****p < 0.0001. (c,d) Time course of cystine reduction in CYS PTECs (c) and PODOs (d) that were transfected with CTNS-3HA mRNA. Cystine levels were measured at 4, 10, 14 and 18 days post-transfection and were expressed as percentage (%) of levels measured in cells transfected with GFP mRNA. Each dot represents a replicate, coming from 2 independent transfections. Statistical significance was evaluated using individual tests for each time point, one-way ANOVA (****p < 0.001) and Kruskal Wallis test ($$p < 0.01; $$$p < 0.001; $$$$p < 0.0001). Median and 95% CI are indicated for all time points.

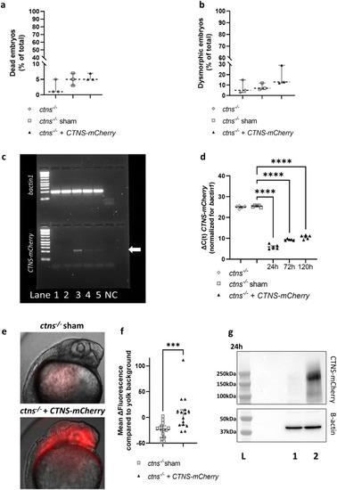
Injection of human CTNS-mCherry mRNA in fertilized eggs of ctns−/− zebrafish results in embryonic protein expression and does not cause toxicity. (a,b) The percentage (%) of dead (a) and dysmorphic embryos (b) was quantified at 5 days post-injection of human CTNS-mCherry (30–150 embryos per experiment, n = 3). Statistical analysis was done by means of a Kruskal Wallis test. Median and 95% CI are indicated. (c,d) CTNS-mCherry mRNA levels were quantified in the untreated (lane 1) and sham injected (lane 2) fish at 24 h (lane 3), 72 h (lane 4) and 120 h (lane 5) post-injection by quantitative RT-PCR (d) and agarose gel electrophoresis (arrow—c). Expression of bactin1 mRNA was used for normalization. Per condition, ΔC(t) is shown for each biological replicate (n = 5) and analysis was done with an one way ANOVA. Untreated and sham group C(t)s were artificially put at 40 cycles for quantification and mean and SEM are shown. ****p < 0.0001. (e,f) Protein expression was quantified at 24 h post-injection by live in vivo microscopy. Mean mCherry-fluorescence per embryo was quantified in a total of 15 embryos and the yolk background subtracted. Images were obtained from the larvae head region using the Olympus IX71 widefield fluorescence microscope. Statistical analysis was performed with a Mann–Whitney test and median and 95% CI are indicated. ***p < 0.001. (g) Expression of cystinosin-mCherry protein at 24 h was confirmed in CTNS-mCherry injected fish (lane 2) in comparison with the sham injected control (lane 1) by a western blot (top) with beta-actin as the loading control (bottom). Original blots and gel are presented in Supplementary Figs. S4 and S5. L=ladder.

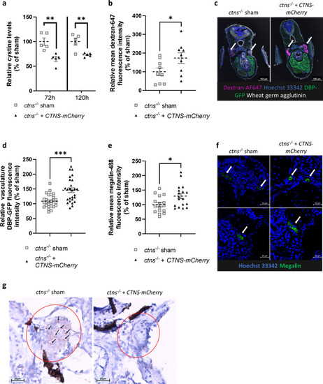
Injection of human CTNS-mCherry mRNA in fertilized eggs of ctns−/− zebrafish decreases cystine accumulation, restores tubular reabsorption and alleviates glomerular proteinuria. (a) Injected ctns−/− zebrafish larvae were collected in groups of 10–12 fish. Cystine levels in treated larvae were measured at 72 h and 120 h post-injection (n = 5 groups). Statistical analysis was performed using a Student’s t-test. Mean and SEM are indicated. **p < 0.01. (b,c) mRNA treated ctns−/−[Tg(l-fabp:DBP:eGFP)] larvae were injected with 10 kDa dextran-AF647 for evaluation of low molecular weight proteinuria (LMWP) at 72 h post-injection and fixed for cryosection after 16 h. Sections were stained with Hoechst 33342 (blue) and wheat germ agglutinin (WGA, white), with the DBP-GFP visible in the liver (green). Tubular intensity of dextran-AF647 fluorescence (magenta) was measured and used to quantify low molecular weight protein absorption. Data were analysed with a Student’s t-test and mean and SEM are indicated (n = 9 fish). Scale bar = 100 µm. *p < 0.05. (d) Glomerular proteinuria was evaluated in the ctns−/−[Tg(l-fabp:DBP:eGFP)] larvae at 120 h post-injection of CTNS-mCherry mRNA. Images were generated with the Acquifer imaging machine. For quantification, an automatized FIJI script was used within a mask determined by segmentation of blood vessels upon traversing blood cells. Data were analysed with a Welch’s t-test. Mean and SEM are indicated (n = 26 fish). ***p < 0.001. (e,f) Sections of injected ctns−/− fish were prepared at 72 h post-injection and stained for the megalin multi-ligand receptor on the proximal tubular brush border (green), with a nuclear counterstain (blue). Confocal images were obtained and Alexa-488 intensity was measured in each tubule (n = 8 fish) and showed the restauration of proximal tubular megalin expression in treated larvae. Statistical significance was tested using an Student’s t-test and mean and SEM are indicated. *p < 0.05. Scale bar = 20 µm. (g) Paraffin sections of embryos at 120 h post-injection were stained for cleaved caspase-3 and the proximal tubulus identified (red circle). High signal spots are accentuated by an arrow. Scale bar = 20 µm.

Acknowledgments
This image is the copyrighted work of the attributed author or publisher, and ZFIN has permission only to display this image to its users. Additional permissions should be obtained from the applicable author or publisher of the image. Full text @ Sci. Rep.