IMAGE

Figure 4

ID
ZDB-IMAGE-231130-63
Source
Figures for Bondue et al., 2023
Image
Figure Caption

Figure 4

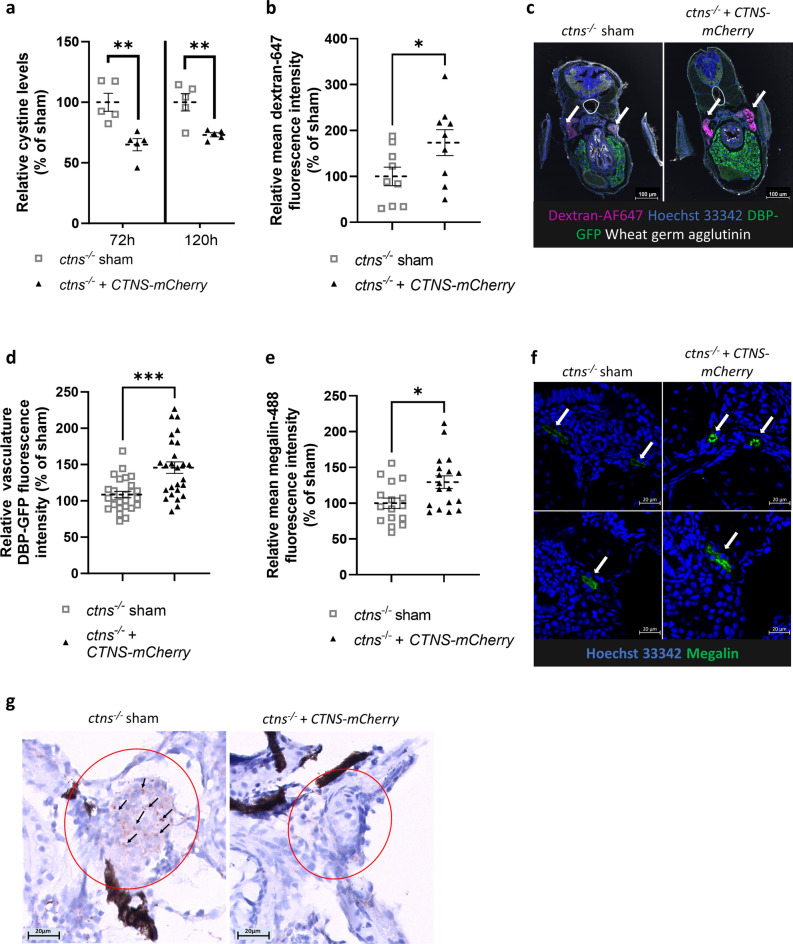
Injection of human CTNS-mCherry mRNA in fertilized eggs of ctns−/− zebrafish decreases cystine accumulation, restores tubular reabsorption and alleviates glomerular proteinuria. (a) Injected ctns−/− zebrafish larvae were collected in groups of 10–12 fish. Cystine levels in treated larvae were measured at 72 h and 120 h post-injection (n = 5 groups). Statistical analysis was performed using a Student’s t-test. Mean and SEM are indicated. **p < 0.01. (b,c) mRNA treated ctns−/−[Tg(l-fabp:DBP:eGFP)] larvae were injected with 10 kDa dextran-AF647 for evaluation of low molecular weight proteinuria (LMWP) at 72 h post-injection and fixed for cryosection after 16 h. Sections were stained with Hoechst 33342 (blue) and wheat germ agglutinin (WGA, white), with the DBP-GFP visible in the liver (green). Tubular intensity of dextran-AF647 fluorescence (magenta) was measured and used to quantify low molecular weight protein absorption. Data were analysed with a Student’s t-test and mean and SEM are indicated (n = 9 fish). Scale bar = 100 µm. *p < 0.05. (d) Glomerular proteinuria was evaluated in the ctns−/−[Tg(l-fabp:DBP:eGFP)] larvae at 120 h post-injection of CTNS-mCherry mRNA. Images were generated with the Acquifer imaging machine. For quantification, an automatized FIJI script was used within a mask determined by segmentation of blood vessels upon traversing blood cells. Data were analysed with a Welch’s t-test. Mean and SEM are indicated (n = 26 fish). ***p < 0.001. (e,f) Sections of injected ctns−/− fish were prepared at 72 h post-injection and stained for the megalin multi-ligand receptor on the proximal tubular brush border (green), with a nuclear counterstain (blue). Confocal images were obtained and Alexa-488 intensity was measured in each tubule (n = 8 fish) and showed the restauration of proximal tubular megalin expression in treated larvae. Statistical significance was tested using an Student’s t-test and mean and SEM are indicated. *p < 0.05. Scale bar = 20 µm. (g) Paraffin sections of embryos at 120 h post-injection were stained for cleaved caspase-3 and the proximal tubulus identified (red circle). High signal spots are accentuated by an arrow. Scale bar = 20 µm.

Acknowledgments
This image is the copyrighted work of the attributed author or publisher, and ZFIN has permission only to display this image to its users. Additional permissions should be obtained from the applicable author or publisher of the image. Full text @ Sci. Rep.