FIGURE

Fig. 3

ID
ZDB-FIG-251210-48
Publication
Deng et al., 2025 - Prpf4 sequentially regulates the expansion and maturation of erythrocyte through distinct mechanisms
Other Figures
All Figure Page
Back to All Figure Page
Fig. 3

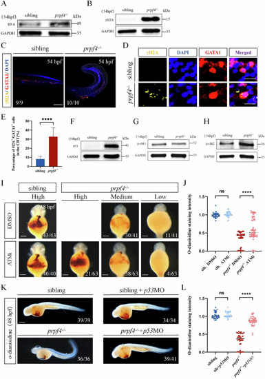
Activating of the DDR-ATM/Chk2-p53 signaling pathway disrupts erythropoiesis in prpf4 mutants.

A, B Western blot analysis for RNA:DNA hybrid accumulation and DNA damage in 54 hpf embryos. A S9.6 antibody detected higher RNA:DNA hybrid levels in prpf4−/− embryos than in siblings. B γH2AX levels are significantly increased in prpf4−/− embryos compared with siblings. C–E Analysis of DNA damage in GATA1+ erythrocytes in 54 hpf embryos. C Confocal images show γH2AX staining in the CHT region of siblings and prpf4−/− embryos. Scale bar: 200 µm. D High-magnification images of erythrocytes show the colocalization of γH2AX and GATA1. Scale bar: 50 µm. E Quantification of the percentage of γH2AX-positive cells among GATA1+ cells in the CHT region. F-H Western blot analysis of the activation of P53 and checkpoint kinase signaling in 54 hpf embryos. F Increased P53 protein levels are observed in prpf4−/− embryos compared with siblings. G p-Chk1 protein levels show no significant changes between prpf4−/− embryos and siblings. H p-Chk2 protein levels are increased in prpf4−/− embryos compared with siblings. I, J Effect of the specific kinase inhibitor ATMi (KU60019) on erythrocyte hemoglobin levels in prpf4−/− embryos at 48 hpf. I O-dianisidine staining intensity in DMSO-treated siblings, prpf4−/− embryos, and ATMi-treated prpf4−/− embryos. Scale bar: 100 µm. J Quantitative analysis of o-dianisidine staining intensity. ATMi-treated prpf4−/− embryos show significantly higher staining intensity compared to DMSO-treated prpf4−/− embryos. K, L Effect of p53 knockdown on erythrocyte hemoglobin levels in prpf4−/− embryos at 48 hpf. K Knockdown of p53 in prpf4−/− embryos significantly increased hemoglobin levels, as indicated by stronger o-dianisidine staining. Scale bar: 200 µm. L Quantitative analysis of o-dianisidine staining intensity.

Expression Data

Expression Detail
Antibody Labeling
Phenotype Data

Phenotype Detail
Acknowledgments
This image is the copyrighted work of the attributed author or publisher, and ZFIN has permission only to display this image to its users. Additional permissions should be obtained from the applicable author or publisher of the image. Full text @ Cell Death Discov