FIGURE

Figure 2

ID
ZDB-FIG-250826-32
Publication
Masiero et al., 2025 - Combined antiresorptive and new anabolic drug approach in osteogenesis imperfecta zebrafish models
Other Figures
All Figure Page
Back to All Figure Page
Figure 2

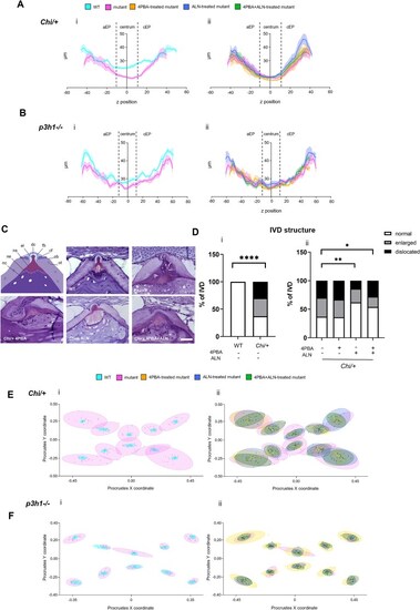
Two-dimensional (2D) analysis of vertebral thickness and intervertebral disk (IVD) structure in Chi/+ and p3h1−/− zebrafish. (A, B) 2D vertebral thickness (V.Th) distribution along the z-axis of WT and untreated mutants (i) and between untreated and treated mutants (ii). Dashed lines outline the vertebral centrum and abdominal (aEP) or caudal (cEP) endplates. (C) IVD structure drawing displaying vertebral endplate elements and toluidine blue–stained sections showing WT and treated and untreated Chi/+. Scale bar: 40 μm. (D) IVD structure qualitative evaluation in WT, Chi/+ (i), and chi/+ untreated and treated with 4PBA, ALN, and 4PBA + ALN (ii). In the graph, the percentage of normal, enlarged, or dislocated IVDs on total number of analyzed IVDs is reported (*p < .05, **p < .01, ****p < .0001). (E, F) 2D landmark scatterplot of WT and untreated mutant vertebrae (i) and untreated and treated mutant vertebrae (ii). Each dot represents a single landmark. Abbreviations: ALN, alendronate; cf, collagen I fiber bundles; dc, dense collagen I fiber bundles; el, elastin layer; fb, fibroblasts; nc, notochord cells; ne, notochord epithelium; ns, notochord sheath; Ob, osteoblasts; ot, osteocytes; 4PBA, 4-phenylbutyrate.

Expression Data

Expression Detail
Antibody Labeling
Phenotype Data
Fish:
Conditions:
Observed In:
Stage: Adult

Phenotype Detail
Acknowledgments
This image is the copyrighted work of the attributed author or publisher, and ZFIN has permission only to display this image to its users. Additional permissions should be obtained from the applicable author or publisher of the image. Full text @ JBMR Plus