FIGURE

Fig. 7

ID
ZDB-FIG-250417-47
Publication
El Hajji et al., 2025 - A tunable and versatile chemogenetic near-infrared fluorescent reporter
Other Figures
All Figure Page
Back to All Figure Page
Fig. 7

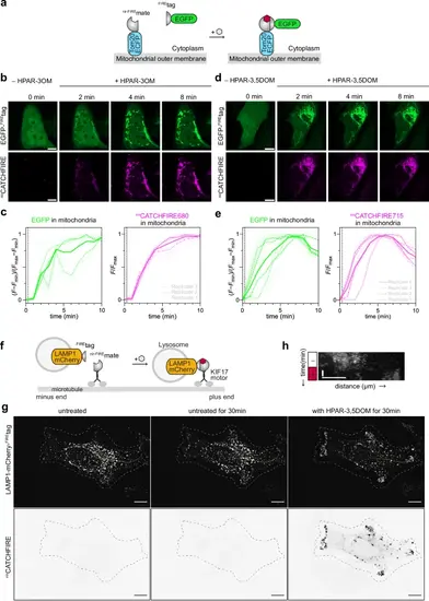
nirCATCHFIRE: a fluorogenic chemically induced dimerization tool with NIR fluorescence readout.a Schematic illustrating the fluorogen-induced interaction between EGFP-FIREtag and Tom20-ECFP-nir-FIREmate for chemically induced recruitment at the outer mitochondrial membrane. b–e HeLa cells co-expressing EGFP-FIREtag together with Tom20-ECFP-nir-FIREmate were treated with 10 µM of either HPAR-3OM (b, c) or HPAR−3,5DOM (d, e), and imaged by timelapse confocal microscopy. b, d Representative confocal micrographs before and after the addition of the fluorogen (see also Supplementary Movies 5, 6). Scale bar 10 µm. c, e Temporal evolution of the mitochondrial EGFP and nirCATCHFIRE fluorescence of (c) n = 15 cells (from three independent experiments) and (d) n = 14 cells (from four independent experiments). The dashed line indicates fluorogen addition. f Schematic illustrating how fluorogen-induced interaction between LAMP1–mCherry–FIREtag and nir-FIREmate–KIF17 allows the chemically induced anterograde transport of lysosomes. g HeLa cells co-expressing LAMP1–mCherry–FIREtag and nir-FIREmate–KIF17 were imaged by spinning disk microscopy for 30 min, then HPAR−3,5DOM was added. Representative micrographs of each step (see also Supplementary Movie 7). Experiments were repeated three times with similar results. Scale bars 10 µm. h Kymograph showing the LAMP1–mCherry–FIREtag along the yellow line in (e) over time. See Supplementary Table 8 for detailed imaging settings. Source data are provided as a Source Data file.

Expression Data

Expression Detail
Antibody Labeling
Phenotype Data

Phenotype Detail
Acknowledgments
This image is the copyrighted work of the attributed author or publisher, and ZFIN has permission only to display this image to its users. Additional permissions should be obtained from the applicable author or publisher of the image. Full text @ Nat. Commun.