FIGURE

Fig. 6

ID
ZDB-FIG-240311-32
Publication
Chen et al., 2024 - Integrated mRNA- and miRNA-sequencing analyses unveil the underlying mechanism of tobacco pollutant-induced developmental toxicity in zebrafish embryos
Other Figures
All Figure Page
Back to All Figure Page
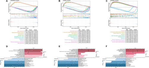
Fig. 6

The GSEA results enriched by three gene datasets from various concentration treatments treated by CSE. Top 10 KEGG terms with the highest NES in 0.25% CSE vs control (A), 1% CSE vs control (B), and 2.5% CSE vs control (C). Top 5 GO terms of the MF, CC, and BP categories with the largest NES in 0.25% CSE vs control (D), 1% CSE vs control (E), and 2.5% CSE vs control (F).The horizontal bar length corresponds to the magnitude of the p-value, while the lines show changes in the enriched gene count

Expression Data

Expression Detail
Antibody Labeling
Phenotype Data

Phenotype Detail
Acknowledgments
This image is the copyrighted work of the attributed author or publisher, and ZFIN has permission only to display this image to its users. Additional permissions should be obtained from the applicable author or publisher of the image. Full text @ J Transl Med