FIGURE

Fig. 8

ID
ZDB-FIG-240311-16
Publication
Chen et al., 2024 - Integrated mRNA- and miRNA-sequencing analyses unveil the underlying mechanism of tobacco pollutant-induced developmental toxicity in zebrafish embryos
Other Figures
All Figure Page
Back to All Figure Page
Fig. 8

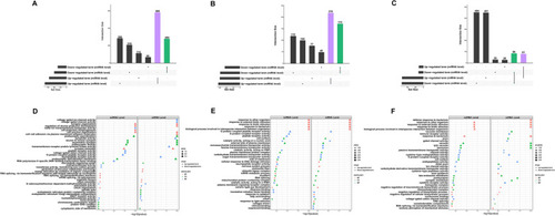
GSEA-GO terms interconnected between miRNA and mRNA levels. Intersected GO terms between miRNA and mRNA levels in 0.25% CSE vs control (A), 1% CSE vs control (B), and 2.5% CSE vs control (C). The upset plot mainly focused on the crossroads scenario. The specifics of the intersecting GO terms were presented in dot plots (DF). MF Molecular Function, CC cellular component, and BP biological process

Expression Data

Expression Detail
Antibody Labeling
Phenotype Data

Phenotype Detail
Acknowledgments
This image is the copyrighted work of the attributed author or publisher, and ZFIN has permission only to display this image to its users. Additional permissions should be obtained from the applicable author or publisher of the image. Full text @ J Transl Med