FIGURE

Fig. 1

ID
ZDB-FIG-240311-27
Publication
Chen et al., 2024 - Integrated mRNA- and miRNA-sequencing analyses unveil the underlying mechanism of tobacco pollutant-induced developmental toxicity in zebrafish embryos
Other Figures
All Figure Page
Back to All Figure Page
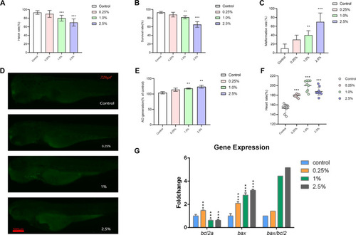
Fig. 1

Toxic effects of CSE on the development of zebrafish embryos. The hatching rate (A), survival rate (B) and malformation rate (C) of zebrafish larvae exposed to various concentrations of CSE (0, 0.25, 1 and 2.5%) for 96 hpf. Lateral view (D) and the relative fluorescence intensities (E) of bright spots region in control and CES-exposure groups in 96-hpf larvae after AO staining. The heart rate of zebrafish larvae exposed to various concentrations of CSE (0, 0.25, 1 and 2.5%) for 96 hpf (F). Expression of apoptosis-related genes (Bcl-2, Bax, Bax/Bcl-2) in the 96-hpf zebrafish larvae after CSE exposure by qRT-PCR (G). Results were presented as the mean ± SD of three independent experiments. Each group included 3 replicates (10 larvae/replicate). *P < 0.05, **P < 0.01, ***P < 0.001 compared with the control group

Expression Data

Expression Detail
Antibody Labeling
Phenotype Data

Phenotype Detail
Acknowledgments
This image is the copyrighted work of the attributed author or publisher, and ZFIN has permission only to display this image to its users. Additional permissions should be obtained from the applicable author or publisher of the image. Full text @ J Transl Med