IMAGE

Fig. 8

ID
ZDB-IMAGE-240311-16
Source
Figures for Chen et al., 2024
Image
Figure Caption

Fig. 8

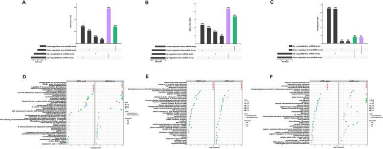
GSEA-GO terms interconnected between miRNA and mRNA levels. Intersected GO terms between miRNA and mRNA levels in 0.25% CSE vs control (A), 1% CSE vs control (B), and 2.5% CSE vs control (C). The upset plot mainly focused on the crossroads scenario. The specifics of the intersecting GO terms were presented in dot plots (DF). MF Molecular Function, CC cellular component, and BP biological process

Acknowledgments
This image is the copyrighted work of the attributed author or publisher, and ZFIN has permission only to display this image to its users. Additional permissions should be obtained from the applicable author or publisher of the image. Full text @ J Transl Med