FIGURE SUMMARY
Title

Targeting GLP-1 Signaling Ameliorates Cystogenesis in a Zebrafish Model of Nephronophthisis

Authors
Eckert, P., Nöller, M., Müller, M., Haas, R., Ruf, J., Franz, H., Moos, K., Yu, J.A., Zhao, D., Xie, W., Boerries, M., Walz, G., Yakulov, T.A.
Source
Full text @ Int. J. Mol. Sci.

Drug repurposing screen to identify the compounds affecting cyst formation in a zebrafish nephronophthisis model. (a) Experimental workflow of the drug repurposing screen. Zebrafish oocytes were injected with MO targeting nphp1 (0.15 mM) and nphp4 (0.25 mM). At 24 hpf, groups of 20 embryos in triplicate were treated with either 10 µM of test compound or DMSO control. Phenotypic evaluation was performed at 48 hpf, assessing for glomerular cysts (red arrows), a characteristic feature of nephronophthisis. (b) Representative fluorescence microscopy images of zebrafish pronephric glomeruli at 48 hpf. The top panel shows normal glomerular morphology in Ctrl MO-injected embryos. Bottom panel demonstrates glomerular cyst formation in nphp1/nphp4 double-morphant embryos. Scale bar: 50 µm. (c) Quantification of the percentage change in cyst formation compared to DMSO controls for all tested compounds. Compounds that were further characterized are highlighted in green (Omarigliptin, Atorvastatin). Data are presented as mean ± SEM.

Omarigliptin treatment reduces cyst formation in a zebrafish nephronophthisis model and expression analysis of target pathway components. (a) Representative brightfield images of wild-type zebrafish embryos at 48 hpf, following 24-h treatment with either DMSO (vehicle control) or Omarigliptin (25 µM), indicating no developmental toxicity. Bar = 500 µm. (b) Quantification demonstrating the absence of cyst-inducing effects in wild-type embryos treated with DMSO or 25 µM Omarigliptin. (c) The dose-response analysis reveals a concentration-dependent reduction in glomerular cysts in nphp1/nphp4 double morphant embryos treated with increasing concentrations of Omarigliptin (2.5–25 µM). Statistical comparison between DMSO and 25 µM Omarigliptin treatment shows a significant reduction in cyst formation (p = 0.0186). OM, Omarigliptin. (d) Whole-mount in situ hybridization showing the temporal and spatial expression patterns of dpp4, gcgra, and gcgrb at the 16-somite stage, 1 dpf, and 2 dpf. Bar = 500 µm. (eg) RT-PCR analysis showing the developmental expression profiles of dpp4 (e), gcgra (f), and gcgrb (g) from the 16-somite stage to 3 dpf, with ef1a serving as the loading control. Data are presented as mean ± SEM. Each circle represents an independent experiment. The total number of embryos analyzed per condition (n) is indicated below each graph.

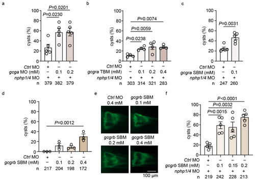
Modulation of GLP-1/glucagon signaling affects cyst formation in a zebrafish nephronophthisis model. (a) Quantification of cyst formation in embryos injected with suboptimal nphp1/nphp4 MOs (0.075 mM nphp1 MO + 0.125 mM nphp4 MO) co-injected with increasing concentrations of gcga MO (0.1–0.2 mM). An increase in cystogenesis is observed compared to embryos injected with control morpholino (Ctrl MO). (b) Quantification of cyst formation in embryos injected with suboptimal nphp1/nphp4 MO co-injected with increasing concentrations of gcgra TBM (0.1–0.4 mM). A significant increase in cyst formation is observed compared to Ctrl MO. (c) Quantification of cyst formation in embryos injected with suboptimal nphp1/nphp4 MO co-injected with gcgra SBM (0.1 mM), showing a significant increase in cystogenesis compared to Ctrl MO. (d) Quantification of cyst formation in wild-type embryos injected with increasing concentrations of gcgrb SBM (0.1–0.4 mM). A dose-dependent increase in pronephric glomerular cyst formation is observed compared to Ctrl MO. (e) Representative fluorescence microscopy images of pronephric glomeruli at 3 dpf in wild-type embryos injected with either Ctrl MO or increasing concentrations of gcgrb SBM (0.1–0.4 mM). Scale bar: 100 µm. (f) Quantification of cyst formation in embryos injected with suboptimal nphp1/nphp4 Mos and co-injected with increasing concentrations of gcgrb SBM (0.1–0.2 mM). A significant dose-dependent increase in cystogenesis is observed compared to Ctrl MO. “cysts (%)" on the y-axis refers to the percentage of embryos with cysts. Data are presented as mean ± SEM, and the total number of embryos analyzed per condition (n) is indicated below each graph.

GLP-1/glucagon receptor depletion enhances cystogenesis in nphp1ex15-del4;nphp4sa38686 double mutant zebrafish. (a) Quantification of cyst formation in nphp1ex15-del4;nphp4sa38686 homozygous mutant embryos (m/m) and wild-type siblings (+/+) injected with nphp1/nphp4 MO shows the resistance of mutants to morpholino effects. (b) Both nphp1ex15-del4;nphp4sa38686 homozygous mutants and wild-type siblings remain sensitive to nphp8 MO-induced cyst formation. (c) Representative fluorescence microscopy images showing normal glomerular morphology in control MO-injected nphp1ex15-del4;nphp4sa38686 homozygous mutant embryos and cyst formation following nphp8 TBM injection. Bar = 100 µm. Data are presented as mean ± SEM. Each circle represents an independent experiment. The total number of embryos analyzed per condition (n) is indicated below each graph. (d) The volcano plot of RNA sequencing data comparing double mutants to wild-type siblings reveals the significant upregulation of gcgra (log2FC = 1.5), but not of gcgrb (log2FC = 0.2). (e) Violin plot showing the log2FC of gcgra expression from RNA sequencing data comparing nphp1ex15-del4;nphp4sa38686 homozygous mutants (m/m) to wild-type siblings (+/+). Adj. p-value is shown. (f) Dose-dependent increase in cyst formation following gcgra TBM injection in nphp1ex15-del4;nphp4sa38686 homozygous mutant embryos compared to their wild-type siblings. (g) Similar dose-dependent enhancement of cystogenesis by gcgrb TBM in the nphp1ex15-del4;nphp4sa38686 homozygous mutant background. (h) The combined knockdown of gcgra and gcgrb shows enhanced cyst formation, specifically in nphp1ex15-del4;nphp4sa38686 homozygous mutant embryos. (i,j) The sgRNA-mediated targeting of gcgra or gcgrb leads to increased cyst formation in nphp1ex15-del4;nphp4sa38686 homozygous mutant embryos. Bar = 100 µm.

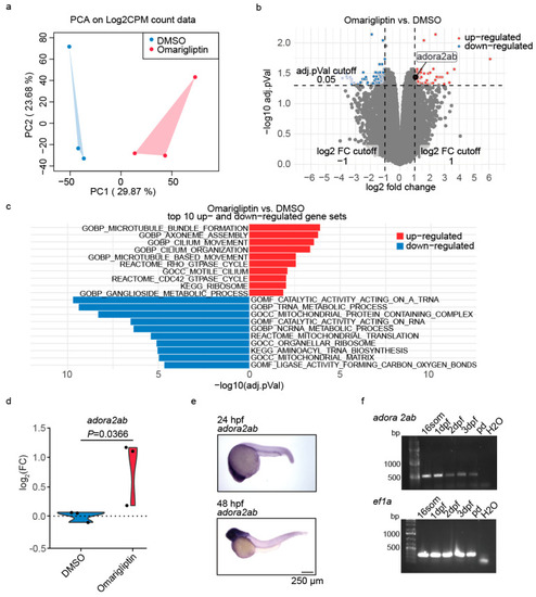
Transcriptional profiling reveals adora2ab regulation in the Omarigliptin-treated nephronophthisis model. (a) Principal component analysis (PCA) of the Log2CPM count data shows the distinct clustering of DMSO- and Omarigliptin-treated nphp1/nphp4 morphant samples. (b) Volcano plot of the RNA sequencing data analysis comparing nphp1/nphp4 morphant embryos treated with Omarigliptin versus DMSO treatment reveals significant upregulation of adora2ab. (c) Gene set enrichment analysis identifies cilium-associated processes among the top 10 upregulated pathways (by adjusted p-value) in Omarigliptin-treated nphp1/nphp4 morphant embryos. (d) Violin plot showing the log2FC of adora2ab expression from RNA sequencing data, comparing nphp1/nphp4 morphant embryos treated with Omarigliptin versus DMSO treatment. Adj. p-value is shown. (e) Whole-mount in situ hybridization showing spatial expression pattern of adora2ab at 24 hpf and 48 hpf. Bar = 250 µm. (f) RT-PCR analysis showing the temporal expression profile of adora2ab from the 16-somite stage to 3 dpf, with ef1a serving as a loading control.

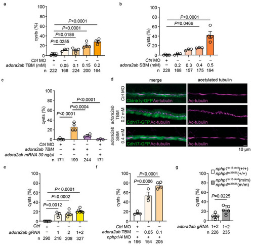
adora2ab depletion induces cystogenesis and ciliary defects in zebrafish embryos. (a) Dose-dependent increase in cyst formation following adora2ab TBM injection in wild-type embryos. (b) Dose-dependent increase in cyst formation following adora2ab SBM injection. (c) Quantification of cyst formation in rescue experiments. The co-injection of adora2ab mRNA (30 ng/μl) significantly reduces cyst formation in adora2ab TBM-injected embryos. The control morpholino shows minimal cyst formation. (d) Confocal microscopy analysis of pronephric cilia at 48 hpf using acetylated tubulin immunostaining (magenta) in Tg(wt1b:GFP; cldnb-ly:GFP) embryos. adora2ab TBM injection results in an irregular cilia morphology, while SBM-injected embryos maintain a normal ciliary structure. Bar = 10 µm. (e) The sgRNA-mediated targeting of adora2ab leads to increased cyst formation in wild-type embryos. (f) Enhanced cyst formation in nphp1/nphp4 morphants co-injected with adora2ab TBM. (g) Analysis of cyst formation in nphp1ex15-del4;nphp4sa38686 homozygous mutants and wild-type siblings following adora2ab sgRNA injection (n = 226 and 235 embryos). Each circle represents an independent experiment. Data are presented as mean ± SEM.

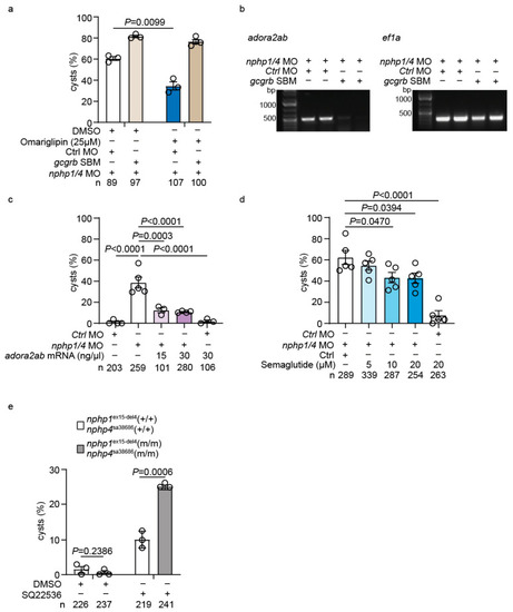
The adora2ab pharmacological modulation of GLP-1 signaling affects cyst formation in a zebrafish nephronophthisis model. (a) Combined treatment with gcgrb SBM and Omarigliptin demonstrates that Omarigliptin’s therapeutic effect is abolished in gcgrb-depleted nphp1/nphp4 morphant embryos, indicating that Omarigliptin’s cyst-reducing activity requires intact gcgrb signaling. (b) RT-PCR analysis shows reduced adora2ab expression in nphp1/nphp4 morphants co-injected with gcgrb SBM, indicating that adora2ab acts downstream of gcgrb signaling. ef1a serves as the loading control. (c) Rescue of cyst formation in nphp1/nphp4 morphant embryos by adora2ab mRNA injection. (d) Dose-dependent reduction in cyst formation in nphp1/nphp4 morphant embryos treated with increasing concentrations of Semaglutide, a GLP-1 agonist. (e) Quantification of glomerular cyst formation in wild-type siblings (+/+) and homozygous mutants (m/m) treated with the adenylate cyclase inhibitor SQ22536 (100 µM). Wild-type siblings exhibit mild cystogenesis, while homozygous mutants show significantly increased susceptibility, indicating that adenylate cyclase activity is critical for maintaining pronephric integrity in the absence of functional nphp1/nphp4. Data are presented as mean ± SEM. Each circle represents an independent experiment. The total number of embryos analyzed per condition (n) is indicated below each graph.

Acknowledgments
This image is the copyrighted work of the attributed author or publisher, and ZFIN has permission only to display this image to its users. Additional permissions should be obtained from the applicable author or publisher of the image. Full text @ Int. J. Mol. Sci.