IMAGE

Figure 3

ID
ZDB-IMAGE-250816-76
Source
Figures for Eckert et al., 2025
Image
Figure Caption

Figure 3

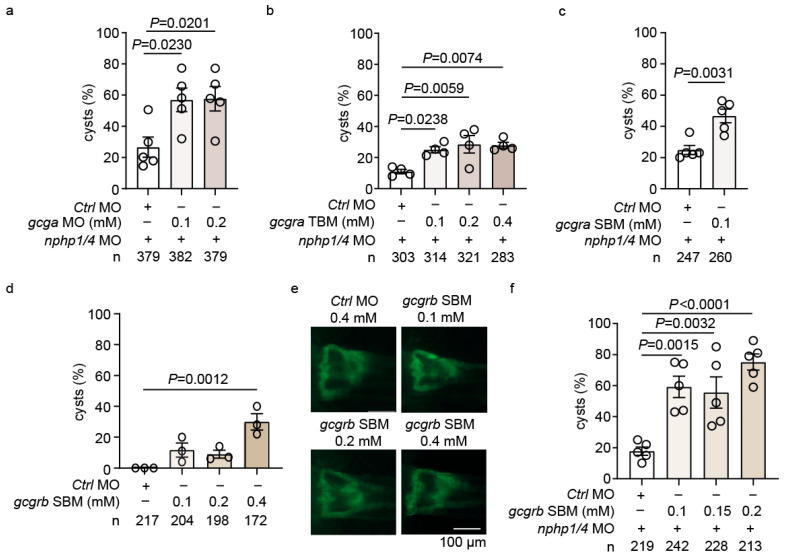
Modulation of GLP-1/glucagon signaling affects cyst formation in a zebrafish nephronophthisis model. (a) Quantification of cyst formation in embryos injected with suboptimal nphp1/nphp4 MOs (0.075 mM nphp1 MO + 0.125 mM nphp4 MO) co-injected with increasing concentrations of gcga MO (0.1–0.2 mM). An increase in cystogenesis is observed compared to embryos injected with control morpholino (Ctrl MO). (b) Quantification of cyst formation in embryos injected with suboptimal nphp1/nphp4 MO co-injected with increasing concentrations of gcgra TBM (0.1–0.4 mM). A significant increase in cyst formation is observed compared to Ctrl MO. (c) Quantification of cyst formation in embryos injected with suboptimal nphp1/nphp4 MO co-injected with gcgra SBM (0.1 mM), showing a significant increase in cystogenesis compared to Ctrl MO. (d) Quantification of cyst formation in wild-type embryos injected with increasing concentrations of gcgrb SBM (0.1–0.4 mM). A dose-dependent increase in pronephric glomerular cyst formation is observed compared to Ctrl MO. (e) Representative fluorescence microscopy images of pronephric glomeruli at 3 dpf in wild-type embryos injected with either Ctrl MO or increasing concentrations of gcgrb SBM (0.1–0.4 mM). Scale bar: 100 µm. (f) Quantification of cyst formation in embryos injected with suboptimal nphp1/nphp4 Mos and co-injected with increasing concentrations of gcgrb SBM (0.1–0.2 mM). A significant dose-dependent increase in cystogenesis is observed compared to Ctrl MO. “cysts (%)" on the y-axis refers to the percentage of embryos with cysts. Data are presented as mean ± SEM, and the total number of embryos analyzed per condition (n) is indicated below each graph.

Acknowledgments
This image is the copyrighted work of the attributed author or publisher, and ZFIN has permission only to display this image to its users. Additional permissions should be obtained from the applicable author or publisher of the image. Full text @ Int. J. Mol. Sci.