IMAGE

Figure 6

ID
ZDB-IMAGE-250816-80
Source
Figures for Eckert et al., 2025
Image
Figure Caption

Figure 6

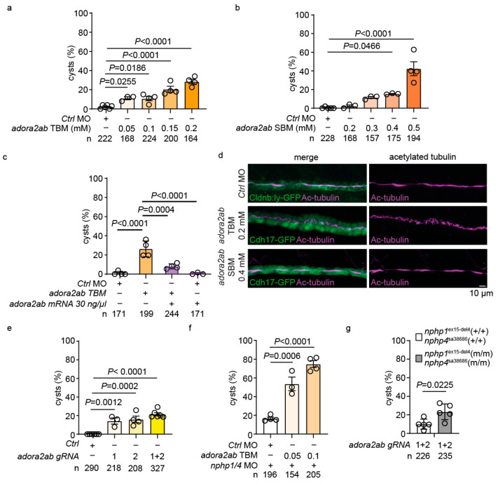
adora2ab depletion induces cystogenesis and ciliary defects in zebrafish embryos. (a) Dose-dependent increase in cyst formation following adora2ab TBM injection in wild-type embryos. (b) Dose-dependent increase in cyst formation following adora2ab SBM injection. (c) Quantification of cyst formation in rescue experiments. The co-injection of adora2ab mRNA (30 ng/μl) significantly reduces cyst formation in adora2ab TBM-injected embryos. The control morpholino shows minimal cyst formation. (d) Confocal microscopy analysis of pronephric cilia at 48 hpf using acetylated tubulin immunostaining (magenta) in Tg(wt1b:GFP; cldnb-ly:GFP) embryos. adora2ab TBM injection results in an irregular cilia morphology, while SBM-injected embryos maintain a normal ciliary structure. Bar = 10 µm. (e) The sgRNA-mediated targeting of adora2ab leads to increased cyst formation in wild-type embryos. (f) Enhanced cyst formation in nphp1/nphp4 morphants co-injected with adora2ab TBM. (g) Analysis of cyst formation in nphp1ex15-del4;nphp4sa38686 homozygous mutants and wild-type siblings following adora2ab sgRNA injection (n = 226 and 235 embryos). Each circle represents an independent experiment. Data are presented as mean ± SEM.

Acknowledgments
This image is the copyrighted work of the attributed author or publisher, and ZFIN has permission only to display this image to its users. Additional permissions should be obtained from the applicable author or publisher of the image. Full text @ Int. J. Mol. Sci.