IMAGE

Figure 7

ID
ZDB-IMAGE-250816-81
Source
Figures for Eckert et al., 2025
Image
Figure Caption

Figure 7

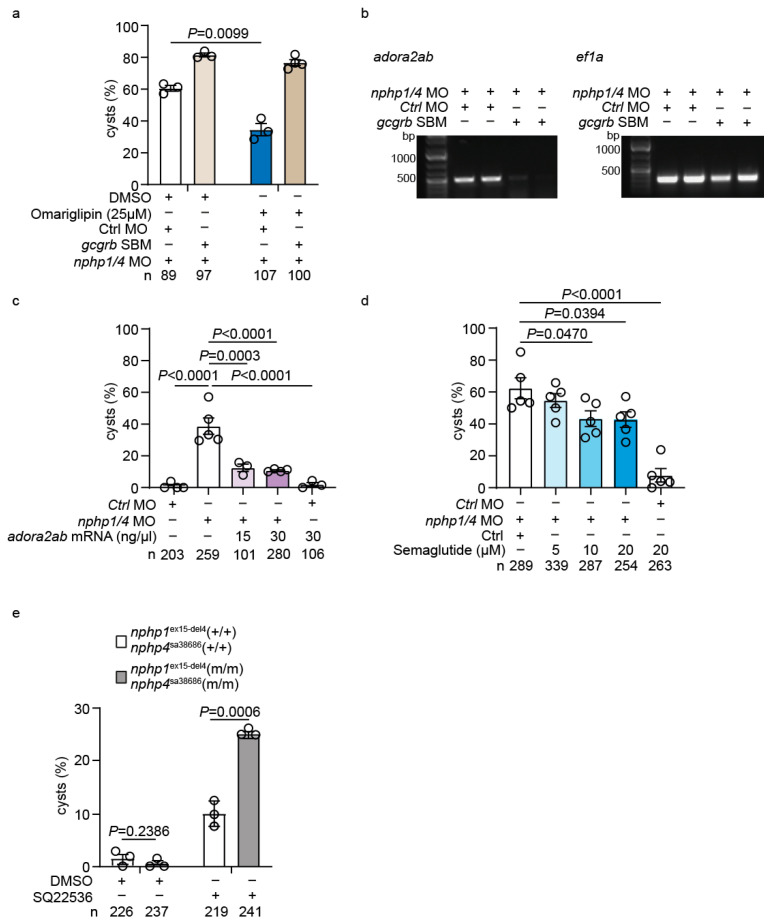
The adora2ab pharmacological modulation of GLP-1 signaling affects cyst formation in a zebrafish nephronophthisis model. (a) Combined treatment with gcgrb SBM and Omarigliptin demonstrates that Omarigliptin’s therapeutic effect is abolished in gcgrb-depleted nphp1/nphp4 morphant embryos, indicating that Omarigliptin’s cyst-reducing activity requires intact gcgrb signaling. (b) RT-PCR analysis shows reduced adora2ab expression in nphp1/nphp4 morphants co-injected with gcgrb SBM, indicating that adora2ab acts downstream of gcgrb signaling. ef1a serves as the loading control. (c) Rescue of cyst formation in nphp1/nphp4 morphant embryos by adora2ab mRNA injection. (d) Dose-dependent reduction in cyst formation in nphp1/nphp4 morphant embryos treated with increasing concentrations of Semaglutide, a GLP-1 agonist. (e) Quantification of glomerular cyst formation in wild-type siblings (+/+) and homozygous mutants (m/m) treated with the adenylate cyclase inhibitor SQ22536 (100 µM). Wild-type siblings exhibit mild cystogenesis, while homozygous mutants show significantly increased susceptibility, indicating that adenylate cyclase activity is critical for maintaining pronephric integrity in the absence of functional nphp1/nphp4. Data are presented as mean ± SEM. Each circle represents an independent experiment. The total number of embryos analyzed per condition (n) is indicated below each graph.

Acknowledgments
This image is the copyrighted work of the attributed author or publisher, and ZFIN has permission only to display this image to its users. Additional permissions should be obtained from the applicable author or publisher of the image. Full text @ Int. J. Mol. Sci.