IMAGE

Figure 5

ID
ZDB-IMAGE-250816-79
Source
Figures for Eckert et al., 2025
Image
Figure Caption

Figure 5

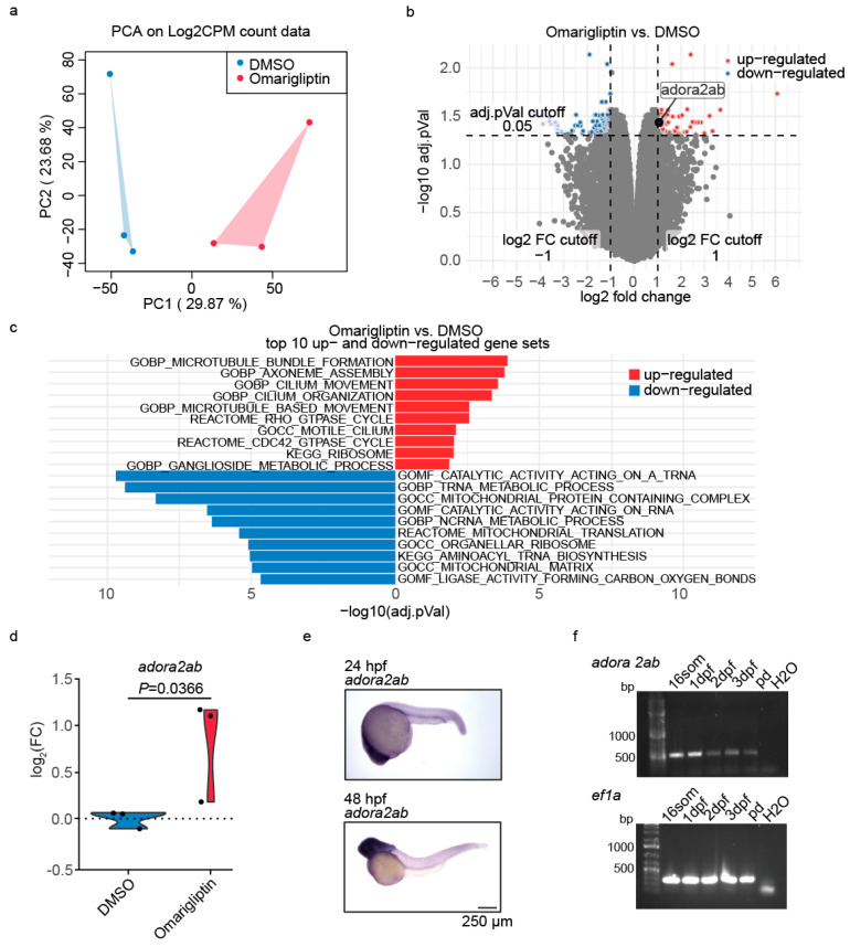
Transcriptional profiling reveals adora2ab regulation in the Omarigliptin-treated nephronophthisis model. (a) Principal component analysis (PCA) of the Log2CPM count data shows the distinct clustering of DMSO- and Omarigliptin-treated nphp1/nphp4 morphant samples. (b) Volcano plot of the RNA sequencing data analysis comparing nphp1/nphp4 morphant embryos treated with Omarigliptin versus DMSO treatment reveals significant upregulation of adora2ab. (c) Gene set enrichment analysis identifies cilium-associated processes among the top 10 upregulated pathways (by adjusted p-value) in Omarigliptin-treated nphp1/nphp4 morphant embryos. (d) Violin plot showing the log2FC of adora2ab expression from RNA sequencing data, comparing nphp1/nphp4 morphant embryos treated with Omarigliptin versus DMSO treatment. Adj. p-value is shown. (e) Whole-mount in situ hybridization showing spatial expression pattern of adora2ab at 24 hpf and 48 hpf. Bar = 250 µm. (f) RT-PCR analysis showing the temporal expression profile of adora2ab from the 16-somite stage to 3 dpf, with ef1a serving as a loading control.

Acknowledgments
This image is the copyrighted work of the attributed author or publisher, and ZFIN has permission only to display this image to its users. Additional permissions should be obtained from the applicable author or publisher of the image. Full text @ Int. J. Mol. Sci.