FIGURE SUMMARY
Title

Mgat4b-mediated selective N-glycosylation regulates melanocyte development and melanoma progression

Authors
Sharma, B., Aswin, K., Jain, T., Nasreen, A., Aggarwal, A., Subramaniam, Y.J., Rengaraju, J., Agrawal, S.J., Bhatt, M., Paul, B., Chandrasekaran, K., Yadav, A., Soni, J., Ujjainiya, R., Akhter, M.Q., Pandey, R., Suresh, S., Sampathkumar, S.G., Natarajan, V.T.
Source
Full text @ Proc. Natl. Acad. Sci. USA

mgat4b is enriched in pigment progenitors and melanophores. (A) UMAP visualization of the Zebrafish Sox10+ve cells colored by the identified states. (B) Dot plot showing the top marker genes enriched in each cluster with the size showing the percent of cell expressing the gene and color showing the scaled mean expression value in each cluster (Wilcoxon–Mann–Whitney test with average log fold change > 0.25 and adjusted P value ≤ 0.05). List includes known cell-type marker genes (marked in red box) and new candidate markers. (C) UMAP plot shows enrichment of mgat4b in pigment progenitor and melanophore clusters. (D) Mammalian protein N-glycosylation starts in the endoplasmic reticulum and continues in the Golgi apparatus, where three mature types of N-glycan structures—high-mannose, hybrid, and complex—are formed. The enzyme MGAT4B transfers N-acetylglucosamine in a β1 → 4 linkage to α1 → 3-linked mannose, which initiates the creation of a specific N-glycan branch. This branch often includes a sialylated N-acetyllactosamine sequence, highlighting its distinctive features in glycan structure. (E) Heatmap of NicheNetR-identified ligand/receptor pairs indicating interaction potential between mgat4b+ve receiver cells and other sender cells sampled by scRNAseq of zebrafish Sox10+ve cells.

Melanocyte specific ablation of mgat4b leads to cell-arrest and results in cell death. (A) UMAP visualization of the zebrafish mitfa+ve cells integrated from nontargeted control (NTC) and melanocyte specific knock out of mgat4b (m4b mut)cells colored by the identified states. (B) Dot plot showing the top marker genes enriched in each cluster with the size showing the percent of cell expressing the gene and color showing the scaled mean expression value in each cluster. (C) UMAPs of mitfa+ cells with color change from light pink (negative) to red based on log normalized scaled expression of mitfa, twist1a, elavl3, crestin, aox5, anxa1a and tyrp1b and foxd3. (D) UMAP visualization of the Zebrafish mitfa+ve cells from NTC and mgat4b mut cells colored by the identified states E (Left panel). Heat map showing the proportion of cells belonging to certain cell-type distributed between NTC and mgat4b mut samples E (Right panel). Heat map depicting fold change of the cell number across NTC and mgat4b mutant sample. (F) Pseudotime ordering of the cells in NTC (Left) and mgat4b mutant (Right), coloring based on pseudotime scores (Wilcoxon–Mann–Whitney test with average log fold change > 1 and adjusted P value ≤ 0.05).

Melanocyte specific ablation of mgat4b leads patterning abnormalities and reduced adult melanophores. (A and B) Snapshot of time-lapse imaging showing early melanophore migration. Red arrows in NTC animal shows elongated melanophores migrating in dorsolateral or dorsomedial direction (Inset) whereas in mgat4b mut animal they mark direction-less star-shaped melanophores (Inset). (Scale bar, 200 µm.) (C) The bar graph represents mean ± SEM of percentage of Annexin V+/mitfa gfp+ cells in NTC and mgat4b mutant animals, n = 3, unpaired t test, P = 0.0138. (D) The bar graph represents mean ± SEM of number of fluorescent puncta per animal in NTC and mgat4b mutants, n = 2, unpaired t test, P ≤ 0.0001. (E and F) Lateral view of tissue specific NTC and mgat4b mut at 7dpf showing melanocyte stem cells (McSCs) residing pattern. The red arrows and the white dotted box highlight the distribution of McSCs in the trunk region. (G and H) Lateral view of 1 mo old NTC and mgat4b mut animal showing pigment stripes after metamorphosis (Left) zoomed images showing well, melanized irregularly circular shaped melanophores in NTC and dendritic star shaped melanophores in mutant (Right) 14/15 indicates 14 out of 15 fish imaged as shown in the representative image show the aberrant phenotype. (Scale bar, 50 µm.) (I) Lateral view of 6 mo old NTC and mgat4b mut animal showing adult pigment stripes, the zoomed images on the right shows constricted melanophores upon epinephrine treatment. (Scale bar, 1,000 µm.) (J) The bar graph represents mean ± SEM of melanophore count in adult stripes in NTC and mgat4b mut animals *P ≤ 0.05, **P ≤ 0.01, ***P ≤ 0.001, ****P ≤ 0.0001 and ns P > 0.05.

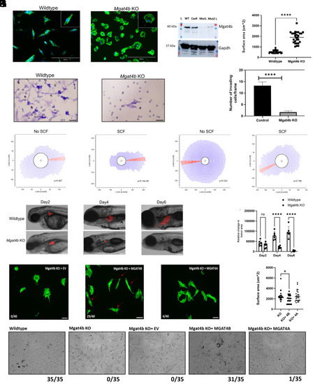
Loss of Mgat4b leads to reduced invasion capability and affects directionality of migrating melanocytes. (A) Phalloidin staining shows actin filament distribution in wildtype control and Mgat4b knockout (Mut1) cells. (Scale bar, 300 µm.) Insets display magnified view of individual cells from each sample. (B) Western blot shows protein levels of Mgat4b in wildtype control and two clones of Mgat4b KO (Mut1 and Mut2) along with Cas9 control in B16-mouse melanoma cells. Mut1 (colony 6) and Mut2 (colony 7) are two independent single-cell clones of Mgat4b mutant B16 mouse melanoma cells. All further validations represented in the manuscript pertain to Mut1 (colony 6), which was used for all subsequent experiments described in the study. (C) Scatter plot depicting total cell surface area for wildtype and Mgat4b KO cells. (D) Toluidine blue label cells on Matrigel depicting the invasion capability of wildtype control and Mgat4b knockout(Mut1) cells. (Scale bar, 50 µm.) (E) Bar graph depicting invasion of wildtype control and Mgat4b knockout cells per frame (Mut1). (F and G) Rose plot depicting spatial distribution of wildtype control and Mgat4b knockout cells(Mut1) in chemotaxis chamber assay, without and with stem cell factor (SCF). (H) Xenograft of mouse melanoma cells (wildtype control and Mgat4b knockout(Mut1) cells) into the 2dpf zebrafish Perivitelline Space (PVS). Red arrows indicate cells with spindle shaped wild type–like morphology. (I) Bar plot shows relative change in tumor area of wildtype control and Mgat4b knockout (Mut1) cells. (Scale bar, 50 µm.) (J) Phalloidin staining shows actin filament distribution in Mgat4b KO(Mut1) cells complemented with Empty vector (EV), Mgat4b, and Mgat4a constructs. (Scale bar, 50 µm.) Red arrows represent KO cells which regained wildtype like epithelial morphology. (K) Scatter plot representing cell surface area of Mgat4b KO cells complemented with EV, Mgat4b and Mgat4a constructs. (L) Brightfield images showing cells morphology and colony formation in Mgat4b KO(Mut1) cells complemented with EV, Mgat4b, and Mgat4a constructs along with wildtype and Mgat4b KO cells (No transfection control), the numbers listed under each image indicate how many out of 35 colonies exhibit the shown phenotype like wildtype (cohesive-aggregated colony). (Scale bar, 175 µm.) *P ≤ 0.05, **P ≤ 0.01, ***P ≤ 0.001, ****P ≤ 0.0001 and ns P > 0.05.

Differential proteomics reveal melanocyte specific target proteins of MGAT4B. (A, B) Schematic overview of the experimental strategy used to identify downstream targets of MGAT4B in melanocytes, Venn diagram depicting number of proteins identified by mass spectrometry analysis of the DSL-enriched fractions of Wildtype and Mgat4b KO proteins. (C) List of differentially enriched proteins in wildtype lysates with respect to Mgat4b KO along with their Uniprot ID, Sum PEP Score, PSMs, calc. PI and their functional profiling and predicted N-glycosylation sites by NetNGlyc—1.0 database. (D) Western blot analysis of Tyrp1, Kit, Gpnmb, and Jup in wildtype and Mgat4b knockout (M4b KO) lysate along with PNGase treated wildtype lysate. (E) Western blot analysis of Tyrp1, c-Kit, Gpnmb, and Jup following biotinylated DSL pull-down in wildtype and Mgat4b knockout (M4b KO) lysates. (F) Confocal microscopy images of immunocytochemistry using Tyrp1, Kit, Gpnmb, and Jup (red) on permeabilized wildtype and Mgat4b KO cells, counterstained by DAPI (blue). The overlay of both channels is depicted. [Scale bar, 50 µm (DSL- Datura stramonium Lectin].

Elevated MGAT4B levels correlate with poor patient survival and are crucial for initiating primary tumors. (A) Scatter plot depicting expression of MGAT4B in Skin cutaneous melanoma (SKCM) patients with respect to normal individuals, data procured from TCGA. (B) 60 d old Mazerati zebrafish displaying melanoblast-derived tumor developed by combinations of vectors expressing the oncogene BRAFV600E, targeting tp53 and ptena/b initiate melanoma Leftmitfa-BRAFV600E, mitfa-p53−/−, mitfa-ptena/b−/− and mitfa:EV, Right—mitfa:mgat4b−/−. (C) Melanoma-free survival curves of ASWT zebrafish injected with the indicated combinations of vectors expressing mitfa-BRAFV600E, mitfa-p53−/−, mitfa-ptena/b−/− and mitfa:EV or mitfa:mgat4b−/−. (D) Schematic illustration of the experimental approach adapted to isolate and enrich(percol based gradient) melanophores from one month old wildtype and Mazerati fishes. (E) PCA plot depicting relationship between the three samples sequenced. (F) Euler plot depicting the number of differentially expressed genes in melanocytes/melanoma cells from Mazerati fishes (control and mgat4b mutant (M4b mut) melanoma) with respect to wildtype melanophores. (G) Dot plot depicting functional enrichment from the upregulated genes in control and M4b mut melanophores/melanoma cells with respect to wildtype melanophores. (H) Dot plot depicting upregulated and downregulated processes in M4b mut melanoma with respect to control melanophores/melanoma *P ≤ 0.05, **P ≤ 0.01, ***P ≤ 0.001, ****P ≤ 0.0001 and ns P > 0.05.

Acknowledgments
This image is the copyrighted work of the attributed author or publisher, and ZFIN has permission only to display this image to its users. Additional permissions should be obtained from the applicable author or publisher of the image. Full text @ Proc. Natl. Acad. Sci. USA