IMAGE

Fig. 4.

ID
ZDB-IMAGE-250611-72
Source
Figures for Sharma et al., 2025
Image
Figure Caption

Fig. 4.

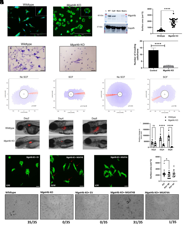
Loss of Mgat4b leads to reduced invasion capability and affects directionality of migrating melanocytes. (A) Phalloidin staining shows actin filament distribution in wildtype control and Mgat4b knockout (Mut1) cells. (Scale bar, 300 µm.) Insets display magnified view of individual cells from each sample. (B) Western blot shows protein levels of Mgat4b in wildtype control and two clones of Mgat4b KO (Mut1 and Mut2) along with Cas9 control in B16-mouse melanoma cells. Mut1 (colony 6) and Mut2 (colony 7) are two independent single-cell clones of Mgat4b mutant B16 mouse melanoma cells. All further validations represented in the manuscript pertain to Mut1 (colony 6), which was used for all subsequent experiments described in the study. (C) Scatter plot depicting total cell surface area for wildtype and Mgat4b KO cells. (D) Toluidine blue label cells on Matrigel depicting the invasion capability of wildtype control and Mgat4b knockout(Mut1) cells. (Scale bar, 50 µm.) (E) Bar graph depicting invasion of wildtype control and Mgat4b knockout cells per frame (Mut1). (F and G) Rose plot depicting spatial distribution of wildtype control and Mgat4b knockout cells(Mut1) in chemotaxis chamber assay, without and with stem cell factor (SCF). (H) Xenograft of mouse melanoma cells (wildtype control and Mgat4b knockout(Mut1) cells) into the 2dpf zebrafish Perivitelline Space (PVS). Red arrows indicate cells with spindle shaped wild type–like morphology. (I) Bar plot shows relative change in tumor area of wildtype control and Mgat4b knockout (Mut1) cells. (Scale bar, 50 µm.) (J) Phalloidin staining shows actin filament distribution in Mgat4b KO(Mut1) cells complemented with Empty vector (EV), Mgat4b, and Mgat4a constructs. (Scale bar, 50 µm.) Red arrows represent KO cells which regained wildtype like epithelial morphology. (K) Scatter plot representing cell surface area of Mgat4b KO cells complemented with EV, Mgat4b and Mgat4a constructs. (L) Brightfield images showing cells morphology and colony formation in Mgat4b KO(Mut1) cells complemented with EV, Mgat4b, and Mgat4a constructs along with wildtype and Mgat4b KO cells (No transfection control), the numbers listed under each image indicate how many out of 35 colonies exhibit the shown phenotype like wildtype (cohesive-aggregated colony). (Scale bar, 175 µm.) *P ≤ 0.05, **P ≤ 0.01, ***P ≤ 0.001, ****P ≤ 0.0001 and ns P > 0.05.

Acknowledgments
This image is the copyrighted work of the attributed author or publisher, and ZFIN has permission only to display this image to its users. Additional permissions should be obtained from the applicable author or publisher of the image. Full text @ Proc. Natl. Acad. Sci. USA