FIGURE SUMMARY
Title

Biallelic pathogenic variants in TRMT1 disrupt tRNA modification and induce a neurodevelopmental disorder

Authors
Efthymiou, S., Leo, C.P., Deng, C., Lin, S.J., Maroofian, R., Lin, R., Karagoz, I., Zhang, K., Kaiyrzhanov, R., Scardamaglia, A., Owrang, D., Turchetti, V., Jahnke, F., Huang, K., Petree, C., Derrick, A.V., Rees, M.I., Alvi, J.R., Sultan, T., Li, C., Jacquemont, M.L., Tran-Mau-Them, F., Valenzuela-Palafoll, M., Sidlow, R., Yoon, G., Morrow, M.M., Carere, D.A., O'Connor, M., Fleischer, J., Gerkes, E.H., Phornphutkul, C., Isidor, B., Rivier-Ringenbach, C., Philippe, C., Kurul, S.H., Soydemir, D., Kara, B., Sunnetci-Akkoyunlu, D., Bothe, V., Platzer, K., Wieczorek, D., Koch-Hogrebe, M., Rahner, N., Thuresson, A.C., Matsson, H., Frykholm, C., Bozdoğan, S.T., Bisgin, A., Chatron, N., Lesca, G., Cabet, S., Tümer, Z., Hjortshøj, T.D., Rønde, G., Marquardt, T., Reunert, J., Afzal, E., Zamani, M., Azizimalamiri, R., Galehdari, H., Nourbakhsh, P., Chamanrou, N., Chung, S.K., Suri, M., Benke, P.J., Zaki, M.S., Gleeson, J.G., Calame, D.G., Pehlivan, D., Yilmaz, H.I., Gezdirici, A., Rad, A., Abumansour, I.S., Oprea, G., Bereketoğlu, M.B., Banneau, G., Julia, S., Zeighami, J., Ashoori, S., Shariati, G., Sedaghat, A., Sabri, A., Hamid, M., Parvas, S., Tajudin, T.A., Abdullah, U., Baig, S.M., Chung, W.K., Glazunova, O.O., Sabine, S., Cheema, H.A., Zifarelli, G., Bauer, P., Sidpra, J., Mankad, K., Vona, B., Fry, A.E., Varshney, G.K., Houlden, H., Fu, D.
Source
Full text @ Am. J. Hum. Genet.

Genetic pedigrees of the reported individuals with homozygous TRMT1 variants (A) Pedigrees of the families described. Squares, males; circles, females; black symbols, affected individuals; white symbols, unaffected individuals. Double lines indicate consanguinity. The text below each affected individual describes their alleles with variant alleles in red. (B) Coding exons of the TRMT1 mRNA with variants noted. (C) Schematic indicating the domains of the TRMT1 protein. The red box represents the mitochondrial targeting signal (MTS), while the blue box indicates the class I S-adenosyl-methionine-dependent methyltransferase (SAM MT) domain. The yellow box indicates a C-terminal bipartite nuclear localization signal embedded within a C3H1-type zinc finger (Zn Fn) motif. Variants reported in this study are represented in black, while previously reported variants are in red.

Genetic and phenotypic summary of the reported individuals with homozygous TRMT1 variants (A) Clinical features of the affected individuals with bi-allelic TRMT1 variants. GDD, global developmental delay. (B) Frontal facial photographs of TRMT1 probands showing the most prominent and frequent dysmorphic features of TRMT1-related neurodevelopmental delay. (C) Representative neuroimaging features identified in individuals with intellectual disability. (i) Midsagittal T1-weighted MRI of the brain in a four-year-old boy (F-5) exhibits global (cerebral and cerebellar) atrophy, posterior thinning of the corpus callosum (arrow), and a mega cisterna magna (asterisk). (ii and iii) Midsagittal (ii) and axial (iii) T1-weighted MRI of the brain in a 4-year-old boy (F-8) shows further characteristic features of intellectual disability associated with TRMT1, namely, frontotemporal-predominant cerebral and midbrain atrophy with corresponding ventriculomegaly and uniform thinning of the corpus callosum (not all shown). Note is also made of the right posterior positional plagiocephaly. (iv) Midsagittal T1-weighted brain MRI of 7-year-old boy (F-23) exhibits cerebellar atrophy, a mega cisterna magna (asterisk), and downsloping of the corpus callosum.

TRMT1 variants induce splicing defects and changes in TRMT1 protein levels (A) RT-PCR analysis of RNA from HEK293T cells transfected with TRMT1 minigenes. The presence of additional bands in the WT is attributed to alternative splicing and quantified in Table S7. The splicing schematic is shown for each band to the right. The variant schematic is shown below. Sanger sequencing results showing the correctly spliced WT product with the deleterious variant effect, exon skipping, shown by the presence of only pSPL3 vector. The dotted box represents the short version of exon 5. (B) RT-PCR analysis of RNA from cells transfected with the c.1107−1G>A minigene. The splicing schematic is shown for each band to the right. Exon 10 with 1-bp deletion is represented with a dotted line corresponding to the single-bp deletion. (C) RT-PCR of the c.1194G>A variant. Asterisks represent assay artifacts. The splicing schematic is to the right. Assay design captured part of exon 12 that was correctly spliced in the WT control. (D) Immunoblot of lysates from fibroblast cell lines derived from control (C1) or affected individuals. (E and F) Quantification of TRMT1 levels relative to the control fibroblast cell line after normalization to actin. (G) Immunoblot of lysates from lymphoblast cell lines (LCLs) derived from control WT (C2) or affected individuals. (H) Quantification of TRMT1 levels in LCLs after normalization to actin. n = 3. Error bars represent standard deviation from the mean. Statistical analysis was performed using one-way ANOVA. ∗p ≤ 0.05, ∗∗p ≤ 0.01, ∗∗∗p ≤ 0.001, ∗∗∗∗p < 0.0001; ns, non-significant (p > 0.05).

Human cell lines with bi-allelic TRMT1 variants exhibit a reduction in m2,2G modifications in tRNAs (A and B) Representative gels of primer extension assays to monitor the presence of m2,2G in tRNA-Met-CAU and mt-tRNA-Ile-GAU from the indicated cell lines. m3C20, 3-methylcytosine; m2,2G26, dimethylguanosine; m1G9, 1-methylguanosine. “>” points to labeled oligonucleotide used for primer extension; asterisk denotes background signal. (C–F) Quantification of m2,2G formation by primer extension for the indicated tRNAs. % m2,2G RT block represents the m2,2G stop signal divided by the sum of the m2,2G and read-through m3C or m1G stop signal. The number of replicates is shown in each bar graph with a minimum of two replicates per cell line. Error bars represent standard deviation from the mean. Statistical analysis was performed using one-way ANOVA. For (C) and (D), the mean of each column was compared to the control 1 cell line. For (E) and (F), the mean of each column was compared to the control 2 cell line. ∗p ≤ 0.05, ∗∗p ≤ 0.01, ∗∗∗p ≤ 0.001, ∗∗∗∗p < 0.0001; ns, non-significant (p > 0.05).

TRMT1 protein variants exhibit defects in reconstitution of tRNA-modification activity and interaction with tRNAs (A–D) Representative primer extension gels to monitor the presence of m2,2G in tRNA-Met-CAU and mt-tRNA-Ile-GAU from 293T cell lines transfected with the indicated constructs. m3C20, 3-methylcytosine; m2,2G26, dimethylguanosine; m1G9, 1-methylguanosine. “>” points to oligonucleotide used for primer extension; asterisk denotes background signal. (E and F) Quantification of m2,2G formation by primer extension for the indicated tRNAs. Primer extensions were performed at least three times per variant, and error bars represent the standard error of the mean. Statistical analysis was performed using one-way ANOVA. ∗p ≤ 0.05, ∗∗p ≤ 0.01, ∗∗∗p ≤ 0.001, ∗∗∗∗p < 0.0001; ns, non-significant (p > 0.05). (G and H) Nucleic acid stain of RNAs extracted from the indicated input or purified TRMT1-FLAG samples after denaturing PAGE. The migration pattern of tRNAs, 5.8S, and 5S ribosomal RNA is denoted. The p.L465_R466Δ insW variant is denoted as L465Δ in (E)–(H).

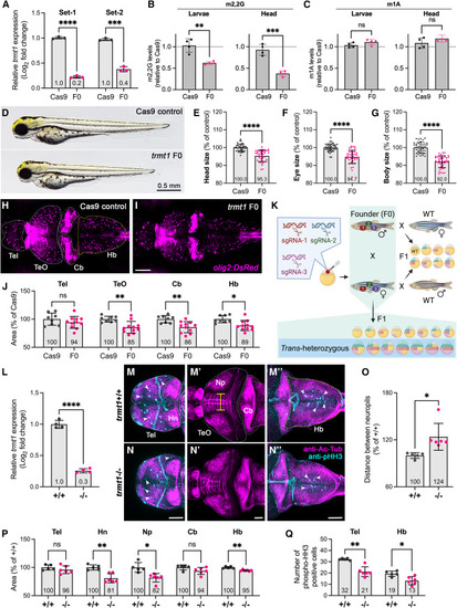
Depletion of Trmt1 in zebrafish causes developmental delay and reduced brain size due to decreased cell proliferation (A) RT-qPCR analysis of trmt1 expression in Cas9-injected control and trmt1 F0 knockout animals at 4 dpf. Expression levels were normalized to 18S and compared to the Cas9 controls. (B and C) LC-MS analysis of m2,2G or m1A in whole larvae or head-only samples. (D) Representative image for Cas9-injected control (Cas9) and trmt1 F0 knockout (F0) larvae at 3 dpf. (E–G) Quantifications of head, eye, and body sizes for Cas9 and trmt1 F0 animals (n = 40 embryos per group). Values are presented as a percentage of the mean value of Cas9 controls. Each dot represents one larva. (H and I) Representative live confocal images of Cas9 and trmt1 F0 larvae in Tg(olig2:dsRed);nacre reporter line at 5 dpf. Images are dorsal view with anterior to the left. dsRed is shown in magenta. Scale bar, 0.1 mm. (J) Quantification of brain regions as depicted in (H) for Cas9 (n = 8 larvae) and F0 (n = 11 larvae) larvae. (K) Schematic illustrating the experimental design: three sgRNAs targeting trmt1 exons were injected into one-cell-stage embryos to generate F0 knockouts. Sexually mature F0 knockouts were bred with WT fish, and the resulting F1 progeny were genotyped to identify inheritable mutant allele carriers. Positive F0 founder carriers were inbred to obtain trans-heterozygous (−/−) F1 knockout progeny. (L) RT-qPCR analysis of trmt1 expression in WT (+/+) control and trmt1 F1 knockout (−/−) larvae at 5 dpf. Experiments were performed with four biological replicates in technical triplicates. Expression levels were normalized to 18S and compared to the WT controls. (M and N) Confocal images of dissected trmt1+/+ (M to M″, n = 5 brains) and trmt1−/− (N to N″, n = 6 brains) larval brain at 5 dpf, stained with anti-acetylated tubulin (Ac-Tub, magenta) and anti-phospho-histone H3 (pHH3, cyan). (M) and (N) show the telencephalon, (M′) and (N′) show the optic tectum and cerebellum, and (M″) and (N″) show the hindbrain. Images are dorsal view with anterior to the left. Brain regions are outlined with a dotted line, and pHH3-positive cells are indicated by white arrowheads. Scale bars, 50 mm. (O) Quantification of the distance between two neuropils as indicated in (M′). (P) Quantifications of areas defined by dotted lines in (M), (M′), and (M″). (Q) Quantification of the number of phospho-histone H3-positive cells in telencephalon and hindbrain. Error bars indicate mean ± SD. For (L), (O), and (P), values are presented as a percentage of the mean value of trmt1+/+ controls. Mean values are displayed at the bottom of each bar. Statistical significance was calculated by unpaired t test with Welch’s correction: ns, non-significant (p > 0.05); ∗p < 0.05, ∗∗p < 0.01, ∗∗∗p < 0.001, ∗∗∗∗p < 0.0001. Tel, telencephalon; Hb, habenula; TeO, optic tectum; Np, tectal neuropil; Cb, cerebellum; Hb, hindbrain.

Transcriptomic analysis of Trmt1-depleted zebrafish larvae reveals differential gene expression related to multiple biological processes and human diseases (A) MA plot highlighting significant DEGs with base-2 log fold-change thresholds of ±1 and a false discovery rate (FDR) of <0.05. Red dots represent upregulated DEGs, while blue dots indicate downregulated DEGs. (B) Heatmap of the 2,000 DEGs, clustered using k-means based on their SD across all samples. Genes were grouped into six clusters, with the number of genes in each cluster shown at top left. (C) Hierarchical tree of the top three enriched GO biological process terms for each cluster, with FDR values displayed before the corresponding GO terms. (D) Hierarchical tree of the top three enriched Alliance Human Disease Ontology (DO) terms for each cluster, with FDR values placed before the DO terms. See Table S9 for detailed lists.

Acknowledgments
This image is the copyrighted work of the attributed author or publisher, and ZFIN has permission only to display this image to its users. Additional permissions should be obtained from the applicable author or publisher of the image. Full text @ Am. J. Hum. Genet.