IMAGE

Fig. 4

ID
ZDB-IMAGE-250522-4
Genes
Source
Figures for Hayes et al., 2025
Image
Figure Caption

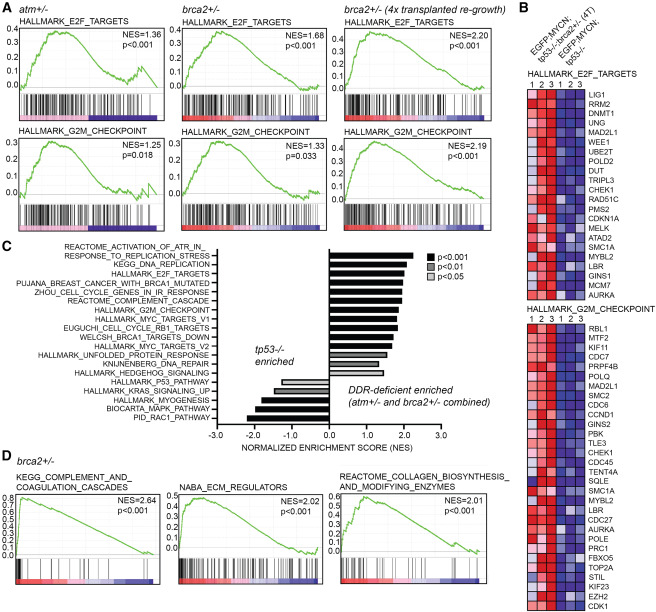
Fig. 4 DDR-deficient zebrafish NB tumors display upregulation of DNA repair and cell-cycle checkpoint gene-expression signatures (A) Gene set enrichment analysis (GSEA) following RNA sequencing of primary EGFP;MYCN;tp53−/−;atm+/−, primary EGFP;MYCN;tp53−/−;brca2+/−, and four-time (4×) serially transplanted EGFP;MYCN;tp53−/−;brca2+/− NB compared to EGFP;MYCN;tp53−/−. GSEA indicates enrichment for E2F and G2M checkpoint gene-expression signatures. Normalized enrichment scores (NES) and nominal p values are indicated. (B) Heatmaps for top enriched E2F and G2M checkpoint genes in transplanted EGFP;MYCN;tp53−/−;brca2+/− NB compared to EGFP;MYCN;tp53−/−. (C) Selected gene signatures enriched in primary NBs. DDR-deficient NB represents brca2+/− and atm+/− combined (n = 5 tumors). Bar color indicates significance. (D) GSEA analysis of primary EGFP;MYCN;tp53−/−;brca2+/− NB compared to EGFP;MYCN;tp53−/− indicates enrichment for gene expression associated with tumor cell invasion and metastasis.

Figure Data
Acknowledgments
This image is the copyrighted work of the attributed author or publisher, and ZFIN has permission only to display this image to its users. Additional permissions should be obtained from the applicable author or publisher of the image. Full text @ Cell Rep.