FIGURE

Fig. 2

ID
ZDB-FIG-251006-13
Publication
Luo et al., 2025 - Toxicological effects of ADB-FUBINACA on early zebrafish development: An analysis utilizing metabolomics
Other Figures
All Figure Page
Back to All Figure Page
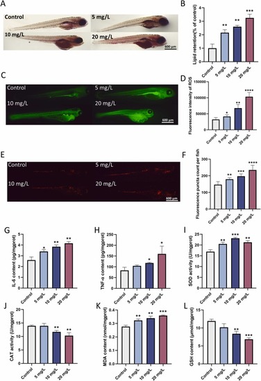
Fig. 2

ADB-FUBINACA induces lipid dyshomeostasis (A–B), inflammation (E–H) and oxidative stress (C–D, I–L) in zebrafish embryos. (A) Representative images after continued exposure to 5–20 mg/L of ADB-FUBINACA. (B) Relative retention of yolk lipid. (C) Representative images of fluorescence distribution of ROS in embryos. (D) Relative ROS fluorescence intensity. (E) Representative fluorescence images of Tg (lyz: DsRed) of transgenic zebrafish. (F) Fluorescence puncta count per fish. (G) Content of IL-6. (G) Content of TNF-α. (I) SOD activities. (J) CAT activities. (K) Content of MDA. (L) Content of GSH. The data were presented as mean ± S.D. of three independent experiments (n = 30). * p < 0.05, ** p < 0.01, *** p < 0.001, **** p < 0.0001.

Expression Data

Expression Detail
Antibody Labeling
Phenotype Data

Phenotype Detail
Acknowledgments
This image is the copyrighted work of the attributed author or publisher, and ZFIN has permission only to display this image to its users. Additional permissions should be obtained from the applicable author or publisher of the image. Full text @ Ecotoxicol. Environ. Saf.