FIGURE

Fig. 6

ID
ZDB-FIG-251006-17
Publication
Luo et al., 2025 - Toxicological effects of ADB-FUBINACA on early zebrafish development: An analysis utilizing metabolomics
Other Figures
All Figure Page
Back to All Figure Page
Fig. 6

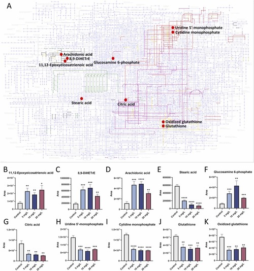
Global pathway network and key differential metabolites analysis by MetaboAnalyst 6.0. (A) The global metabolic pathway network. Significant metabolites are represented by red points, biosynthesis of unsaturated fatty acids by green lines, arachidonic acid metabolism by black lines, alanine, aspartate and glutamate metabolism by purple lines, glutathione metabolism by yellow lines, and pyrimidine metabolism by red lines. (B-K) The relative detected peak area of important metabolites in the global KEGG network. The data were presented as mean ± S.D. from six replicates for each treatment (n = 30). * p < 0.05, ** p < 0.01, *** p < 0.001, **** p < 0.0001.

Expression Data

Expression Detail
Antibody Labeling
Phenotype Data

Phenotype Detail
Acknowledgments
This image is the copyrighted work of the attributed author or publisher, and ZFIN has permission only to display this image to its users. Additional permissions should be obtained from the applicable author or publisher of the image. Full text @ Ecotoxicol. Environ. Saf.