FIGURE

Fig. 5

ID
ZDB-FIG-250501-15
Publication
Tavano et al., 2025 - BMP-dependent patterning of ectoderm tissue material properties modulates lateral mesendoderm cell migration during early zebrafish gastrulation
Other Figures
All Figure Page
Back to All Figure Page
Fig. 5

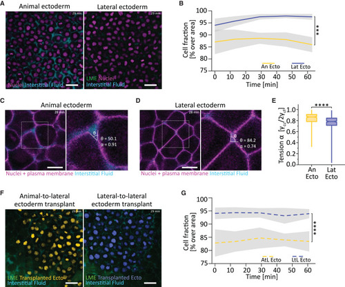
Lateral ectoderm and animal ectoderm display different cell fractions (A) Fluorescence images of animal (left) and lateral (right) ectoderm. Images are maximum-intensity projection of stacks of three 1-μm optical sections (z-step size, 1.5 μm). Green, eGFP (lateral mesendoderm [LME] cells); magenta, H2A-mCherry (nuclei); cyan, Alexa Fluor 647 dextran (interstitial fluid). Scale bar, 25 μm. See also Figure S4 and Video S9. (B) Cell fraction in the animal and lateral ectoderm. Values are shown as mean (solid line) with SD (light-gray area). Number of embryos: animal ectoderm (An Ecto, yellow), 5; lateral ectoderm (Lat Ecto, blue), 5. Statistical test, two-way ANOVA: ∗∗∗p < 0.001. See also Figure S4 and Video S7. (C and D) Fluorescence images of animal (An Ecto, C) and lateral (Lat Ecto, D) ectoderm. Dashed area demarcates the area shown in the respective right panels with exemplary contact angles (θ) used to determine the relative cell tension (α). Images are single 1-μm-thick optical sections. Magenta, H2B-mCherry and membrane RFP (nuclei and cell membrane); cyan, Alexa Fluor 647 dextran (interstitial fluid). Scale bar, 10 μm. (E) Relative cell tension (α) in the animal and lateral ectoderm 28 min after the onset of LME migration (∼6.2 hpf). Number of contact angles: 574 from 3 An Ecto (yellow), 589 from 3 Lat Ecto (blue). Statistical test, Mann-Whitney test: ∗∗∗∗p < 0.0001. (F) Fluorescence images of animal-to-lateral (AtL Ecto, yellow, left) and lateral-to-lateral (LtL Ecto, blue, right) ectoderm transplants. Images are maximum-intensity projection of stacks of three 1-μm optical sections (z-step size, 1.5 μm). Green, eGFP (LME cells); yellow, H2A-mCherry (nuclei, AtL Ecto); blue, H2A-mCherry (nuclei, LtL Ecto); cyan, Alexa Fluor 647 dextran (interstitial fluid). Scale bar, 25 μm. See also Figure S4 and Video S9. (G) Cell fraction in AtL and LtL ectoderm transplants. Values are shown as mean (dashed line) with SD (light-gray area). Number of embryos: 11 AtL Ecto (yellow), 12 LtL Ecto (blue). Statistical test, mixed-effect analysis: ∗∗∗∗p < 0.0001.

Expression Data

Expression Detail
Antibody Labeling
Phenotype Data

Phenotype Detail
Acknowledgments
This image is the copyrighted work of the attributed author or publisher, and ZFIN has permission only to display this image to its users. Additional permissions should be obtained from the applicable author or publisher of the image. Full text @ Cell Rep.