FIGURE

Fig. Ev 4

ID
ZDB-FIG-250416-113
Publication
Gorse et al., 2025 - Portimine A toxin causes skin inflammation through ZAKα-dependent NLRP1 inflammasome activation
Other Figures
All Figure Page
Back to All Figure Page
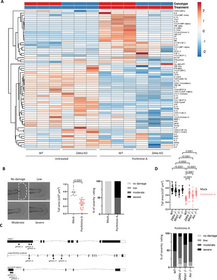
Fig. Ev 4

(refers to Fig. 4): ZAKα and NLRP1 contribution to Portimine-induced skin inflammation in 3D skin and zebrafish models. (A) 65 cytokine analyzed in 3D skin treated or not with Portimine A. (B) Determination and quantification of zebrafish larvae fin tail damage induced by Portimine A (75 nM) in WT larvae (20/group). Two specific parameters were studied for damages quantifications, namely the Tail area (×105 µm2) and the % of damage severity. Scale bar 100 µm. P values indicated in figure, one-way ANOVA (Kruskal–Wallis test). Graphs show one experiment performed three times. (C) CRISPR/Cas9 gRNA strategy used to genetically ablate ZAKα, NLRP1 and Asc in zebrafish embryo (for details see material and methods). (D) Determination and quantification of zebrafish larvae fin tail damage induced by Portimine A (75 nM) in WT, Nlrp1-, Asc- and ZAKa-deficient larvae (20/group) after 30 h. P values indicated in figure, one-way ANOVA (Kruskal–Wallis test). Scale bar 100 µm. Graphs show one experiment performed two times.

Expression Data

Expression Detail
Antibody Labeling
Phenotype Data

Phenotype Detail
Acknowledgments
This image is the copyrighted work of the attributed author or publisher, and ZFIN has permission only to display this image to its users. Additional permissions should be obtained from the applicable author or publisher of the image. Full text @ EMBO Mol. Med.