FIGURE

Fig. Ev 1

ID
ZDB-FIG-250416-110
Publication
Gorse et al., 2025 - Portimine A toxin causes skin inflammation through ZAKα-dependent NLRP1 inflammasome activation
Other Figures
All Figure Page
Back to All Figure Page
Fig. Ev 1

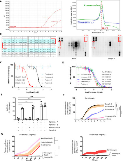
(refers to Fig. 1): Vulcanodinium rugosum-produced Portimine A triggers human skin epithelial cell necrosis and IL-1 cytokine release. (A) Amplification results of qPCR assay including derivative melting curves plot and amplification curves plot. The qPCR analysis was performed in duplicate. The melting temperature (Tm) was calculated to be 80.3 °C for the strain and sample and the cycle threshold was of 24 and 31 cycles, respectively. (B) Cytokine analysis 24 h after exposure of primary human keratinocytes (pHEKs) to purified extracts (Sample II isolated in Fig. 1C, dilution 1/20,000 from the isolated fraction). Representative experiment of three independent experiments. (C) Cytotoxicity of Pinnatoxin H and -G, Portimine A and -B pHEK. 24 h treatment, n = 3, mean ± SEM. (D) Cytotoxicity of extracts from V. rugosum cultures (IFR-VRU-01) and biomass sampled in Senegal (2020) on pHEK, expressed as PortimineA equivalent concentrations (determined by LC-MS/MS), 24 h treatment, n = 3, mean ± SEM. (E) Cell lysis (LDH) evaluation in pHEKs after 30 h exposure to Sample II, pure Portimine A (1,7 ng/mL, calculated from Sample II IC50 in D), Portimine B (1,7 ng/mL, calculated from Sample II IC50 in D), pure 400 ng/mL Pinnatoxin H and -G or combinations of all those toxins by always keeping a final concentration of 1.7 nM of Portimine A or Poritmine B in the different mixtures generated. ***P ≤ 0.0001, two-way ANOVA with multiple comparisons. Values are expressed as mean ± SEM. Graphs show one experiment performed in triplicates at least three times. (F) Plasma membrane permeabilization (SYTOX Green incorporation, 9 h) in pHEKs after exposure to Sample II (1/20,000), Portimine A (4 ng/mL), Portimine B (400 ng/mL) or Pinnatoxin G/H (40 ng/mL). ***P ≤ 0.0001, two-way ANOVA with multiple comparisons. Values are expressed as mean ± SEM. Graphs show one experiment performed in triplicates at least three times. (G) SYTOX Green incorporation in pHEKs, primary human endothelial, nasal, monocytes, lymphocytes or neutrophils cells 6 h after exposure to Portimine A (4 ng/mL) or Portimine B (4 ng/mL). ***P ≤ 0.0001, two-way ANOVA with multiple comparisons. Values are expressed as mean ± SEM. Graphs show one experiment performed in triplicates at least three times.

Expression Data

Expression Detail
Antibody Labeling
Phenotype Data

Phenotype Detail
Acknowledgments
This image is the copyrighted work of the attributed author or publisher, and ZFIN has permission only to display this image to its users. Additional permissions should be obtained from the applicable author or publisher of the image. Full text @ EMBO Mol. Med.