FIGURE
            Fig. 5
- ID
- ZDB-FIG-250217-18
- Publication
- Spampinato et al., 2025 - Lactate accumulation promotes immunosuppression and fibrotic transformation of bone marrow microenvironment in myelofibrosis
- Other Figures
- All Figure Page
- Back to All Figure Page
                
                    
                        Fig. 5
                    
                    
                
                
            
        
        
    
        
            
            
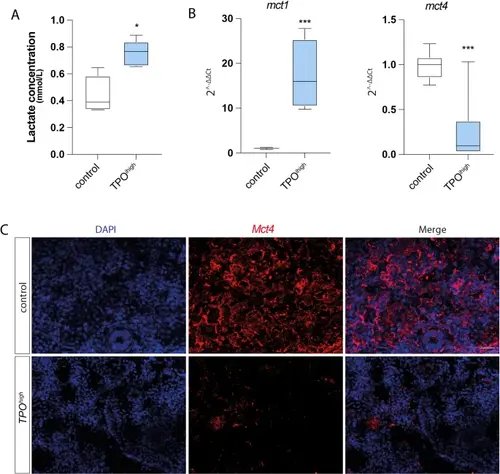
| Alteration of lactate and its transporters in TPOhigh zebrafish model. (A) Evaluation of lactate concentration in WKM from control and TPOhigh zebrafish. (B) qPCR analysis of mct1 and mct4 in WKM from control and TPOhigh animals. (C) Representative immunofluorescence images for Mct4. Scale bar: 20 μm. All the data are presented as means ± SD of three independent experiments. *p < 0.05; ***p < 0.001 | 
                
                    
                        Expression Data
                    
                    
                
                
            
        
        
    
        
            
            
    | Genes: | |
|---|---|
| Fish: | |
| Condition: | |
| Anatomical Term: | |
| Stage: | Adult | 
                
                    
                        Expression Detail
                    
                    
                
                
            
        
        
    
        
            
                
            
        
    
    
    
                
                    
                        Antibody Labeling
                    
                    
                
                
            
        
        
    
        
            
                
            
        
    
    
    
                
                    
                        Phenotype Data
                    
                    
                
                
            
        
        
    
        
            
            
  
    | Fish: | |
|---|---|
| Condition: | |
| Observed In: | |
| Stage: | Adult | 
                
                    
                        Phenotype Detail
                    
                    
                
                
            
        
        
    
        
            
                
            
        
    
    
    
                
                    
                        Acknowledgments
                    
                    
                
                
            
        
        
    
        
            
            
                
                    
This image is the copyrighted work of the attributed author or publisher, and
ZFIN has permission only to display this image to its users.
Additional permissions should be obtained from the applicable author or publisher of the image.
      Full text @ J Transl Med
                
                
            
        
        
    
    
     
        