FIGURE

Fig. 1

ID
ZDB-FIG-241022-49
Publication
Ding et al., 2024 - Inhibition of PNCK inflames tumor microenvironment and sensitizes head and neck squamous cell carcinoma to immune checkpoint inhibitors
Other Figures
All Figure Page
Back to All Figure Page
Fig. 1

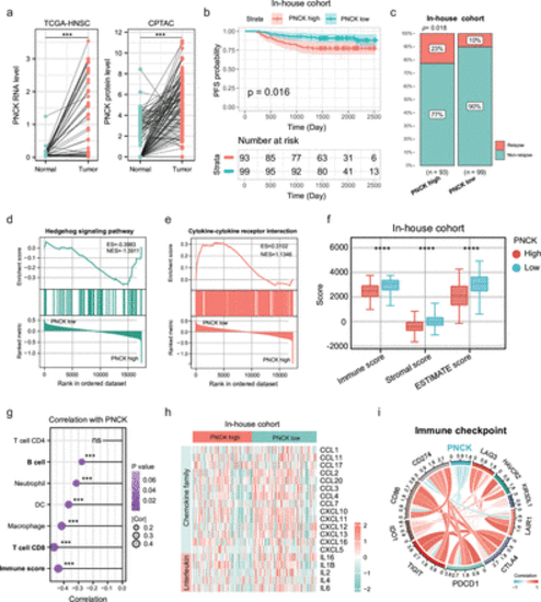
An initial exploration into the predictive significance of PNCK for prognosis and immune-inflammatory response. (a) Differential expression of PNCK in TCGA-HNSC cancer tissues and normal tissues. Two-tailed paired Student’s t-test. (b) Kaplan-Meier ‌progression-free survival (PFS) curve for 193 head and neck tumor patients with high or low PNCK expression in the cohort from Fujian Provincial Cancer Hospital. Two-sided log-rank test. (c) Recurrence rates in patients from Fujian Provincial Cancer Hospital with high versus low PNCK expression. The red bar represents relapse, and the blue bar indicates non-relapse. Two-tailed χ2 test. (d, e) GSEA revealing pro-carcinogenic-related and immune-related pathways correlated with PNCK expression in the in-house dataset (n=193 biologically independent samples). High expression of PNCK was enriched in the Hedgehog signaling pathway (d), whereas low expression was enriched in the cytokine-cytokine receptor pathway (e). (f) Significant differences in immune score, stromal score, and ESTIMATE score between PNCK high and low expression groups. The upper, middle and lower horizontal lines of the box represent the upper, median and lower quartile respectively. Two-tailed unpaired Student’s t-test. Data are presented as mean values±SD. (g) Association of PNCK expression with diverse immune cells and the immune score. Two-tailed Spearman correlation is reported. (h) The heatmap illustrates the differential cytokine expression profiles between high and low PNCK expression groups. (i) Association between PNCK expression and immune checkpoint marker expression. Two-tailed Spearman correlation is reported. HNSC, head and neck squamous cell. *** indicates p < 0.001, and **** indicates p < 0.0001.

Expression Data

Expression Detail
Antibody Labeling
Phenotype Data

Phenotype Detail
Acknowledgments
This image is the copyrighted work of the attributed author or publisher, and ZFIN has permission only to display this image to its users. Additional permissions should be obtained from the applicable author or publisher of the image. Full text @ J Immunother Cancer