FIGURE SUMMARY
Title

Repurposing proteasome inhibitors for improved treatment of triple-negative breast cancer

Authors
Larsson, P., Pettersson, D., Olsson, M., Sarathchandra, S., Abramsson, A., Zetterberg, H., Ittner, E., Forssell-Aronsson, E., Kovács, A., Karlsson, P., Helou, K., Parris, T.Z.
Source
Full text @ Cell Death Discov

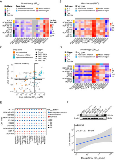
Cell line characterization and monotherapy for eight TNBC and two control cell lines.

A and B show the efficiency of the 18 drugs on eight TNBC cell lines (BT-549, CAL-148, HCC1806, HCC38, HCC70, MDA-MB-436, MDA-MB-453, and MDA-MB-468) and two controls (MCF-10A and MCF-7) using growth rate inhibition (GR50) and area under the curve (AUC). Bortezomib, carfilzomib, cisplatin, delanzomib, docetaxel, epoxomicin, MLN-2238, MLN-9708 and nedaplatin were shown to be potent drugs (GR50 < 1000 nM and AUC < 0.80). C Scatterplot illustrating cytotoxicity with GRmax and GR50 values. Topoisomerases were shown to be weak inhibitors, while proteasome inhibitors, mitosis inhibitors, and platinum agents had an adverse effect on cell viability. D and E show the cytotoxicity of all 18 drugs at the highest tested dose. The most cytotoxic drugs were celastrol, cisplatin, and nedaplatin, and the most sensitive cell lines to the highest dose were HCC38, HCC70, and MDA-MB-436. F show expression of AR in the 10 cell lines. Cell lines BT-549 (M), CAL-148 (LAR), HCC70 (BL1) and MDA-MB-453 (LAR) were AR-positive. Elevated AR expression was associated with high GR50 values.

All eleven proteasome inhibitors were tested for their ability to inhibit the activity at the β5 proteasome site.

Bortezomib and delanzomib show 95% and 55% inhibition at 1000 nM, and at 10000 nM they inhibit activity to 100% while MLN-9708 (51%), MLN-2238 (33%), and MG-132 (25%) inhibit the β5 site to a small extent. Statistically significant differences in the suppression of chymotrypsin-like activity in the proteasome between various doses of proteasome inhibitor were determined using the paired t-test. *P < 0.05; **P ≤ 0.01; ***P ≤ 0.001; ****P ≤ 0.0001.

Prediction of potent 2-drug combinations by IDACombo.

Data from the monotherapy experiments were evaluated by IDACombo, whereby we chose 11 combinations (bortezomib + doxorubicin, bortezomib + epirubicin, bortezomib + nedaplatin, delanzomib + doxorubicin, delanzomib + epirubicin, delanzomib + nedaplatin, epoxomicin + doxorubicin, epoxomicin + epirubicin, epoxomicin + nedaplatin, doxorubicin + docetaxel, and doxorubicin + nedaplatin) with combo scores >0.06 and two combinations (carboplatin + docetaxel and carboplatin + paclitaxel) currently used in clinical practice.

Potency of the 2-drug combinations evaluated by SynergyFinder using inhibition (%) scores.

A Bortezomib + nedaplatin was a very potent drug combination and inhibited CAL-148 with a mean (47.9) and median (60.0) inhibition score. B Carboplatin + paclitaxel had the lowest inhibition scores, mean (13.4) and median (14.3). C Carboplatin + paclitaxel had the highest mean and median inhibition on the MDA-MB-468 cell line. D Bortezomib + nedaplatin had the highest inhibition on the HCC38 cell line and lowest inhibition on HCC1806. E Bortezomib + nedaplatin achieved 34.3% above maximal inhibition by bortezomib alone and F carboplatin + paclitaxel achieved 7.7% above the maximal inhibition by paclitaxel alone. Paired t-test was used to calculate statistically significant differences between inhibition following monotherapy or with 2-drug combinations. *P < 0.05; **P ≤ 0.01; ***P ≤ 0.001; ****P ≤ 0.0001.

Overview of cell viability and the synergistic effect between 2-drug combinations in four TNBC cell lines (CAL-148, HCC38, HCC1806, and MDA-MB-468) and three controls (BT-474, MCF-7, and T47D).

A The controls and HCC1806 cells were insensitive to the potent drug combination with bortezomib+nedaplatin. B All tested cell lines were insensitive to clinically relevant carboplatin+paclitaxel. C The combination with the highest synergy score was carboplatin + docetaxel on the CAL-148 cell line, achieving a synergy score of 36.7 at 32 µM/10 nM, respectively. D Bortezomib + nedaplatin on CAL-148 cell line had a synergy score of 19.7 at 625 nM/512 µM, respectively, and E epoxomicin + nedaplatin had a synergy score of 29.2 at 10 nM/32 µM, respectively. F Epirubicin + delanzomib showed an antagonistic score at all tested doses for MDA-MB-468. A synergy score ≥10 is considered to be strong synergy and ≤-10 as strong antagonism.

Drug treatment of xenografted zebrafish larvae.

A Zebrafish larvae xenotransplanted with DiI-labeled (red) MCF-7 or HCC1806 human breast cancer cells were treated from 1–3 days post injection (dpi) with 0.20% DMSO, or a combination of 20 nM bortezomib and 25 µM nedaplatin or 20 µM carboplatin and 20 nM paclitaxel. Dot plots show relative change in tumor volume from baseline in MCF-7 treated with 0.20% DMSO (n = 14), 20 nM bortezomib and 25 µM nedaplatin (n = 13) or 20 µM carboplatin and 20 nM paclitaxel (n = 8) plotted as B mean with standard deviation C or individually. Dot plots show the relative change in tumor volume from baseline in HCC1806 treated with 0.20% DMSO (n = 15), 20 nM bortezomib and 25 µM nedaplatin (n = 6) or 20 µM carboplatin and 20 nM paclitaxel (n = 7) plotted as D mean with standard deviation E or as individual larvae. The dotted line indicates relative volume at 1 dpi.

Study design and workflow.

Characterization of cell lines was performed using key marker for breast cancer (androgen receptor [AR]). Drug screening was performed using 18 drugs on 10 cell lines, and proteasome activity was measured for proteasome inhibitors to measure their ability to suppress the β5 site on the 20 S proteasome. The synergistic effect and inhibitory potency of 13 drug combinations were tested on five cell lines (CAL-148, HCC38, HCC1806, MCF-7 and MDA-MB-468). The data obtained in monotherapy were used to predict potent drug combinations by IDACombo. The predicted combinations plus combinations used in clinical practice were evaluated. This figure was designed using assets from Freepik.com (https://www.freepik.com/free-vector/set-female-breast-augmentation_2413429.htm#query=breast%20anatomy&position=5&from_view=search&track=sph).

Acknowledgments
This image is the copyrighted work of the attributed author or publisher, and ZFIN has permission only to display this image to its users. Additional permissions should be obtained from the applicable author or publisher of the image. Full text @ Cell Death Discov