FIGURE SUMMARY
Title

Shigella induces epigenetic reprogramming of zebrafish neutrophils

Authors
Gomes, M.C., Brokatzky, D., Bielecka, M.K., Wardle, F.C., Mostowy, S.
Source
Full text @ Sci Adv

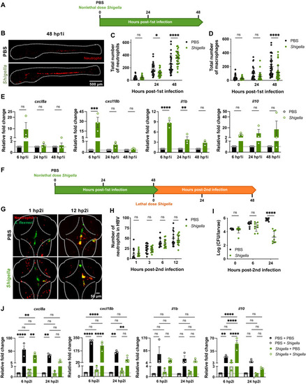
Zebrafish exposure to nonlethal Shigella dose induces generation of more resilient neutrophils.

(A) Training of 2 dpf zebrafish larvae. (B) Representative images of Tg(lyz::dsRed) larvae at 48 hp1i. Scale bar, 500 μm. (C) Quantification of neutrophils [Tg(lyz::dsRed)] in naïve and Shigella-trained (2 × 103 ± 1.4 × 103 CFUs) larvae. N = 3 with 10 larvae per time point (mean ± SD). (D) Quantification of macrophages [Tg(mpeg::mCherry)] in naïve and Shigella-injected (1.8 × 103 ± 8.6 × 102 CFUs) larvae. N = 3 with 11 larvae per time point (mean ± SD). (E) Expression of cxcl8a, cxcl18b, il1b, and il10 in Shigella-trained larvae (1.3 × 103 ± 5.5 × 102 CFUs) as compared to naïve larvae. N = 3 with >5 larvae per time point (mean ± SEM). (F) Reinfection of trained larvae with lethal dose injection of Shigella at 4 dpf. (G) Representative images of Tg(lyz::dsRed) naïve and Shigella-trained larvae reinfected with Shigella flexneri M90T. Scale bar, 50 μm. (H) Quantification of recruited neutrophils [Tg(lyz::dsRed)] to the HBV in naïve and Shigella-trained larvae following reinfection with Shigella (PBS, 2.6 × 104 ± 9 × 103 CFUs; Shigella, 2.7 × 104 ± 1 × 104 CFUs). N = 3 with 5 larvae per time point (mean ± SD). (I) Bacterial counts from naïve and Shigella-trained larvae reinfected with Shigella (PBS, 2.7 × 104 ± 4.5 × 103 CFUs; Shigella, 2.5 × 104 ± 1 × 104 CFUs). N = 3 with 3 larvae per time point (mean ± SD). (J) Expression of cxcl8a, cxcl18b, il1b, and il10 following reinfection with Shigella in naïve (2.5 × 104 ± 1 × 104 CFUs) and Shigella-trained (2.7 × 104 ± 4.5 × 103 CFUs) as compared to PBS-injected controls. N = 3 with >5 larvae per time point (mean ± SEM). *P < 0.05, **P < 0.01, ***P < 0.001, ****P < 0.0001, two-way analysis of variance (ANOVA) with Sidak’s multiple comparisons test (C, D, H, I, and J). ns, not significant.

Shigella induced protection is nonspecific.

(A) Reinfection of trained larvae with lethal dose injection of P. aeruginosa (Pa) or S. aureus (Sa) at 4 dpf. (B) Survival curves from naïve and Shigella-trained (2.2 × 103 ± 3.8 × 102 CFUs) larvae infected with P. aeruginosa (PBS, 2.6 × 103 ± 7.4 × 102 CFUs; Shigella, 2.3 × 103 ± 5.5 × 102 CFUs). N = 3 with 20 larvae per experiment. (C) Survival curves from naïve and Shigella-trained (1.4 × 103 ± 8.6 × 102 CFUs) larvae infected with S. aureus (PBS, 3.4 × 104 ± 1.1 × 104 CFUs; Shigella, 3.4 × 104 ± 6 × 103 CFUs). N = 3 with >20 larvae per experiment. (D) Reinfection of trained larvae with lethal dose injection of Shigella at 7 dpf (or 5 dp1i). (E) Representative images of naïve and Shigella-trained Tg(lyz::dsRed) larvae with at 5 dp1i. Scale bar, 500 μm. (F) Quantification of total fluorescence in Tg(lyz::dsRed) naïve and Shigella-trained (1.7 × 103 ± 5.7 × 102 CFUs) larvae at 5 dp1i. N = 3 with 10 larvae per time point (mean ± SD). (G) Survival curves from naïve and Shigella-trained larvae infected with Shigella at 5 dp1i. N = 3 with >16 larvae per experiment. *P < 0.05, ****P < 0.0001, log-rank (Mantel-Cox) test (B, C, and G) and unpaired Student’s t test (F).

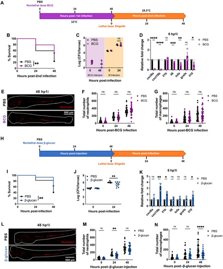
BCG and β-glucan induce protection in zebrafish embryos.

(A) Reinfection of BCG-trained larvae with Shigella at 4 dpf. (B) Survival curves (N = 3 with >16 larvae per experiment) and (C) bacterial counts [N = 3 with 3 larvae per time point (mean ± SD)] from naïve and BCG-trained larvae infected with Shigella. (D) Expression of cxcl8a, cxcl18b, il1b, il6, tnfa, gcsfa, and il10 in BCG-trained larvae (4.7 × 101 ± 3.2 × 101 CFUs) as compared to naïve larvae. N = 3 with 10 larvae per time point (mean ± SEM). (E) Representative images of naïve and BCG-trained Tg(lyz::dsRed) larvae at 48 hp1i. Scale bar, 500 μm. (F) Quantification of neutrophils [Tg(lyz::dsRed)] and (G) macrophages [Tg(mpeg::mCherry)] in naïve and BCG-trained larvae [(F) 5.6 × 101 ± 4.3 × 101 CFUs, (G) 6.3 × 101 ± 3.7 × 101 CFUs]. N = 3 with >12 larvae per experiment (mean ± SD). (H) Reinfection of β-glucan–trained larvae with Shigella at 4 dpf. (I) Survival curves (N = 3 with >18 larvae per experiment) and (J) bacterial counts [N = 3 with 3 larvae per time point (mean ± SD)] from naïve and β-glucan–trained (20 ng) larvae infected with Shigella. (K) Expression of cxcl8a, cxcl18b, il1b, il6, tnfa, gcsfa, and il10 in β-glucan–trained larvae (20 ng) as compared to naïve larvae. N = 3 with 10 larvae per time point (mean ± SEM). (L) Representative images of naïve and β-glucan–trained Tg(lyz::dsRed) larvae at 48 hp1i. Scale bar, 500 μm. (M) Quantification of neutrophils [Tg(lyz::dsRed)] and (N) macrophages [Tg(mpeg::mCherry)] in naïve and β-glucan–trained larvae (20 ng). N = 3 with >8 larvae per experiment (mean ± SD). *P < 0.05, **P < 0.01, ***P < 0.001, ****P < 0.0001, log-rank (Mantel-Cox) test (B and I), one-way ANOVA with Tukey’s multiple comparisons test (C and J), unpaired Student’s t test (D and K), and two-way ANOVA with Sidak’s multiple comparisons test (F, G, M, and N).

Shigella stimulates inflammatory pathways to induce training.

(A) Exposure of zebrafish larvae to nigericin and glucose followed by Shigella infection. (B) Survival curves from E2- and nigericin (0.1 μM)–treated larvae infected with Shigella (PBS, 2.7 × 104 ± 8.5 × 103 CFUs; nigericin, 2.6 × 104 ± 4.1 × 103 CFUs). N = 3 with >14 larvae per experiment. hpe, hours post-drug exposure (C) Survival curves from E2- and glucose (1%)–treated larvae infected with Shigella (PBS, 2.7 × 104 ± 8.5 × 103 CFUs; glucose, 2.7 × 104 ± 1 × 104 CFUs). N = 3 with >14 larvae per experiment. (D) Reinfection of larvae trained with nonlethal dose of live or killed Shigella, Shigella mutants, or LPS followed by infection with Shigella at 4 dpf. (E) Survival curves from naïve, live-Shigella–trained (1.3 × 103 ± 6.6 × 102 CFUs), Shigella heat-killed (HK)–trained, and Shigella PFA–trained larvae infected with Shigella (PBS, 2.7 × 104 ± 6.1 × 103 CFUs; Shigella, 2.7 × 104 ± 1 × 104 CFUs; Shigella HK, 3.2 × 104 ± 3.3 × 104 CFUs; Shigella PFA, 3.2 × 104 ± 1.7 × 104 CFUs). N = 3 with >11 larvae per experiment. (F) Survival curves from naïve Shigella-trained (1.6 × 103 ± 6.5 × 102 CFUs) and LPS-primed (0.125 ng) larvae infected with Shigella (PBS, 1.9 × 104 ± 6.3 × 103 CFUs; Shigella, 2.8 × 104 ± 4.7 × 103 CFUs; LPS, 1.9 × 104 ± 9.1 × 103 CFUs). N = 3 with >18 larvae per experiment. (G) Survival curves from naïve, Shigella-trained (1.6 × 103 ± 6.5 × 102 CFUs), and Shigella ΔrfaC–trained (8.5 × 102 ± 7.5 × 102 CFUs) larvae infected with Shigella (PBS, 1.9 × 104 ± 6.3 × 103 CFUs; Shigella, 2.8 × 104 ± 4.7 × 103 CFUs; ΔrfaC, 2.4 × 104 ± 8.4 × 103 CFUs). N = 3 with >10 larvae per experiment. (H) Survival curves from naïve, Shigella-trained (7.9 × 102 ± 5.5 × 102 CFUs) and Shigella ΔmxiE–trained (8.8 × 102 ± 5.8 × 102 CFUs) larvae infected with Shigella (PBS, 1.9 × 104 ± 7.5 × 103 CFUs; Shigella, 2.5 × 104 ± 4.6 × 103 CFUs; ΔmxiE, 2.2 × 104 ± 7.6 × 103 CFUs). N = 3 with >10 larvae per experiment. *P < 0.05, **P < 0.01, ***P < 0.001, ****P < 0.0001, log-rank (Mantel-Cox) test (B, C, E, F, G, and H).

Exposure to Shigella induces epigenetic reprogramming of neutrophils.

(A) Isolation of neutrophils by FACS from naïve and Shigella-trained larvae for ChIP-seq on H3K4me3 modification. (B) Venn diagram showing the number of common and unique genes marked by H3K4me3 peaks in their promoter regions [±3 kb from transcription start site (TSS)] of PBS and Shigella ∆T3SS–trained larvae. (C) Enriched Kyoto Encyclopedia of Genes and Genomes (KEGG) pathways (P value < 0.01) associated with the 2052 unique Shigella ∆T3SS training genes marked by an H3K4me3 peak in their promoter regions (±3 kb from TSS). FoxO, Forkhead box O; ErbB, erythroblastic oncogene B; VEGF, vascular endothelial growth factor; TGF-β, transforming growth factor–β. (D) Venn diagram showing the number of common and unique genes marked by H3K4me3 peaks in their promoter regions (±3 kb from TSS) of PBS and Shigella WT trained larvae. (E) Enriched KEGG pathways (P value < 0.01) associated with the 1612 unique Shigella WT training genes marked by an H3K4me3 peak in their promoter regions (±3 kb from TSS). NOD, nucleotide binding oligomerization domain.

Trained neutrophils produce more mtROS.

(A) Increased calcium transportation via VDAC and MCU increases mtROS. (B) Normalized fluorescence of MitoTracker Red CM-H2XRos in neutrophils from naïve and Shigella-trained (1.2 × 103 ± 5.3 × 102 CFUs) larvae [Tg(mpx::GFP)] unstimulated or infected with Shigella (PBS, 2.6 × 104 ± 9.3 × 103 CFUs; Shigella, 3 × 104 ± 6.6 × 103 CFUs) at 6 hp2i. N = 3 with >10 larvae per experiment (mean ± SD). (C) Normalized fluorescence of MitoTracker Deep Red in neutrophils from naïve and Shigella-trained (1.8 × 103 ± 1 × 103 CFUs) larvae [Tg(mpx::GFP)] unstimulated or infected with Shigella (PBS, 2.1 × 104 ± 1.1 × 104 CFUs; Shigella, 1.9 × 104 ± 8.3 × 103 CFUs) at 6 hp2i. N = 3 with 30 larvae per experiment (mean ± SD). (D) Normalized fluorescence of CellROX Deep Red in neutrophils from naïve and Shigella-trained (1.4 × 103 ± 6.7 × 102 CFUs) larvae [Tg(mpx::GFP)] unstimulated or infected with Shigella (PBS, 2.6 × 104 ± 1 × 104 CFUs; Shigella, 2.6 × 104 ± 1 × 104 CFUs) at 6 hp2i. N = 3 with >10 larvae per experiment (mean ± SD). (E) Normalized fluorescence of CellROX Deep Red in neutrophils from naïve and β-glucan–trained larvae [Tg(mpx::GFP)] unstimulated or infected with a lethal dose of Shigella flexneri M90T (PBS, 2 × 104 ± 1.3 × 104 CFUs; β-glucan, 2.7 × 104 ± 9.8 × 103 CFUs) at 6 hp2i. N = 3 with >20 larvae per experiment (mean ± SD). (F) Normalized percentage of dead neutrophils (LIVE/DEAD Fixable Violet Stain) from naïve and Shigella-trained larvae [Tg(mpx::GFP)] unstimulated or infected with Shigella at 6 hp2i. N = 5 with >10 larvae per experiment (mean ± SD). *P < 0.05, ***P < 0.001, ****P < 0.0001, one-way ANOVA with Tukey’s multiple comparisons test (B, C, D, and E). a.u., arbitrary units.

Acknowledgments
This image is the copyrighted work of the attributed author or publisher, and ZFIN has permission only to display this image to its users. Additional permissions should be obtained from the applicable author or publisher of the image. Full text @ Sci Adv