IMAGE

Fig. 1.

ID
ZDB-IMAGE-230916-193
Source
Figures for Gomes et al., 2023
Image
Figure Caption

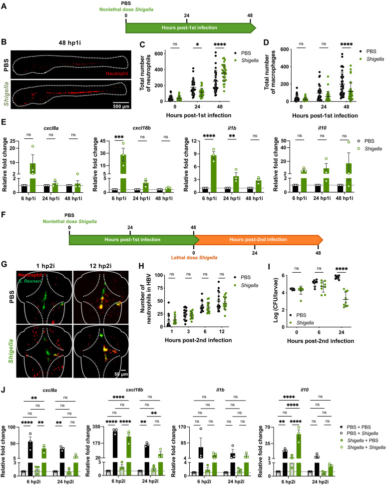
Fig. 1. Zebrafish exposure to nonlethal Shigella dose induces generation of more resilient neutrophils.

(A) Training of 2 dpf zebrafish larvae. (B) Representative images of Tg(lyz::dsRed) larvae at 48 hp1i. Scale bar, 500 μm. (C) Quantification of neutrophils [Tg(lyz::dsRed)] in naïve and Shigella-trained (2 × 103 ± 1.4 × 103 CFUs) larvae. N = 3 with 10 larvae per time point (mean ± SD). (D) Quantification of macrophages [Tg(mpeg::mCherry)] in naïve and Shigella-injected (1.8 × 103 ± 8.6 × 102 CFUs) larvae. N = 3 with 11 larvae per time point (mean ± SD). (E) Expression of cxcl8a, cxcl18b, il1b, and il10 in Shigella-trained larvae (1.3 × 103 ± 5.5 × 102 CFUs) as compared to naïve larvae. N = 3 with >5 larvae per time point (mean ± SEM). (F) Reinfection of trained larvae with lethal dose injection of Shigella at 4 dpf. (G) Representative images of Tg(lyz::dsRed) naïve and Shigella-trained larvae reinfected with Shigella flexneri M90T. Scale bar, 50 μm. (H) Quantification of recruited neutrophils [Tg(lyz::dsRed)] to the HBV in naïve and Shigella-trained larvae following reinfection with Shigella (PBS, 2.6 × 104 ± 9 × 103 CFUs; Shigella, 2.7 × 104 ± 1 × 104 CFUs). N = 3 with 5 larvae per time point (mean ± SD). (I) Bacterial counts from naïve and Shigella-trained larvae reinfected with Shigella (PBS, 2.7 × 104 ± 4.5 × 103 CFUs; Shigella, 2.5 × 104 ± 1 × 104 CFUs). N = 3 with 3 larvae per time point (mean ± SD). (J) Expression of cxcl8a, cxcl18b, il1b, and il10 following reinfection with Shigella in naïve (2.5 × 104 ± 1 × 104 CFUs) and Shigella-trained (2.7 × 104 ± 4.5 × 103 CFUs) as compared to PBS-injected controls. N = 3 with >5 larvae per time point (mean ± SEM). *P < 0.05, **P < 0.01, ***P < 0.001, ****P < 0.0001, two-way analysis of variance (ANOVA) with Sidak’s multiple comparisons test (C, D, H, I, and J). ns, not significant.

Acknowledgments
This image is the copyrighted work of the attributed author or publisher, and ZFIN has permission only to display this image to its users. Additional permissions should be obtained from the applicable author or publisher of the image. Full text @ Sci Adv