FIGURE

Fig. 6

ID
ZDB-FIG-251016-46
Publication
Lekkos et al., 2025 - Oxidative phosphorylation is required for cardiomyocyte re-differentiation and long-term fish heart regeneration
Other Figures
All Figure Page
Back to All Figure Page
Fig. 6

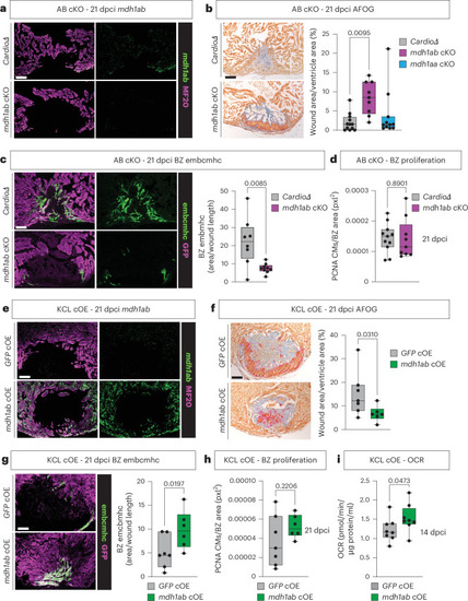
Genetic manipulation of mdh1ab confirms its role during long-term regeneration and cardiomyocyte re-differentiation.

a, Representative images of RNAscope analysis of AB cardiomyocyte-specific mdh1ab knockout and cardiodeleter control showing absence of mdh1ab mRNA in the MF20+ myocardium in the knockout. b, Representative images of AFOG staining on AB cardiomyocyte-specific mdh1ab knockout and cardiodeleter control with wound area quantification showing increased 21 dpci wound area in the mdh1ab knockout but not the mdh1aa knockout in comparison to controls. c, Representative images of embchmc immunohistochemistry on AB cardiomyocyte-specific mdh1ab knockout and cardiodeleter control, with quantification showing reduced presence of embcmhc in the knockout compared to control. d, Quantification of PCNA+ border zone cardiomyocytes indicates no differences in proliferation between the AB cardiomyocyte-specific mdh1ab knockout and the cardiodeleter control. e, Representative images of RNAscope analysis of KCL cardiomyocyte-specific mdh1ab overexpression and GFP control showing increased levels of mdh1ab mRNA in the MF20+ myocardium in the overexpression heart. f, Representative images of AFOG staining on KCL cardiomyocyte-specific mdh1ab overexpression and GFP control, with wound area quantification showing reduced 21 dpci wound area in the mdh1ab overexpression model compared to controls. g, Representative images of embchmc immunohistochemistry on KCL cardiomyocyte-specific mdh1ab overexpression and GFP control, with quantification showing reduced presence of embcmhc in the overexpression hearts compared to control. h, Quantification of PCNA+ border zone cardiomyocytes indicate no differences in proliferation between the KCL cardiomyocyte-specific mdh1ab overexpression and GFP control. i, OCR measurements of 14-dpci ventricles show increased levels of OXPHOS in the overexpression hearts compared to control (scale bars, 100 μm). b, mdh1ab cKO n = 9, mdh1aa cKO n = 11, cardiodeletern = 12 (biological replicares); c, mdh1ab cKO n = 9, cardiodeletern = 8 (biological replicates); d, mdh1ab cKO n = 9, cardiodeletern = 11 (biological replicates); f,h, mdh1ab cOE n = 6, GFP cOE n = 7 (biological replicates); i, n = 8 biological replicates per group. b, One-way ANOVA with Tukey’s test. c,f,i, Unpaired one-tailed Welchʼs t-test. d,h, Unpaired two-tailed Student’s t-test. g,i, Unpaired one-tailed Student’s t-test. BZ, border zone; CM, cardiomyocyte.

Source data

Expression Data

Expression Detail
Antibody Labeling
Phenotype Data

Phenotype Detail
Acknowledgments
This image is the copyrighted work of the attributed author or publisher, and ZFIN has permission only to display this image to its users. Additional permissions should be obtained from the applicable author or publisher of the image. Full text @ Nat Cardiovasc Res