Fig. 5
- ID
- ZDB-FIG-250730-70
- Publication
- Wang et al., 2025 - Ginsenoside Re promotes osteogenic differentiation via BMP2/p38 pathway in vivo and in vitro
- Other Figures
- All Figure Page
- Back to All Figure Page
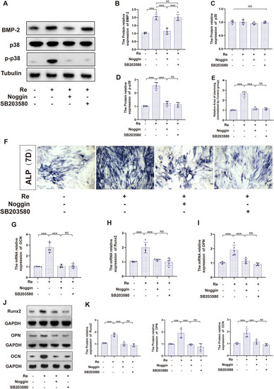
| Ginsenoside Re promotes osteogenic differentiation of MEC3T3-E1 cells through the BMP/p38 pathway in vitro. A-D. Protein expression analysis of BMP2, p38, Phosphorylated p38 with co-treatments of Re (20 μM), BMP2 pathway inhibitor and p38 pathway inhibitor SB203580(100 ng/ml) in MEC3T3-E1 cell line. E-F. Alkaline phosphatase staining results of co-treatment with Re, noggin, and SB203580 in the MEC3T3-E1 cell line. G-I. The mRNA relative expression of OCN, OPN and Runx2 with co-treatments of Re, noggin, and SB203580 in the MEC3T3-E1 cell line. J-K. The protein relative expression of OCN, OPN and Runx2 with co-treatments of Re, noggin, and SB203580 in the MEC3T3-E1 cell line (n = 5). Statistical methods: two-tailed Student's t-test, (∗P < 0.05, ∗∗P < 0.01, ∗∗∗P < 0.001). | 
 
        