Fig. 4
- ID
- ZDB-FIG-250730-69
- Publication
- Wang et al., 2025 - Ginsenoside Re promotes osteogenic differentiation via BMP2/p38 pathway in vivo and in vitro
- Other Figures
- All Figure Page
- Back to All Figure Page
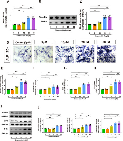
| Ginsenoside Re promotes osteogenic differentiation of MEC3T3-E1 cell line by upregulating BMP-2 expression in vitro. A. The relative mRNA expression levels of BMP2 in MEC3T3-E1 cell line treated with various concentrations of Ginsenoside Re for 7 days. B-C. The expression of BMP-2 protein in MEC3T3 cells was analyzed by Western blot after treatment with Ginsenoside Re for 7 days. D-E. The results of alkaline phosphatase staining in MEC3T3-E1 cell line treated with various concentrations of Ginsenoside Re for 7 days. F-J. The relative mRNA expression levels and protein expression level of OCN, OPN, Runx2 in MEC3T3-E1 cell line treated with various concentrations of Ginsenoside Re for 7 days. Statistical methods: two-tailed Student's t-test, (∗P < 0.05, ∗∗P < 0.01, ∗∗∗P < 0.001). | 
 
        