Fig. 2
- ID
- ZDB-FIG-250730-67
- Publication
- Wang et al., 2025 - Ginsenoside Re promotes osteogenic differentiation via BMP2/p38 pathway in vivo and in vitro
- Other Figures
- All Figure Page
- Back to All Figure Page
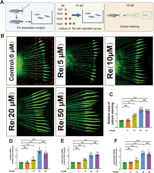
| Ginsenoside Re promotes bone formation ability during fin regeneration in the zebrafish fin amputation surgery model. A. Schematic representation of the assessment of the effect of Ginsenoside Re on tail fin regeneration in the zebrafish tail fin amputation model using calcein staining. B. Results of calcein staining in zebrafish tail amputation model treated with different concentrations of Ginsenoside Re for 10 days. C. Histogram results of calcein staining of zebrafish treatment with Ginsenoside Re at 0–50 μM. D-F. The relative expression of mRNAs for runx2a, osteocalcin and osteopontin in Zebrafish under treatment with various concentrations of Ginsenoside Re. Statistical methods: two-tailed Student's t-test, (∗P < 0.05, ∗∗P < 0.01, ∗∗∗P < 0.001). | 
 
        